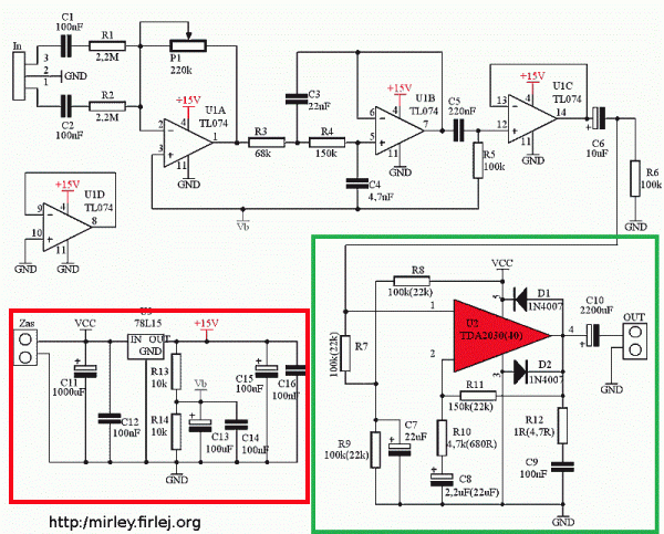
e_cag yazdı:Amplifikatör kısmı tamam. Şimdi bas frekansları geçiren filtre veya ton kontrol demeli belki, onu tamamlamak lazım. Malzeme de lazım olacak. Bu son şemaya göre bir TL074 (içinde 4 kanal opamp barındırır yani şemadaki üçgenlerin hepsi tek parçanın içinde) ve birkaç direnç-kondansatör gerek. Besleme içinse amplifikatörün beslemesinden faydalanmak ekonomik olur. Besleme çıkışları ampli çalışırken kaç volt?
e_cag yazdı:Denemekten ziyan gelmez. Ampli beslemesinin gndsi ile pozitif çıkışını ton kontrolü çalıştırmak için kullanabilirsiniz.

Bu forumu görüntüleyenler: Google [Bot] ve 0 misafir