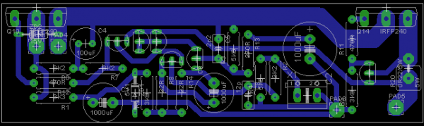
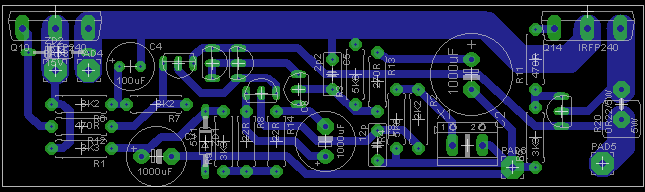
PCB üzerindeki ana hatları kalınlaştıracak şekilde pcb'yi eagle'a aynen taşıyıp biraz elden geçirdim. Görüş-yorumlarınızı beklerim.
Amatör yazdı:Efendim çok teşekkür ederim
Hangisi olursa kabulümdür.Sogutucular hazır olmadığından başlayamayacağım şuan.
Siz besleme olarak cap mult düşünüyorsunuz değil mi?
Amatör yazdı:Hangisi olursa kabulümdür.Sogutucular hazır olmadığından başlayamayacağım şuan.
Ersoy yazdı:Soğutamıyorum.
12x12cm lik 220v iki fan bağladım, Buna rağmen bir saatlik dinlemeden sonra, soğutucuya dokunarak 1 den 10 a kadar sayamıyorum elim yanıyor.
Yoruldum.![]()
![]()

Transistör/MOSFET Güç Yükselteçleri
Bu forumu görüntüleyenler: Google [Bot] ve 1 misafir