30W 4ohm subwoofera Kabin yapımı

Entegreli Güç Yükselteçleri » Küçük ama çok etkili. Entegreli(tümdevreli) ses yükselteçleri ile alakalı soru(n)lar

Ynt: bass hoparlörümü nerede kullanabilirim?

Okunmamış iletigönderen zunda » 10 Nis 2011, 00:35

http://www.dailymotion.com/video/xb77t5 ... from=embed linkteki videoda pot baglama şekli geçiyor monosu içinde aynı esaslar geçerrlidir stereo potu şaftı kendinize bacakları aşagı bakar tutup sagdaki iki uç giriş orta iki uç çıkiş sol iki uç birleştirilip gnd kolay gelsin
Kullanıcı avatarı
zunda
DIY Audio Gurusu
 
İleti: 328
Kayıt: 28 Ekm 2010, 19:55
İl: kütahya
Meslek: revizör.


Ynt: bass hoparlörümü nerede kullanabilirim?

Okunmamış iletigönderen RM36CB » 10 Nis 2011, 00:54

zunda yazdı:http://www.dailymotion.com/video/xb77t5_amplificador-de-400w_tech#from=embed linkteki videoda pot baglama şekli geçiyor monosu içinde aynı esaslar geçerrlidir stereo potu şaftı kendinize bacakları aşagı bakar tutup sagdaki iki uç giriş orta iki uç çıkiş sol iki uç birleştirilip gnd kolay gelsin


tamamdır.monoyu bağladım.
diğer sorularımada cevap bulsam devreyi tamamlayacağım ama sanırım biraz acele ediyor gibiyim :)
Kullanıcı avatarı
RM36CB
DIY Audio Fanatiği
 
İleti: 103
Kayıt: 23 Mar 2011, 00:33
İl: istanbul
Meslek: Elektrik Teknisyeni

Ynt: bass hoparlörümü nerede kullanabilirim?

Okunmamış iletigönderen RM36CB » 10 Nis 2011, 23:30

Orijinalden alıntı: kenakord08

2X beslemenin orta ucudur.. Şöyleki Beslemenin ertı ve eksi arasına 2 adet seri olarak 4k7 direnç bağlatın bu dirençlerin orta ucundan vb noktasına bağlantı yapın . Not olarak : bu vb noktası ile eksi arasına 10 uf 25 volt bir elektrolitik kondansator koyarsanız daha stabil bir besleme elde edersiniz.



başka bir forumdan alıntı olarak Vb nin ne olduğunu ve nasıl haraket etmemiz gerektiğini anlatan bir yazı.ama sanırım bu işlemi yapmak için besleme kartını yani 7815i kullanmamız gerekiyor ki zaten beslemeyi ortak alacağımızdan Vb hattını kendi besleme üzerinden yapabiliriz.ama yinede Emin üstadım senden cevap gelmeden haraket etmiyorum.

sorular azalıyor.
ton kontrolün giriş bağlantışında her 2 canlı ucu ve gnd yi de kullanmam gerekiyor mu?
2li rca yokmuş 4lü aldım bende.onu nereye bağlayacağız?
Kullanıcı avatarı
RM36CB
DIY Audio Fanatiği
 
İleti: 103
Kayıt: 23 Mar 2011, 00:33
İl: istanbul
Meslek: Elektrik Teknisyeni

Ynt: bass hoparlörümü nerede kullanabilirim?

Okunmamış iletigönderen e_cag » 11 Nis 2011, 19:13

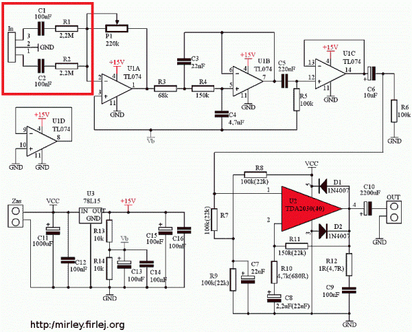
Vb feedback hattıymış. TL074'ün 3 nolu bacağından C4'e ve R5'e bağlanıyor sadece. Başka bağlantıya gerek yok. Şase simgesi koymuşlar gibi görünse de kart üzerinde gnd hattına bağlantısı görünmüyor.

Filtrenin beslemesi için amplifikatöre yaptığımız beslemeden faydalanmamız, onun için de beslemenin pozitifi ile gnd arasındaki voltajı bilmemiz lazım diyeceğim ama görünüşe göre TL074 30V'a kadar beslenebiliyor. Bu durumda doğrudan amplifikatör beslemesinin pozitifi ile gndsi filtrenin beslemesi için kullanılabilir. Bu aradaki voltaj en az 18V civarında ise araya 7815'i de koyabiliriz.
Yaptım yaptım kutulayamadım.
Kullanıcı avatarı
e_cag
DIY Audio Gurusu
 
İleti: 1416
Kayıt: 10 Oca 2008, 02:06
Konum: Istanbul
İl: İstanbul
Meslek: Kimyager

Ynt: bass hoparlörümü nerede kullanabilirim?

Okunmamış iletigönderen RM36CB » 11 Nis 2011, 20:13

e_cag yazdı:Vb feedback hattıymış. TL074'ün 3 nolu bacağından C4'e ve R5'e bağlanıyor sadece. Başka bağlantıya gerek yok. Şase simgesi koymuşlar gibi görünse de kart üzerinde gnd hattına bağlantısı görünmüyor.

Filtrenin beslemesi için amplifikatöre yaptığımız beslemeden faydalanmamız, onun için de beslemenin pozitifi ile gnd arasındaki voltajı bilmemiz lazım diyeceğim ama görünüşe göre TL074 30V'a kadar beslenebiliyor. Bu durumda doğrudan amplifikatör beslemesinin pozitifi ile gndsi filtrenin beslemesi için kullanılabilir. Bu aradaki voltaj en az 18V civarında ise araya 7815'i de koyabiliriz.


malumunuz avometrem bozuk olduğu için pozitif ve gnd arasındaki voltajı ölçemiyorum.bu durumda 7815i kullanabilirmiyiz bilmiyorum.ben TL074 ün 4. bacağına pozitif 10 ve 11.bacağına gnd yi lehimledim.ancak üstadım senden cevap gelmeyince enerjide vermedim.istersen ilk önce 7815i kullanalım.baktık oluyor kullanır ve kaldığımız yerden devam ederiz.ama baktık olmuyor çıkarır 4. bacağa direk pozitif ucu lehimleriz.bu yöntem ile anlaşılabilir gibi gözüküyor.
Kullanıcı avatarı
RM36CB
DIY Audio Fanatiği
 
İleti: 103
Kayıt: 23 Mar 2011, 00:33
İl: istanbul
Meslek: Elektrik Teknisyeni

Ynt: bass hoparlörümü nerede kullanabilirim?

Okunmamış iletigönderen e_cag » 11 Nis 2011, 21:54

O da olur. Devrenin çalışmasına engel değil ama 7815 16.5V'un altında giriş gerilimi olduğunda tuhaf davranıp gürültü-hırıltı gibi tuhaflıklara neden olabilir. 7815'i nasıl bağlayacağınızı biliyorsanız devam edin.
Yaptım yaptım kutulayamadım.
Kullanıcı avatarı
e_cag
DIY Audio Gurusu
 
İleti: 1416
Kayıt: 10 Oca 2008, 02:06
Konum: Istanbul
İl: İstanbul
Meslek: Kimyager

Reklamlar

Ynt: bass hoparlörümü nerede kullanabilirim?

Okunmamış iletigönderen RM36CB » 11 Nis 2011, 23:56

e_cag yazdı:O da olur. Devrenin çalışmasına engel değil ama 7815 16.5V'un altında giriş gerilimi olduğunda tuhaf davranıp gürültü-hırıltı gibi tuhaflıklara neden olabilir. 7815'i nasıl bağlayacağınızı biliyorsanız devam edin.


eski bilgilerime göre emiter beyz ve collektör olmak üzere 3 bacağı olmazı gerek.ama hangisi hangi bacak onuda bilmiyorum.uzun zaman geçti unutmuşum.internetten hangi bacağın ne olduğunu bilsem bile nereye lehimleyeceğiz onuda bilmiyorum.
aynı zmanda devreyi tamamlamamız için 2 sorumun daha cevap bulması gerekiyor.artık bu 4. yada 5. soruşum ama cevap gelmediği için kafam bi ayrı karışık :|

3,5mmlik jak tan 3 kablo çıkıyor.
1.si stereo hattın 1. hoparlörün canlı ucu
2.si stereo hattın 2. hoparlörün canlı ucu
3.sü gnd

ton kontrolün giriş " In " bağlantısında her 2 canlı ucu ve gnd yi de kullanmam gerekiyor mu :?:
2li rca yokmuş 4lü aldım bende.onu nereye bağlayacağız :?:
Kullanıcı avatarı
RM36CB
DIY Audio Fanatiği
 
İleti: 103
Kayıt: 23 Mar 2011, 00:33
İl: istanbul
Meslek: Elektrik Teknisyeni

Ynt: bass hoparlörümü nerede kullanabilirim?

Okunmamış iletigönderen e_cag » 12 Nis 2011, 22:38

Emitter base collector transistörlerde olur. Üç bacaklı regülatörlerde giriş şase ve çıkış olmak üzere üç çıkış var. 7815'in bacak bağlantıları şöyle:
7815.JPG
7815.JPG (7.47 KiB) 693 defa görüntülendi

(Fairchild semi datasheet'inden alıntıdır)
Buna göre amplifikatör beslemesinin pozitif çıkışını 7815'in girişine, gnd'yi 7815'in gnd ucuna, çıkışını da filtre devresinin besleme artı ucuna bağlamamız lazım. Böylece regülatör çıkışındaki sabit 15V ile filtreyi besleyebiliriz. Daha önce söylediğim gibi 7815'in düzgün çalışması için girişinde yaklaşık 15+1.25V olması gerekiyor, yoksa regüle etmeyeceği gibi tuhaflıklara da yok açabilir. Bunun yanında giriş voltajı çıkış voltajından çok dazla yüksekse (ki sanıyorum fark maksimum 30V kadar civarında olabiliyordu) 7815'i uygun boyda bir soğutucuya bağlamak lazım. Başlangıç için küçük bir parça aluminyum da olsa bağlayıp devreler çalışırken 7815'in ısınmasını kontrol edip ısı sabitse öyle bırakmalı veya gerekiyorsa daha büyük soğtucu bulmalı.

Filtrenin iki girişe de bağlanması lazım ki iki kanalın sinyalini kombine edip tek bir bas kanalı oluştursun. RCA dörtlü ise ikisini kullanmaya gerek yok. İki girişin jakın orta çularına gelen pinlerini sağ ve sol sinyallere, jaın dışına bağlı pinleri de birleştirip gnd'ye bağlamalı.
Yaptım yaptım kutulayamadım.
Kullanıcı avatarı
e_cag
DIY Audio Gurusu
 
İleti: 1416
Kayıt: 10 Oca 2008, 02:06
Konum: Istanbul
İl: İstanbul
Meslek: Kimyager

Ynt: bass hoparlörümü nerede kullanabilirim?

Okunmamış iletigönderen RM36CB » 12 Nis 2011, 23:07

e_cag yazdı:Emitter base collector transistörlerde olur. Üç bacaklı regülatörlerde giriş şase ve çıkış olmak üzere üç çıkış var. 7815'in bacak bağlantıları şöyle:
7815.JPG eklentisi mevcut değil

(Fairchild semi datasheet'inden alıntıdır)
Buna göre amplifikatör beslemesinin pozitif çıkışını 7815'in girişine, gnd'yi 7815'in gnd ucuna, çıkışını da filtre devresinin besleme artı ucuna bağlamamız lazım. Böylece regülatör çıkışındaki sabit 15V ile filtreyi besleyebiliriz. Daha önce söylediğim gibi 7815'in düzgün çalışması için girişinde yaklaşık 15+1.25V olması gerekiyor, yoksa regüle etmeyeceği gibi tuhaflıklara da yok açabilir. Bunun yanında giriş voltajı çıkış voltajından çok dazla yüksekse (ki sanıyorum fark maksimum 30V kadar civarında olabiliyordu) 7815'i uygun boyda bir soğutucuya bağlamak lazım. Başlangıç için küçük bir parça aluminyum da olsa bağlayıp devreler çalışırken 7815'in ısınmasını kontrol edip ısı sabitse öyle bırakmalı veya gerekiyorsa daha büyük soğtucu bulmalı.

Filtrenin iki girişe de bağlanması lazım ki iki kanalın sinyalini kombine edip tek bir bas kanalı oluştursun. RCA dörtlü ise ikisini kullanmaya gerek yok. İki girişin jakın orta çularına gelen pinlerini sağ ve sol sinyallere, jaın dışına bağlı pinleri de birleştirip gnd'ye bağlamalı.


devreyi birazdan yapmaya hazırlanırım.artık enerjisinide yarın veririz.
rca olayınıda resimdeki aparatla halledicez gibi.aynı zamanda bu aparatın normal çoklayıcısıda var.1 stereo çıkıştan 2 stereo çıkış veriyor.resimdeki aparatıda o aparata takar rcaları 2 uyduya kalan 1 adet stereo çıkışı subwoofer a veririz.bu şekilde mantık yürüttüm.daha basit geldi. :)
Eklentiler
248zd9.jpg
248zd9.jpg (19.42 KiB) 680 defa görüntülendi
Stereo-Adaptor-2-Rca-to-Coklayici-3-5-mm-Fis__34283185_0.jpg
Kullanıcı avatarı
RM36CB
DIY Audio Fanatiği
 
İleti: 103
Kayıt: 23 Mar 2011, 00:33
İl: istanbul
Meslek: Elektrik Teknisyeni

Ynt: bass hoparlörümü nerede kullanabilirim?

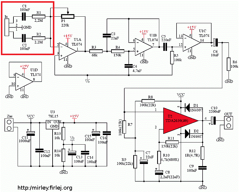
Okunmamış iletigönderen cagdasbay » 13 Nis 2011, 00:03

Konuyu baştan takip etmedim ama devrenizde kırmızı kutuya aldığım yer sağ ve sol kanalları birleştiren kısım. 1 yazan uca kanallardan birisi, 3 yazan uca diğeri bağlanacak. 1-2-3 olarak numaralandırılan uçlardan 2 noluya sinyal gnd si, diğerlerine sağ ve sol kanalı bağlamalısınız
tda2030-bass-anfi.gif
cagdasbay
DIY Audio Fanatiği
 
İleti: 105
Kayıt: 29 Ağu 2010, 10:24
İl: muğla
Meslek: mak müh

ÖncekiSonraki

Entegreli Güç Yükselteçleri


 


  • Bu konular da ilginizi çekebilir:
    Cevaplar
    Gösterim
    Son ileti

Kimler çevrimiçi

Bu forumu görüntüleyenler: Google [Bot] ve 0 misafir