Çalışmadı!..
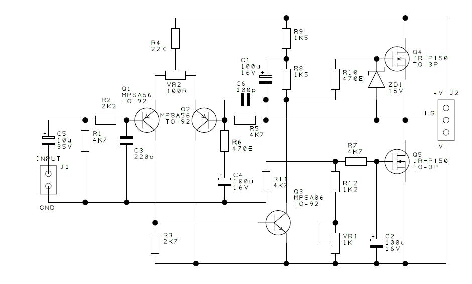
Epeydir ilk kez yaptığım amplifikatör ilk seferde çalışmadı. Başta hata bendeydi, MPSA56 yerine kullandığım BC556'ların bacak sıralaması tam tersmiş. Bu şekilde +-10VDC ile besleyip ayarları yapmak üzere bağladım, devre hiç akım çekmedi. Kontrol ettikten sonra BC'leri söküp çevirdim ama durumda değişiklik yok. Hiçbir yerde ısınma emaresi görmedim, çıt, pıt, duman olmadı. Süknet akımı sıfır, tam sükunet yani

. Hoparlör terminali ile gnd arasında dc voltaj baktım, yok.
Ayrık elemanlı amplifikatörler konusunda hiç deneyimim yok. Hata aramaya nereden başlayayım, bilmiyorum.
Sabit akım kaynağı Q5 açılmıyor diye düşünüyorum. Gate voltajı ne olmalı, söyler misiniz?
BC'ler gitmiş midir acaba?.. Bir taraftan pcb de sök tak ile kirlendiğinden, yenisini basıp dirençleri yerlerine takarak ikinci ampliye başladım ama yeni transistörler takmak dışında devreyi komple yapmanın pek de mantığı olmadığının farkındayım. Umarım sorun hakkında deneyimli arkadaşlardan kolay kontrol ve çözüm önerileri ile durumu düzeltirim.
Yaptım yaptım kutulayamadım.