PGA2310 / PGA2311 Dijital Stepped Attenuator: Basit versiyon

Projelerimiz » DIY Audio Türkiye ekibi tarafından geliştirilen projeler.

Ynt: PGA2310 / PGA2311 Dijital Stepped Attenuator: Basit versiyon

İletigönderen Hazar » 10 May 2010, 22:49

maystor yazdı:Tüh, asıl 27'yi vermek istiyordum, şase uzamayacaktı, sağlık olsun. Aslında dijital kartın tüm bağlantıları ile (buton, IR v.s.) tam bir şeması da olsa iyi olacak. Mesela butonları aktif değilken şaseye çekeceğimiz dirençler filan yok.


Yarın halledebilirim.
Rüzgar ters esiyorsa, yelkenlerini rüzgar yönüne göre ayarlamaya bak; çünkü dünya çektiğin sıkıntılarla değil, gemiyi limana ulaştırıp ulaştıramadığınla ilgilenir.
ResimDIY Audio Türkiye Facebook Sayfası
Hazar
Site Sorumlusu
Site Sorumlusu
 
İleti: 1057
Kayıt: 12 Arl 2006, 12:20
İl: İstanbul


Ynt: PGA2310 / PGA2311 Dijital Stepped Attenuator: Basit versiyon

İletigönderen maystor » 10 May 2010, 23:03

Teşekür ederim.
SADECE KENDİN OL!
Kullanıcı avatarı
maystor
DIY Audio Gurusu
 
İleti: 504
Kayıt: 11 Mar 2008, 14:32
Konum: istanbul
İl: istanbul
Meslek: makine otomasyonu

Ynt: PGA2310 / PGA2311 Dijital Stepped Attenuator: Basit versiyon

İletigönderen Hazar » 10 May 2010, 23:30

Resim

Yarına bırakmadım. Sanırım iş görecektir.
Rüzgar ters esiyorsa, yelkenlerini rüzgar yönüne göre ayarlamaya bak; çünkü dünya çektiğin sıkıntılarla değil, gemiyi limana ulaştırıp ulaştıramadığınla ilgilenir.
ResimDIY Audio Türkiye Facebook Sayfası
Hazar
Site Sorumlusu
Site Sorumlusu
 
İleti: 1057
Kayıt: 12 Arl 2006, 12:20
İl: İstanbul

Ynt: PGA2310 / PGA2311 Dijital Stepped Attenuator: Basit versiyon

İletigönderen maystor » 10 May 2010, 23:59

Eline sağlık Hazar, birde TDA'nın sorunu belli olsa da biz de aynı hatayı yapmasak.
SADECE KENDİN OL!
Kullanıcı avatarı
maystor
DIY Audio Gurusu
 
İleti: 504
Kayıt: 11 Mar 2008, 14:32
Konum: istanbul
İl: istanbul
Meslek: makine otomasyonu

Ynt: PGA2310 / PGA2311 Dijital Stepped Attenuator: Basit versiyon

İletigönderen Hazar » 11 May 2010, 00:02

maystor yazdı:Eline sağlık Hazar, birde TDA'nın sorunu belli olsa da biz de aynı hatayı yapmasak.


Onu ben de bekliyorum. Benim kurduğum ikinci analog kart, fakat yakamadım halen birşeyleri..
Sorun şu ki (Emin Bey de o noktaya değindi) benim yaptığım kart yenisi. Fakat TDA eskisini uyguluyor. Onu da ben 3 sene önce uygulamıştım, sadece ses alıp bırakmıştım (o zamanlar mikrokontrolcüler için program yazmaya yeni başlamıştım, "çalışıyor mu" denemesi yapma amaçlı o kartı denemiştik - evet çalışıyordu). Fakat onu tasarlayan ve inceleyen ben olmadığım için garantisini veremiyorum tabii ki. Karttan da olabilir, TDA'nın önce analoğu sonra dijital beslemeyi bağlaması esnasında olan bir hata da olabilir.

Tek şey söyleyebilirim, yeni model (ilk mesajda bulunan) dosyaları kullanırsanız ilk seferde çalıştırırsınız. Benim verdiğim bağlantılar da zaten bu "yeni" dosyalar için.
Rüzgar ters esiyorsa, yelkenlerini rüzgar yönüne göre ayarlamaya bak; çünkü dünya çektiğin sıkıntılarla değil, gemiyi limana ulaştırıp ulaştıramadığınla ilgilenir.
ResimDIY Audio Türkiye Facebook Sayfası
Hazar
Site Sorumlusu
Site Sorumlusu
 
İleti: 1057
Kayıt: 12 Arl 2006, 12:20
İl: İstanbul

Ynt: PGA2310 / PGA2311 Dijital Stepped Attenuator: Basit versiyon

İletigönderen maystor » 11 May 2010, 13:51

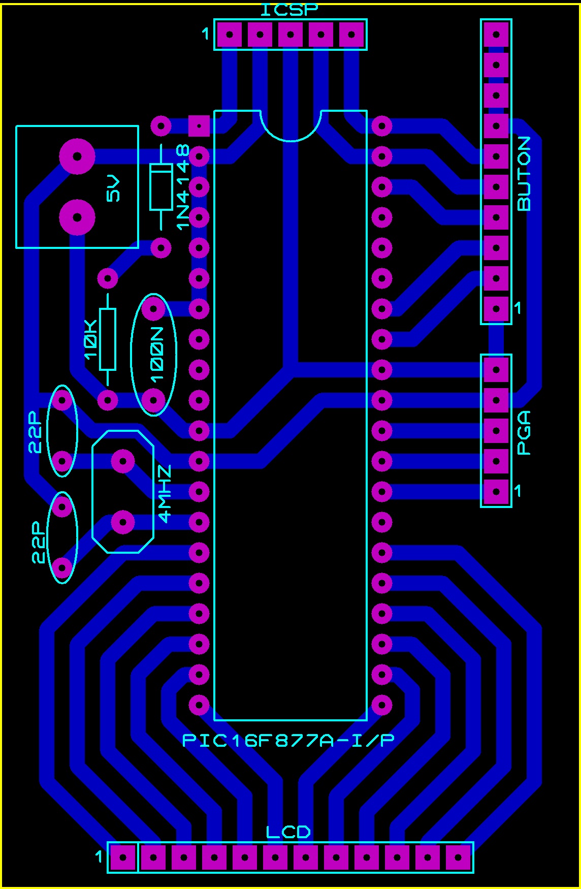
Dijital PCB ile biraz fantazi yaptım :D . PGA çıkışının pinlerini değiştirdim yalnız.

PGA-16F877.jpg
SADECE KENDİN OL!
Kullanıcı avatarı
maystor
DIY Audio Gurusu
 
İleti: 504
Kayıt: 11 Mar 2008, 14:32
Konum: istanbul
İl: istanbul
Meslek: makine otomasyonu

Reklamlar

Ynt: PGA2310 / PGA2311 Dijital Stepped Attenuator: Basit versiyon

İletigönderen maystor » 17 May 2010, 14:35

@TDA, sorunu buldun mu acaba?
Analog kartta PGA'nın 8 nolu mute bacağına bağlı olan diot ne işe yarıyor?
Birde şu projenin tam devre şemasının hepsini bir sayfada toplu olarak görebilsek nasıl olur acaba?
Devredeki elemanların değerleri yok da ondan söyliyorum.
PGAnın MUTE ve ZCEN uçları GND'ye mi yoksa +5V'a mı çekilecek.
PGA'larım geldi de PCBleri basıp toplamak istiyorum projeyi.
SADECE KENDİN OL!
Kullanıcı avatarı
maystor
DIY Audio Gurusu
 
İleti: 504
Kayıt: 11 Mar 2008, 14:32
Konum: istanbul
İl: istanbul
Meslek: makine otomasyonu

Ynt: PGA2310 / PGA2311 Dijital Stepped Attenuator: Basit versiyon

İletigönderen TDA7294 » 17 May 2010, 14:54

Eleminde PGA olmadığı için daha fazla deneme yapamıyorum.
Kullanıcı avatarı
TDA7294
DIY Audio Gurusu
 
İleti: 429
Kayıt: 08 Kas 2008, 04:57
İl: Zonguldak-Aksaray
Meslek: Öğrenci

Ynt: PGA2310 / PGA2311 Dijital Stepped Attenuator: Basit versiyon

İletigönderen Hazar » 17 May 2010, 15:19

maystor yazdı:Analog kartta PGA'nın 8 nolu mute bacağına bağlı olan diot ne işe yarıyor?

İstenmeyen gürültüler duymayalım diye MUTE pinine bir RC devresi ekledim.. Diyot da bu sistemin sağlıklı çalışabilmesi için o kondansatörü devrenin geri kalanından ayrı tutuyor. Ayrıca MUTE pininde olası bazı dengesizlikler yakaladığım için (giriş olacağına çıkış olma gibi!) o diyot orada duruyor. Eklemeseniz de sistem çalışır ama ekstra güvenliğin kimseye zararı olmaz.

maystor yazdı:Birde şu projenin tam devre şemasının hepsini bir sayfada toplu olarak görebilsek nasıl olur acaba?
Devredeki elemanların değerleri yok da ondan söyliyorum.

İlk mesaja ekledim, bu mesaja da Excel tablosu olarak ekliyorum. Daha önce de koymuştum bunu ama aralarda kayboldu heralde, ilk mesajda durması en doğrusu zaten.

maystor yazdı:PGAnın MUTE ve ZCEN uçları GND'ye mi yoksa +5V'a mı çekilecek.

İlk sayfadaki analog kartı kullanacaksanız bu pinlerle bir işiniz yok çünkü kartta onların işi halledilmiş durumda.
Kullanmayacaksanız diye söylüyorum: ZCEN +5VD'ye, MUTE de yukarıda bahsettiğim RC devresi ile bağlanacak. (Mute active low'dur, yani +5VD verdiğinizde müzik duyarsınız. GND'ye bağlarsanız duyamazsınız (mute!))
Eklentiler
analog_bom.xlsx
BOM
(11.99 KiB) 600 defa indirildi
Rüzgar ters esiyorsa, yelkenlerini rüzgar yönüne göre ayarlamaya bak; çünkü dünya çektiğin sıkıntılarla değil, gemiyi limana ulaştırıp ulaştıramadığınla ilgilenir.
ResimDIY Audio Türkiye Facebook Sayfası
Hazar
Site Sorumlusu
Site Sorumlusu
 
İleti: 1057
Kayıt: 12 Arl 2006, 12:20
İl: İstanbul

Ynt: PGA2310 / PGA2311 Dijital Stepped Attenuator: Basit versiyon

İletigönderen maystor » 17 May 2010, 21:23

Sağol Hazar, şimdi sıra zaman bulup PCBleri basmakta.
SADECE KENDİN OL!
Kullanıcı avatarı
maystor
DIY Audio Gurusu
 
İleti: 504
Kayıt: 11 Mar 2008, 14:32
Konum: istanbul
İl: istanbul
Meslek: makine otomasyonu

ÖncekiSonraki

Projelerimiz


Kimler çevrimiçi

Bu forumu görüntüleyenler: Google [Bot] ve 0 misafir