LM4702 (2x 150W) Lateral MOSFET HI-FI Amplifikatör

Entegreli Güç Yükselteçleri » Küçük ama çok etkili. Entegreli(tümdevreli) ses yükselteçleri ile alakalı soru(n)lar

Cevap: LM4702 (2x 150W) Lateral MOSFET HI-FI Amplifikatör

Okunmamış iletigönderen supernova » 30 Tem 2009, 23:04

zahmet oldu dr teşekkür ederim valla güzel izah etmişin. :selam:
"Başkalarının bilgisiyle bilgin olsak bile, kendi aklımız kadar akıllıyız."
Kullanıcı avatarı
supernova
DIY Audio Gurusu
 
İleti: 299
Kayıt: 01 Eyl 2008, 01:31
İl: istanbul


Cevap: LM4702 (2x 150W) Lateral MOSFET HI-FI Amplifikatör

Okunmamış iletigönderen e154 » 31 Tem 2009, 09:44

günaydın günaydın günaydın bugün ne güzel bir gün değilmi? akşamdan LM 4702 sesi duymak sabah işe geç kalmak! sonunda dün akşam 01:00 saatlerinde 4702 den ilk sesi duymuş oldum
+- 25 volt regüleli ve mono. transistörlerin tıp 142 si FAIRCHILD tıp 147 si SEC marka. kesinlikle detaylı bi alet. o kadarki nostalji mp3 leri dinlemeye kalkarsanız daha önce duymadığınız dip gürültüleri duyarsınız. günmüz mp3 lerinde ise yine detaylı üstelik yerli mp3 detaylarını veririken distorsiyonada sebep olmuyor olduğu kadar veriyor. akşamdan bu kadar haftasonu vaktim olursa 22,000 lik rıfalı beslemeyide bağlarım inşallah vede yeni soğutucusunu
e154
DIY Audio Gurusu
 
İleti: 967
Kayıt: 25 Tem 2007, 02:19
İl: Ankara
Meslek: Elektrik Teknikeri

Cevap: LM4702 (2x 150W) Lateral MOSFET HI-FI Amplifikatör

Okunmamış iletigönderen e_cag » 31 Tem 2009, 10:43

Güle güle dinle! Fotoğraf da isteriz. :D
Yaptım yaptım kutulayamadım.
Kullanıcı avatarı
e_cag
DIY Audio Gurusu
 
İleti: 1416
Kayıt: 10 Oca 2008, 02:06
Konum: Istanbul
İl: İstanbul
Meslek: Kimyager

Cevap: LM4702 (2x 150W) Lateral MOSFET HI-FI Amplifikatör

Okunmamış iletigönderen e154 » 31 Tem 2009, 11:44

darısı forumdaşların başınaolsun. toparlayımda yeni başlık altında yayınlarım
e154
DIY Audio Gurusu
 
İleti: 967
Kayıt: 25 Tem 2007, 02:19
İl: Ankara
Meslek: Elektrik Teknikeri

Cevap: LM4702 (2x 150W) Lateral MOSFET HI-FI Amplifikatör

Okunmamış iletigönderen supernova » 31 Tem 2009, 16:58

e154 yazdı:darısı forumdaşların başınaolsun. toparlayımda yeni başlık altında yayınlarım


hayırlı olsun erhan.amin inş :D
"Başkalarının bilgisiyle bilgin olsak bile, kendi aklımız kadar akıllıyız."
Kullanıcı avatarı
supernova
DIY Audio Gurusu
 
İleti: 299
Kayıt: 01 Eyl 2008, 01:31
İl: istanbul

Cevap: LM4702 (2x 150W) Lateral MOSFET HI-FI Amplifikatör

Okunmamış iletigönderen drhardware » 03 Ağu 2009, 10:13

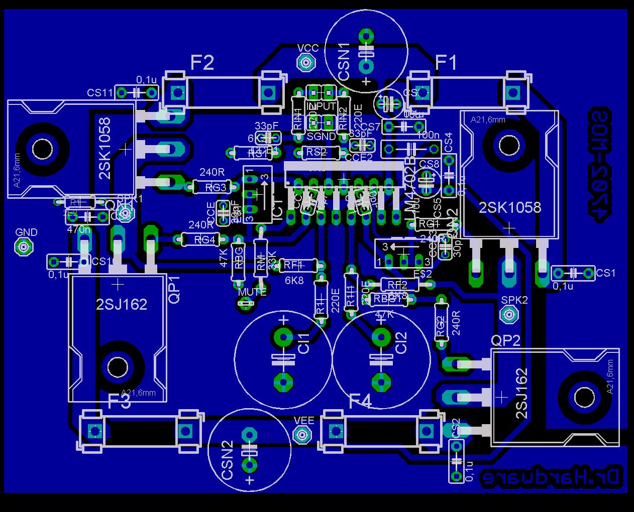
Bu arada unutmadan MOSFET in PCB sini yayınlayayım da aradan çıksın;
mos150.JPG
mos150.pdf
(172.73 KiB) 541 defa indirildi
Kullanıcı avatarı
drhardware
Eski Site Sorumlusu
 
İleti: 1072
Kayıt: 12 Arl 2006, 17:08
İl: Ankara

Reklamlar

Cevap: LM4702 (2x 150W) Lateral MOSFET HI-FI Amplifikatör

Okunmamış iletigönderen supernova » 03 Ağu 2009, 14:14

Teşekkürler.dr şemanın aynısımı bu uygulama acaba.bi trimpot yok gibide sabit direçmi kullandın acaba 115mA direkt olarak elde etmek için?
"Başkalarının bilgisiyle bilgin olsak bile, kendi aklımız kadar akıllıyız."
Kullanıcı avatarı
supernova
DIY Audio Gurusu
 
İleti: 299
Kayıt: 01 Eyl 2008, 01:31
İl: istanbul

Cevap: LM4702 (2x 150W) Lateral MOSFET HI-FI Amplifikatör

Okunmamış iletigönderen supernova » 03 Ağu 2009, 14:40

evet o şekilde yapılmış sanırım çözdüm.. :mrgreen:
"Başkalarının bilgisiyle bilgin olsak bile, kendi aklımız kadar akıllıyız."
Kullanıcı avatarı
supernova
DIY Audio Gurusu
 
İleti: 299
Kayıt: 01 Eyl 2008, 01:31
İl: istanbul

Cevap: LM4702 (2x 150W) Lateral MOSFET HI-FI Amplifikatör

Okunmamış iletigönderen drhardware » 03 Ağu 2009, 15:25

Yok trimpotla çözdüm.. De şema o şema diil! Tabii hangi şemadan bahsediyorsun onu bilmiyorum da..
Kullanıcı avatarı
drhardware
Eski Site Sorumlusu
 
İleti: 1072
Kayıt: 12 Arl 2006, 17:08
İl: Ankara

Cevap: LM4702 (2x 150W) Lateral MOSFET HI-FI Amplifikatör

Okunmamış iletigönderen drhardware » 03 Ağu 2009, 15:28

Bu arada, National'dan AN1645 i indirmen gerekiyor. Şema orda var, ama ben bi miktar değişiklik yaptım. Sen bi indir detayını tartışırız.
Kullanıcı avatarı
drhardware
Eski Site Sorumlusu
 
İleti: 1072
Kayıt: 12 Arl 2006, 17:08
İl: Ankara

ÖncekiSonraki

Entegreli Güç Yükselteçleri


 


  • Bu konular da ilginizi çekebilir:
    Cevaplar
    Gösterim
    Son ileti

Kimler çevrimiçi

Bu forumu görüntüleyenler: Google [Bot] ve 0 misafir