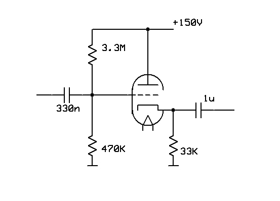
Çıkışa bu devreyi eklerseniz sorun olmayacaktır.
250V besleme için 3.3M direnci 4.7M yapmak gerekir.
DepresifKedi yazdı:Selamlar...
Öncelikle yardımınız için tekrar'dan teşekkür ederim. Bu devre'de kullanılan lambanın modeli nedir acaba sistemin beslemesini direkt önceden yolladığım şema'da ki besleme devresini kullanabiliriz değilmi?
DepresifKedi yazdı:Selamlar...
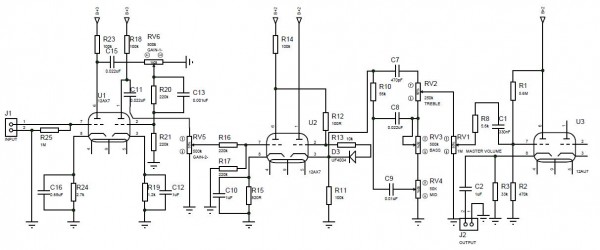
Sistemin son halini Proteus'ta çizdim son troid için dual olan 12au7 kullandım ya da ecc81,ecc82,ecc83,ecc84 de kullanılabilir sanırım.
DepresifKedi yazdı:Selamlar...
Farkındayım konuyu açtım açalı soru sorup duruyorum ama sizi temin ederim malzemeleri alıp belli bir aşamaya gelinceye kadar soru sormayacağım![]()
Bugün bluemavi'den devre elemanlarını sipariş veremeyi düşünüyorum ve ya yarın. Kondansatör ve dirençleri nasıl secmeliyim? Hangi cins kondansatör tercih etmeliyim acaba ve dirençlerin tolerans değeri %1 olmasını tercih etmeye çalışacagım.Normal pre-amp katındakiler 1/4watt'lık dirençler. Onlar yerine 1 watt'lık direnç mi kullansam yoksa gene 1/4watt'lık mı alsam kararsız kaldım. Son olarak "Hamist" abimizin yardım ettiği troid devresindeki 3.3M lık direnç yerindeki direnç'i 5watt'lık mı secsem acaba?
DepresifKedi yazdı:Sagol abi ilgin için, çekiniyorum ben de herşeyi soruyorum ıvır zıvır herşey![]()
Abi metal film direnç buldum yani bluemavi'de mevcut dedigin gibi 12AX7'nin 1-6. pinlerine baglanan 100k'lık dirençleri 1 watt alıyorum diğer kalanları 1/4watt'lık sipariş vereceğim. Önerdiğin tip kondansatör bulamadım sanırım audio kond. var fakat tanesi 2tl civarı bütçemi bir hayli acıcaktır. Bende elektro likit ve ya polyester düşünüyorum hangisini önerirsiniz acaba?
Bu forumu görüntüleyenler: Google [Bot] ve 0 misafir