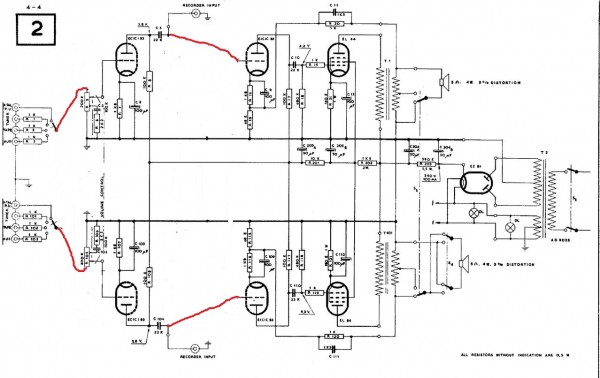
Elimde 1959 model MBLE Full Stereo 4-4 Plus marka EL84 lambalı ampli var. Sese olumsuz etkisi olduğunu düşündüğüm Ton kontrol-Balans-Mode selector vs.. potlarını devre dışı bırakmak istiyorum. Birde volume potu değişiminde 2x200 stereo pot mu kullanmalıyım? Gönderdiğim şema üzerinde basitçe çizerek ne yapmam gerektiğini anlatabilirseniz çok sevinirim. Yardımcı olabilecek arkadaşlara teşekkür ederim.
Şema:


