Aslında devre bittikten sonra konu özetlenip paylaşılabilirdi,
ancak aşamaların bilinmesi anlamında çalışmaları güncelleye güncelleye
bu noktaya kadar geldim.
Tabii siteye hareket katmak da söz konusu.
Bu nedenle önceki kayıtları da silmek yerine,
yeni gelişmeleri eklemenin faydalı olacağı düşüncesi ile
sürecin sonu olan kutulama aşaması öncesi,
diğer kanal çıkış trafosunu da sarıp test ettikten sonra,
son sonuçları paylaşmak istedim.
Evet son sonuç dedim, zira artık şaseden lambaları söküp
dinlendirmeye bıraktım, ta ki kutulamaya kadar.
Burada bir kaç şey paylaşacağım daha çok duyduklarım ile ilgili.
-Mesela bazı arkadaşlarda ''lambalıda basları unutmak...'' gibi
Devreniz, beslemeniz ve ille de çıkış trafonuz belden aşağı vurmak anlamında
sarılmışsa, bu görüş kesinlikle tartışılmaz.
Ama bir şeyler başarılmış ise, böyle bir sorun yok... diyebilirim,
sadece toplam kurgu nedeni ile hissedilen ses anlamında farklılık
olabilir, o da kulağınız ve gönlünüzün keyfi ile ilgili olmalı.
-Uzun süre lambalıda düşük THD araştırdım,
bazı devreler çıkış gücünün çok altında %0.1 civarına indiğini söylüyor.
Ben THD %1 i bile çok zor gördüm, ki bu stabil bir değer de değil aslında.
Tabii burada kısmen devre, malzeme kalitesi ve dolayısı ile fiatları, çıkış trafosu
üzerine kitap yazacak kadar birikim düşünüldüğünde,
değerli meteor2011 dostumun da katkıları ile bu noktada kendimi başarılı sayıyorum.
Kaldı ki benim ilk hesaplarım malzemeleri temin edip bağladığımda çalışacak,
kulağımda transistor nedeni ile yer etme fırsatı bulamamış lambalı tadını tanımak üzerine idi.
Tabii beklentilerim uzunca bir süre karşılığını bulmak için yeni yeni trafo hesap ve denemelerinin
sonuçlarını beklemeye mahkum oldu.
Ancak, bu arada öğrendiğimi sanıyorum ki, tek signal üzerinden yapılan testlerin kağıt
üzerindeki karşılıkları ile bir amplifikatörü yargılamak biraz haksızlık gibi.
Zira doğada ya da müzikte sesler bir kombinasyon halinde ve mutlaka o seslerin de
harmonikleri olmalı ve de başarı o sesleri doğru taşıyabilme ile ilintili olmalı.
Özetle aylar süren, daha iyisi neden olmasın? sorusunun peşinde geldiğim noktayı
belki de ülkemde ilk defa diyaudiotr de gelişmiş ülkelerde olduğu gibi testlere tabi tutmaya
çalışıp sizlerle paylaşıyorum.
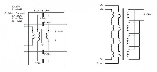
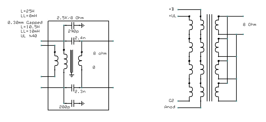
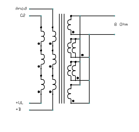
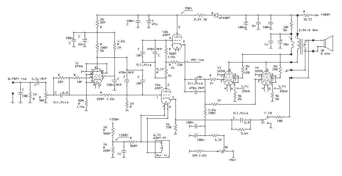
Trafo sarmaktaki özen ve hassasiyetin önemine dikkat çekmek için sarım fotografı da ekliyorum.
Sargıların tümünde aynı hassasiyet gösterildi ve diğer kanal için bir öncekinde kullanılan
izolasyon ve bant gibi malzemeler bire-bir aynı kullanılmak zorundadır,
ki, bir taraf kalk gidelim demesin.

Gelelim daha detaylı testlerde gördüklerime:
0 dB 15W RMS
10hz -8.60dB
20hz -2.50dB
50hz -0.23dB
100hz 0dB
10khz 0dB
18khz -0.23dB
20khz -0.72dB
25khz -1.60dB
40khz -9.00dB
47khz -8.39dB (Resonans frekansı)
100khz -10.0dB
150khz -16.0dB
Selamlarımla...
not:100Hz kare dalga 200Hz dir.