Geçtiğimiz günlerde şebeke harmonikleri nedeni ile daha önce 400VDC ler gördüğüm
regulesiz devrem, 350-360V lara düşünce GU50 çalışmamın beslemesini regule etmeye karar verdim.
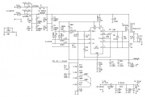
Devrede LM723 (MC1723 vs..) kullandım.
Çünkü 723 eskiden beri, stabil ref.V ve kararlılığı nedeni ile sevdiğim bir entegredir,
ki SMPS öncesi endüstriel tasarımlarda en çok kullanılan da bir entegredir de.
Devreyi de datasheetinden yola çıkarak kurgulayıp çalıştırdım.
Devrenin isteği doğrultusunda özellikle RfB dirençleri metal film kullanıldığında
stabilitesi şaşırtıcaktır.
Scope.um 5mV ve civarında probe ve iç gürültü nedeni ile 50mV altında ölçüm yapamadığı için
daha düşük değerleri söyleyemiyorum.
Giriş voltajı ile mosfet üzerindeki kayıpları göz önüne alarak şemada işaretlendiği
gibi farklı voltaj ihtiyaçlarına cevap alabilirsiniz.
RfB dirençleri 1K 1 volt olarak ayarlandı,
fotografta görülen 304VDC 3x100K=300K ile ölçüldü.
10K ayarlı direnç 10V ayar sahası verir.
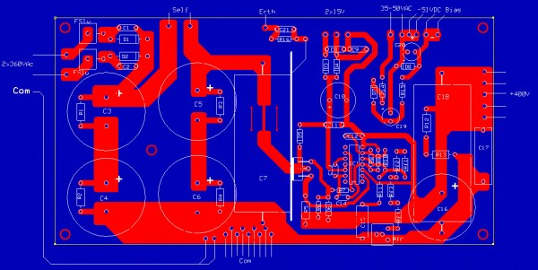
İlk test olacağı için 723 ü ayaklarını yukarı doğru ters çevirerek alttan montaj yaptım.
Devrenin bir kısmı alttan bir kısmı üstten olmak üzere montaj yapıldı.
Bunda voltaj yüksekliği, soğutucu ve yer etkin oldu.
Kolay gelsin selamlar...




