Nerede kalmıştık?

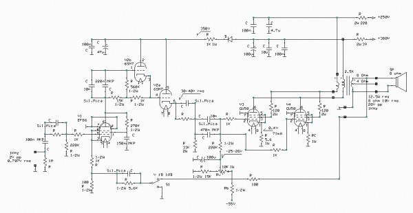
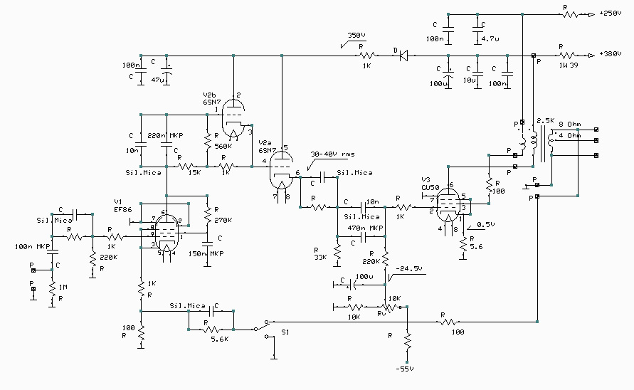
Bu gün Soba Audio Esat Bey'i mekanında ziyaret edip hazırladığı GU50 SE devresini dinleme
ve kendi devrem ile karşılaştırma fırsatı buldum.
Aslında sorun benim yüksek beklentilerimden çıktı,
zira elektriksel güç anlamında, sınırlar içindeki ses kalitesi
ve lambalı tınısı açısından fark yoktu.
Beklentilerim ne idi?
Yarı iletken ampl. de olduğu gibi max. güce kadar çok düşük THD du ilk aşamada.
Ve bu nedenle karşılaştırmalarımı da bu yoldan yaptım.
Bu noktada yabancı makalelerde de gördüğüm, RMS güç den çok
müzik gücünün ağırlık kazanması oldu.
Zira lambalıların güç aşımından itibaren yarı iletkenlere göre farklı harmonikler
üretiyor olması nedeni, dinletiyi çok fazla olumsuz etkilemiyor.
Yarı iletken ampl. lerde kesime girme noktasından itibaren dinletiyi
oldukça rahatsız eder.
Ama burada yarı iletken ampl. nin daha yüksek güçlere ulaşması daha kolay olduğu için,
sınırdan uzak kalma şansımız olabilir.
Sonuç olarak, beklentiler önemli, yarı iletken bir ampl.ün sınırlar içindeki
THD değerlerini lambalıdan almak istersek ve bunu bir de SE olarak düşünürsek,
daha çok maddi yatırım demek olacağı kanısına vardım.
Tabii konu üzerinde çalışmaya devam.
Burada Esat Bey'e test amaçlı hazırladığı GU50 SE mono blok ampl.
ve misafirperliği için teşekkürler ediyorum.
Selam ve sevgiler...