Bu linkte başladığım çalışmamın sonuçlarını ve deneyimlerimi paylaşmak amaçlı
yine bu linkteyim.
Bedevi bahtım ne yazık ki hala soluk alıyor.

Ne yazık ki diyorum, zira edindiklerime rağmen sonuç istediğim
boyutlara ulaşamadı.
Çok yıllar önce olduğu gibi ölçme imkanım olmasaydı
kutulayıp ''nefis bir ampli. yaptım'' diyebilirdim.
Ha ne kaybettim?
Hiç bir şey aslında.
Zira arge hiç bir zaman pahalı olmamıştır, bizde olduğu gibi.
Tabii, biz sınırlı kaynakların sahipleri için maddi yanı ciddi
boyutlarda önemli de.
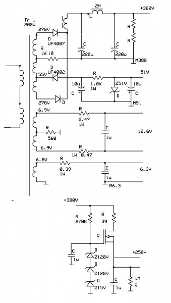
Devre için uzunca bir süre ön araştırma yaparak,
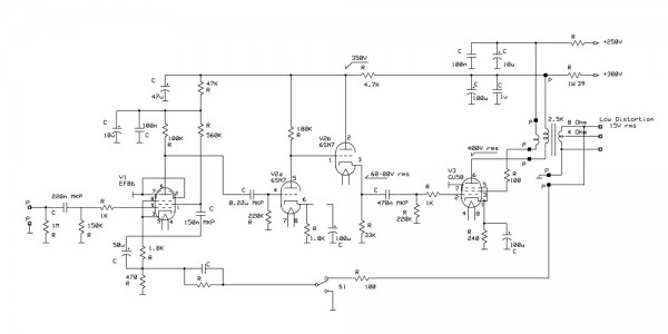
resim:GU50 appl.da olduğu gibi bir devre düşündüm.
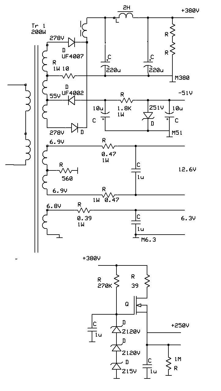
Malzeme ve çıkış trafoları, kendi sardığım 2H besleme selfi,
bir trafodan uyarladığım besleme trafosu sonunda uygulamaya geçtim.
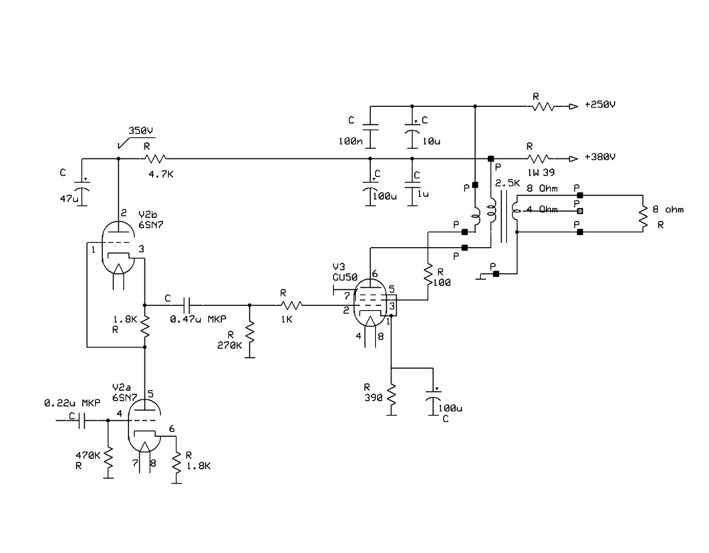
resim ''GU50 sch a'' da görüldüğü gibi ilk testler için EF86 devreye alınmadı.
GU50 cathode bias 240 ohm cathode direnci ile 90-100mA olarak ayarlandı.
6SN7 anode 1KHz 60V pp e rağmen çıkış gücü 4W ı geçemedi,
biraz daha zorlandığında malum tepe bozulmaları başladı.
Burada anode voltajı 400 pp e kadar çıkıyor olmasına karşın güç,
düşünüldüğü gibi olmuyordu.
Bu arada GU50 g1 girişinde 60V pp üzeri, 6SN7 kesime girmeye başladığı için,
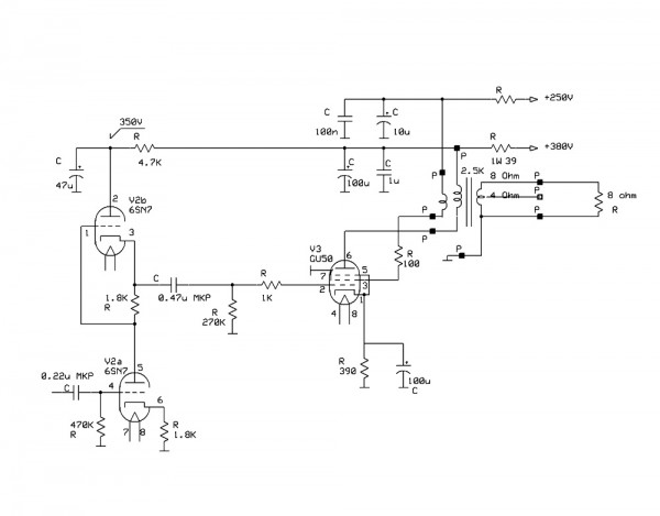
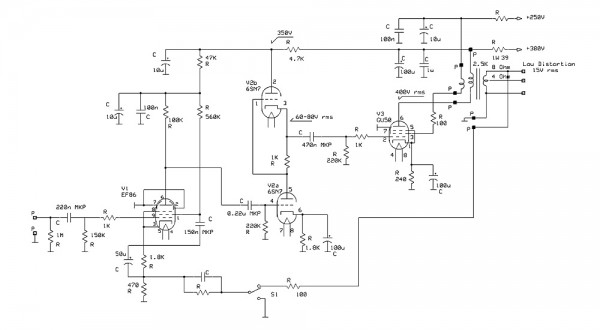
devre; resim ''GU50 appl b'' de görüleceği gibi düşük empedans gereği
düşünülüp yeniden düzenlendi.
Tabii bu devre de EF86 ilk aşama da kullanılmadı
ve -fB önceki devrede olduğu gibi burada da kullanılmadı.
Zira devre öncelikle özgür çalışabilmeliydi.
Sorun giderilmişti, 1 KHz 80V pp de bile artık bozulma yoktu,
ama çıkış gücü hala aynıydı ve 4W dan itibaren yine bozulma başlıyordu.
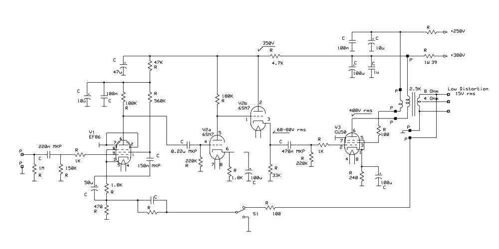
İşte bu noktadan sonra EF86 devreye alınıp -fB de eklendi.
Ve işte bu! demek geliyordu içimden, ama tedbirli olmak gerekiyordu.
Çıkış gücü nihayet ilk defa 8W rms e ulaşmıştı.
Bu hali ile bir de frekansa bakayım.
Yıkılış.

100Hz e indiğimde temiz sinus için gücü 5W a indirmem gerekti.
5KHz den itibaren de benzer durum söz konusu oldu.
Sonuç olarak, oldukça verimli bir çalışma oldu benim için,
evet odamın bir köşesine yerleşmesi için belki çok bekleyecek,
belki hiç şansı olamayacak,
ama ''Lambalı SE deneyimi'' az şey değil.
Hikaye işte böyle...
Selamlar dostlar...
420V rms ve 15V rms peak to peak (PP) olacak yanlış yazmışım...
not: eskiden dosya isimleri gözüktüğü için dosya adı ile bilgi vermeye çalıştım.
Ama dosya isimleri gözükmüyormuş.
Fotograftan sonraki, ilk düşündüğüm tasarı,
sonraki ilk çalışma devresi,
devamında düşük çıkış empedans çalışması
ve besleme devresi.
En son hamist tarafından, 23 Mar 2012, 12:16 tarihinde değiştirildi, toplamda 2 değişiklik yapıldı.