gönderen chf » 01 May 2014, 23:11
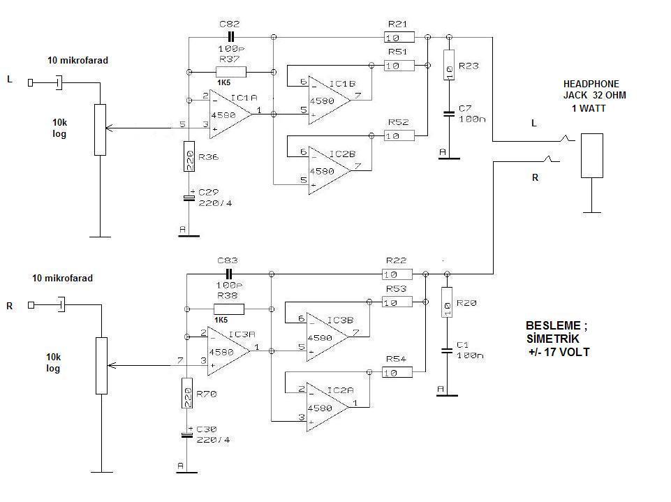
Kulaklık amfisi olarak piyasada satılan bir marka... Şemanın çalışması şöyle: Girişte faz çevirmeyen bir op-amp entegresinin + girişine sinyal verilir(kazanç=7.8). Bir op amp entegresinden normalde 32 ohmluk kulaklık(sinyal bozulmadan) sürülemeyeceğine göre, ilk op amp entegresinin çıkışına paralel iki adet tanpon op amp entegresi 10 ohmluk direnç ile paralel konulur ve çıkış empedansı düşürülür ,akım arttırılır..
- Eklentiler
-
