Bir süredir üzerinde çalıştığım class ab gün yüzüne çıkacak duruma geldi.
Ama öncesinde ciddi testler yapmak yerine girişini parmaklayıp
yüksüz iken aşırı akımla saturasyona gidiyor diye uğraşmaktan vaz geçip kaldırdığım bir proje bu.
Bu gün ya şunu bir de sign. gen. ile test edeyim deyince gerçek fazlası ile
ortaya çıktı.
Efendim hem detay çalışıp, dolayısı ile yüksek frekanslara çıkılacak,
hem de girişine dokunduğunuzda havadaki tüm rf. sign.lerini almayacak.
Tabii böyle bir şey yok.
Teste alıp baktım, heey ben buradayım, -/+42VDC ile 100W ve üstelik 280V/uS de Slew rate veriyorum...
bak dedi.
Hal böyle olunca da hoparlor bağlanma noktasına gelinmişti artık.
Sonuçlar mı?
Class ab düşüncesi ile basların biraz sert olmasını tercih ederek giriş kond. 4.7u
kullandığım için baslar şanına yakışır düzeyde ve detaylar?
Valla ben artık detayları ayırt edemiyorum.
Sadece hissettiğim, soundun class a lara göre çok az lezzet istediği gibi.
Tam olarak tarif de edemedim aslında.
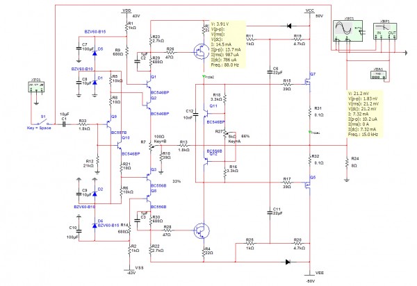
Devre şeması ön çalışmalardan, prensip olarak aynı,
yeni pcb sonrası detayları vereceğim.
Selamlar...
Devrenin son şekli
transistor-mosfet-amplifikator/konu1763-10.html


