class A 8w

Transistör/MOSFET Güç Yükselteçleri » Transistörlü ve MOSFET'li (solid state) ses yükselteçleri ile alakalı soru(n)lar

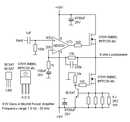
class A 8w

Okunmamış iletigönderen dr.eLx_ » 23 Eyl 2009, 20:44

Dıy audio sakinleri 4 ch class A anfi yapmayı düşünüyorum, şemada 8-10w yazıyor.tavsiyelerinizi bekliyorum....
Eklentiler
8-10-Watts-Class-A-MOSFET-Power-Amplifier.gif
8-10-Watts-Class-A-MOSFET-Power-Amplifier.gif (5.21 KiB) 3392 defa görüntülendi
En son dr.eLx_ tarafından, 19 Eyl 2012, 23:21 tarihinde değiştirildi, toplamda 2 değişiklik yapıldı.
dr.eLx_
Yeni Üye
 
İleti: 9
Kayıt: 13 Eyl 2009, 19:08
İl: denizli
Meslek: eem öğrencisi


Cevap: CLASS A

Okunmamış iletigönderen sebolof » 23 Eyl 2009, 21:17

entegreyi bulabilirsen iyi mosfetleri iyi soğut :D
sebolof
DIY Audio Fanatiği
 
İleti: 120
Kayıt: 14 May 2009, 21:17
İl: niğde

Cevap: CLASS A

Okunmamış iletigönderen TDA7294 » 23 Eyl 2009, 22:44

O opamp bulunur.
Kullanıcı avatarı
TDA7294
DIY Audio Gurusu
 
İleti: 429
Kayıt: 08 Kas 2008, 04:57
İl: Zonguldak-Aksaray
Meslek: Öğrenci

Cevap: CLASS A

Okunmamış iletigönderen hoparlör » 25 Eyl 2009, 16:29

Class A konusunu sonraya saklıyordum ama RAS10A yapıp çalıştırınca bütün amfi zevklerim altüst oldu. Bağımlılık yaratıyor ve devamlı dinlemek istiyorsunuz, saatlerce sıkılmadan hemde.

RAS10A basit ama güçlü bir devre, iyi bir başlangıç. Ancak ısıl kararlılığı iyi değil, zaten bir başlangıç devresi, bu eksikliklerini giderecek eklentilerle oldukça kaliteli bir amfi elde edilebiliyor. Ben de ilk baskılı devresi var, eklentiler prototip üzerinde sonradan eklenmiş durumda. Dolayısıyla başlangıç olarak ve eğitim amaçlı olarak evet ancak kalıcı bir amfi olarak tavsiye etmiyorum. RAS35A tavsiye edebilirim.

Daha güçlüleri de var ama henüz denemedim ve çift yüzlü baskılı devrelerinin yapımını bekliyorlar. Ancak ev için RAS35 oldukça fazla bile gelir, ses çıkaran elektrik sobası diyorum bunlara...
hoparlör
DIY Audio Gurusu
 
İleti: 1844
Kayıt: 02 Eyl 2007, 19:30
İl: İstanbul

Cevap: CLASS A

Okunmamış iletigönderen djmalan » 25 Eyl 2009, 23:08

Kışın ben de yapmak istiyorum.Ankaranın soğuğunda iyi gider. :mrgreen: Ama fet ve mosfet konusunda çok deneyimsizim.Şim diye kadar fet kullandığım devrelerde istediğim sonucu hiç bir zaman alamadım.bu konu da iyi bir kaynak olsa ne güzel olurdu,kitaplar nedense bu konuları hep geçiştiriyorlar acaba yazarlar damı bilmiyorlar. :D
Kullanıcı avatarı
djmalan
DIY Audio Fanatiği
 
İleti: 138
Kayıt: 28 Kas 2007, 16:23
Konum: ANKARA
İl: ANKARA

Cevap: CLASS A

Okunmamış iletigönderen hoparlör » 26 Eyl 2009, 13:18

dr.eLx_ yazdı:DIY AUDİO SAKİNLERİ 4 CH CLASS A ANFİ YAPMAYI DÜŞÜNÜYORUM, ŞEMADA 8-10W YAZIYOR.TAVSİYELERİNİZİ BEKLİYORUM....


Sevgili arkadaşım,

Class A yapısı oldukça basittir, bu devre de preamp ve VAS aşamalarını bir OpAmp ile gerçekleştirmiş. Benzer bir yapıyı sitedeki Class A Kulaklık Amfisi başlıklı projede bulabilirsin, oldukça detaylı anlatılmış. Transistörlü devrelere karşı avantajları da vardır, ben de tam bu konu üzerinde çalışıyorum. Devre elemanlarını kolayca bulabilirsin ancak NE5532 sahtesi bol olan bir malzeme. Karaköy'de bulabilirsin, bulamazsan yerine başka bir TL072 vs. kullanabilirsin. Benzer bir devreyi tasarımı bitince ben de yapacağım. Asıl para beslemeye gideceğinden bence denemelisin, Class A insanı tutsak ediyor, ama elektrik parası da cüzdanı deliyor..

Devrenin simülasyonunu yapıyorum, biraz zaman alacak ama sonuçlarına birlikte bakarız.
hoparlör
DIY Audio Gurusu
 
İleti: 1844
Kayıt: 02 Eyl 2007, 19:30
İl: İstanbul

Reklamlar

Cevap: CLASS A

Okunmamış iletigönderen cexzafatih92 » 01 Ekm 2009, 11:34

öncelikle herkeze slm. sitenize yeni üye oldum aslında hep gördüğüm uğradığım bir siteydi hatta burdaki birkaç devreyide yaptım diyebilirim şimdide aranıza katılmaktan mutluluk duyuyorum...

devredeki ne5532 op-amp entegresidir bu entegre yerine bolca bulunan tl071 kullanabilirsin. devrenin çalışma sistemi ise oldukça açık class-A amfiler bir tarafta sinyal üretici ve diğer taraftada yük direnci olur -2 besleme ile ses çıkışı arasında- bu devrede ise yük direnci yerine geçen bir diğer mosfeti görüceksiniz. aynı sistemle benimde tasarladığım bir amfi olmuştu deneme imkanım olmadı kenarda bir proje ama class-A amfilerinin ses kalitesi oldukça yüksek fazla akım çeken bir devre iyi soğutulup kaliteli hoparlör kullandıktan sonra müzik dinlemenin keyfine yeni yeni varacaksınız...

kolay gelsin...
cexzafatih92
Yeni Üye
 
İleti: 1
Kayıt: 22 Eyl 2009, 22:37
İl: İstanbul
Meslek: Öğrenci

Ynt: CLASS A

Okunmamış iletigönderen dr.eLx_ » 20 Nis 2010, 03:01

mrhb arkadaslar uzun bir aradan sonra burlardayım ve artık bu devrenin sesini dinlemek istiyorum.Class A kulaklık anfisinden sonra bu tür anfiler bağımlılık yaptı inşallah güzel bir çalısma olur yakında baskı devresini cıkaracağım :kulaklik:
dr.eLx_
Yeni Üye
 
İleti: 9
Kayıt: 13 Eyl 2009, 19:08
İl: denizli
Meslek: eem öğrencisi

Ynt: CLASS A

Okunmamış iletigönderen dr.eLx_ » 20 Nis 2010, 03:14

bide bu devrenin beslemesini hesaplamam qerekiyor nasıl yapılacak? İyi bişey ortaya cıksın istiyorum anlyan arkadaslar yardımcı olursa iyi olur :)
dr.eLx_
Yeni Üye
 
İleti: 9
Kayıt: 13 Eyl 2009, 19:08
İl: denizli
Meslek: eem öğrencisi

Ynt: CLASS A

Okunmamış iletigönderen hoparlör » 20 Nis 2010, 23:02

dr.eLx_ yazdı:bide bu devrenin beslemesini hesaplamam qerekiyor nasıl yapılacak? İyi bişey ortaya cıksın istiyorum anlyan arkadaslar yardımcı olursa iyi olur :)


Regüleli yapmanı tavsiye ederim, LM338 kullanabilirsin. Ya da regülesiz 2x12V trafo ile iyi bir köprü doğrultucu ve 4x4700µ kondansatör ile besleyebilirsin. 12x1,4=16,8-0,7=16V gibi bir besleme olabilir. Ya da 2x15V ile 15x1,4=21-1=20V gibi.
hoparlör
DIY Audio Gurusu
 
İleti: 1844
Kayıt: 02 Eyl 2007, 19:30
İl: İstanbul

Sonraki

Transistör/MOSFET Güç Yükselteçleri


 


  • Bu konular da ilginizi çekebilir:
    Cevaplar
    Gösterim
    Son ileti
  • BJT Mosfet PP A Class
    1 ... 10, 11, 12Eklenti(ler) gönderen hamist » 25 Şub 2013, 00:36
    113 Cevaplar
    11715 Gösterim
    Son ileti gönderen hamist Son iletiyi göster
    24 Haz 2013, 23:46
  • 100W rms Hi-Fi Class ab
    1, 2, 3Eklenti(ler) gönderen hamist » 11 Mar 2013, 19:02
    23 Cevaplar
    4088 Gösterim
    Son ileti gönderen hamist Son iletiyi göster
    30 Mar 2013, 22:59
  • A class Amplifikatör
    1 ... 6, 7, 8Eklenti(ler) gönderen birgitay » 19 Ekm 2014, 19:36
    78 Cevaplar
    6620 Gösterim
    Son ileti gönderen Amatör Son iletiyi göster
    10 Oca 2015, 01:47
  • Basit Class-A
    Eklenti(ler) gönderen birgitay » 04 Oca 2015, 21:04
    6 Cevaplar
    1187 Gösterim
    Son ileti gönderen birgitay Son iletiyi göster
    06 Oca 2015, 13:22
  • CLASS D AMPLİFİKATÖR ŞEMASI
    1, 2gönderen umut1001 » 12 Mar 2007, 03:35
    17 Cevaplar
    9574 Gösterim
    Son ileti gönderen fatihcol Son iletiyi göster
    26 Oca 2008, 12:25

Kimler çevrimiçi

Bu forumu görüntüleyenler: Google [Bot] ve 1 misafir