Geçtiğimiz günlerde küçük oğlumun keyfi için hazırladığım amplifikatörü paylaşmak istedim.
Subwoofer driver Infinity 1020 referans 250W RMS 4 Ohm
45Litre 40Hz orijinal tavsiyeye göre yapıldı.
Box çok önce JBL 1000 10'' için yapmıştım,
ama Infinity bambaşkaydı, oğlum da el koydu o'na.
Kabin sol altındaki tehlike işareti de kendi yaptığı
led aydınlatma.
Ben de çıkışa uyarlayıp sese göre kırpılma sağladım.
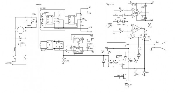
PWR sply daki trafonun üzerine
25VDC için 2X18V
Koruma devresi için de
2X12VDC için
2X15V
orijinal 2X30V 160 VA trafo üzerine sarılmıştır.



