CLASS A KULAKLIK+TON KONTROL ÇALIŞMAM

Transistör/MOSFET Güç Yükselteçleri » Transistörlü ve MOSFET'li (solid state) ses yükselteçleri ile alakalı soru(n)lar

CLASS A KULAKLIK+TON KONTROL ÇALIŞMAM

Okunmamış iletigönderen sarpkaya » 21 Ağu 2011, 00:01

Maksat forumda biraz hareketlilik olsun class a kulaklık amplifikatörü çalışmama ilaveten birkaç gündür üzerinde çalıştığım ton kontrol ünitesini ekledim.sonuç gerçekten mükemmel..
Eklentiler
DSCN2157.JPG
DSCN2156.JPG
Hayalgücü bilgiden daha önemlidir...
(Albert Einstein)
Kullanıcı avatarı
sarpkaya
DIY Audio Takipçisi
 
İleti: 63
Kayıt: 09 May 2008, 21:53
İl: BARTIN


Ynt: CLASS A KULAKLIK+TON KONTROL ÇALIŞMAM

Okunmamış iletigönderen hamist » 21 Ağu 2011, 00:18

sarpkaya yazdı:Maksat forumda biraz hareketlilik olsun class a kulaklık amplifikatörü çalışmama ilaveten birkaç gündür üzerinde çalıştığım ton kontrol ünitesini ekledim.sonuç gerçekten mükemmel..


Emeğe özen katıldığında gözlerimiz de kulaklarımız kadar seviniyor.
Her ne kadar buradan sesi duyamıyor olsak da.
:)

Bir de devre şeması eklenseymiş,
tasarım hakkında da fikrimiz olgunlaşırdı.

Emeğinize sağlık selamlar...
Tüketimleri ile ünlü ülkelerin tarihlerini üreten ülkeler yazar.
hamist
DIY Audio Gurusu
 
İleti: 1401
Kayıt: 24 Mar 2011, 23:45
İl: istanbul
Meslek: endüstriel elektronik

Ynt: CLASS A KULAKLIK+TON KONTROL ÇALIŞMAM

Okunmamış iletigönderen sarpkaya » 21 Ağu 2011, 15:37

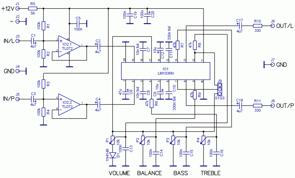
Teşekkür ederim. class a kulaklık amp. detayları zaten sitede mevcut.ton kontrol ünitesi için uyguladığım şema ise şudur.yalnız belirtmek isterim ki kaliteyi belirleyen ana unsur kullanılanmış olduğum parçalardır.kutular trafolar potlar bluemaviden,bunlar haricinde kalan kritik entegreler mosfetler (opa 134, nichicon 4700 mf besleme kondsatörleri,ırf 510,lm1036 n,tl 072,dirençler ve yine bazı kondsatörler) farnell den getirtilmiştir.
Eklentiler
korekcni_zesilovac_dodatek_sch0.gif
Hayalgücü bilgiden daha önemlidir...
(Albert Einstein)
Kullanıcı avatarı
sarpkaya
DIY Audio Takipçisi
 
İleti: 63
Kayıt: 09 May 2008, 21:53
İl: BARTIN

Ynt: CLASS A KULAKLIK+TON KONTROL ÇALIŞMAM

Okunmamış iletigönderen hamist » 21 Ağu 2011, 17:15

sarpkaya yazdı:Teşekkür ederim. class a kulaklık amp. detayları zaten sitede mevcut.ton kontrol ünitesi için uyguladığım şema ise şudur.yalnız belirtmek isterim ki kaliteyi belirleyen ana unsur kullanılanmış olduğum parçalardır.kutular trafolar potlar bluemaviden,bunlar haricinde kalan kritik entegreler mosfetler (opa 134, nichicon 4700 mf besleme kondsatörleri,ırf 510,lm1036 n,tl 072,dirençler ve yine bazı kondsatörler) farnell den getirtilmiştir.


Tizler sonuna kadar açıldığında white noise dediğimiz ''sssss'' oluşmuyor mu?
:)
Tüketimleri ile ünlü ülkelerin tarihlerini üreten ülkeler yazar.
hamist
DIY Audio Gurusu
 
İleti: 1401
Kayıt: 24 Mar 2011, 23:45
İl: istanbul
Meslek: endüstriel elektronik

Ynt: CLASS A KULAKLIK+TON KONTROL ÇALIŞMAM

Okunmamış iletigönderen sarpkaya » 22 Ağu 2011, 20:59

Bas ve tiz son kademede dinliyorum.ses mükemmel.baslar ve tizler çok iyi.white noise olarak tanımladığınız herhangibir ssssss sesi meydana gelmedi.parça geçişlerinde derin bir sessizlik hakim..saygılar.
Hayalgücü bilgiden daha önemlidir...
(Albert Einstein)
Kullanıcı avatarı
sarpkaya
DIY Audio Takipçisi
 
İleti: 63
Kayıt: 09 May 2008, 21:53
İl: BARTIN

Ynt: CLASS A KULAKLIK+TON KONTROL ÇALIŞMAM

Okunmamış iletigönderen TDA7294 » 23 Ağu 2011, 01:59

Transistörleri içten bağlasaydınız daha iyi görünürdü bence.
Kullanıcı avatarı
TDA7294
DIY Audio Gurusu
 
İleti: 429
Kayıt: 08 Kas 2008, 04:57
İl: Zonguldak-Aksaray
Meslek: Öğrenci

Reklamlar

Ynt: CLASS A KULAKLIK+TON KONTROL ÇALIŞMAM

Okunmamış iletigönderen tiger41 » 23 Ağu 2011, 02:28

Yanlıs anlasılmak istemem lakin lm1036 icin yapılan cok fazla olumsuz yorum var bunun yanında olumlu olanlarda var elbet sahsi fikrim class a nın yanında lm1036 biraz yavan kalmıs boyle kaliteli bir amfi yapıyorsanız yanında da en az onun kadar kaliteli bir ton kontrol olmalı...(tabii class a nın yanında ton kontrol olmalımıdır? oda tartısılır...)yinede calısmanız icin tebrik etmek isterim
.......
tiger41
DIY Audio Fanatiği
 
İleti: 118
Kayıt: 07 Ağu 2008, 14:34
İl: KOCAELİ
Meslek: Genel Çırak

Ynt: CLASS A KULAKLIK+TON KONTROL ÇALIŞMAM

Okunmamış iletigönderen hamist » 23 Ağu 2011, 11:15

tiger41 yazdı:Yanlıs anlasılmak istemem lakin lm1036 icin yapılan cok fazla olumsuz yorum var bunun yanında olumlu olanlarda var elbet sahsi fikrim class a nın yanında lm1036 biraz yavan kalmıs boyle kaliteli bir amfi yapıyorsanız yanında da en az onun kadar kaliteli bir ton kontrol olmalı...(tabii class a nın yanında ton kontrol olmalımıdır? oda tartısılır...)yinede calısmanız icin tebrik etmek isterim


Zaman zaman benzer tartışmalar görüyorum.
Ton kontrol olmalı mı?

Bazı restoranlarda masada tuz ve baharat çeşitleri olmaz.
Şef, yemeğinin tuz ve baharatlarla lezzetinin bozulacağı düşüncesi ile
masalara tuz ve baharat koydurmaz.

Ama benim damağım şefin damağından farklı olarak biraz daha tuz algılamak ister,
belki bir tutam kekik, accık acı da isteyebilir.
O yemekte o tad olmalı... der durur benim dilim damağım.
Yoksa dünyanın en büyük şefi de olsa bir yemeğin hazırlayıcısı,
bende ve ben gibi bazılarında da eksik kalır tadlar.

Müzik için de bu böyle, benim kulağım tüm frekansların zenginliğini arar,
en alttan en üste kadar.

Hatta çok kere ton kontrolda orta sesler için 3. bir potansiyometre arar kulaklarım.
Öyle ki, solist ya da orkestrada ağırlığı olan birinin sesi veya enstrümanı diğer tüm
argümanları adeta eziyordur kendi frekansları ile.

İşte o zaman engel olabilmeliyim bazı frekansların hükümdarlıklarına.
Dur diyebilmeliyim birilerinin müzikte bencilliklerine.

Elbette bu sözlerim klasik müzik için değil.
Klasik müzik ustalarında böyle bencillikler algılamadım.
O ustalar dahi düzeyinde olduklarından olmalı,
ki ürettikleri müzikleri gerçek sesleri ile dinleyebilmek
ve dinletebilmek için bazı sektörler argeleri ile bıkmakdan,
usanmadan çok uzun yıllardır çalışıyorlar.

Elbette ton kontrol devresi de olabildiğince kaliteli olmalı,
iptal edilebilir olmalı, gerçi iyi devreler sıfır konumlarında
0 dB olacağı için bazen ayrı bir anahtar ile iptal etmeye gerek
olmayabilir de.

Sonuç olarak, ton kontrol devreleri olmalı diyor içimdeki huysuz çocuk,
kullanılır yahut kullanılmaz.
Bir de
-bir elektronik devre üniversal olmalı... derim ben hep elektronik devreler için.
Kendi ihtiyacım kadar olması bana yetebilir, ancak bir başkası için standarlar
doğrultusunda eksikleri az olmalı.

Mesela bir devrede estetik fukaralığa tahammül edemem.
Onca emek verip bir şeyler umacağım devreyi delikli pertinaksa montaj yapamam.
Bir potansiyometre düğmesi kasadan 1ya da bir kaç cm önde olamaz,
hele ki burada kullanılacak tespit vidasının şekli ve konumu...

Kablolama?
Neler görüyorum böyle.
Bu nasıl bir keyifitr ki kaboların yolları bizim köy yolları gibi,
oysa bir geometri estetiği çok da yakışır iyi bir müzik umduğumuz sistemlere.

Not: Bu mesajımın bu arkadaşımızın konusu altında olması
kendisine eleştiri olarak algılanmasın lütfen.
Bu konuda bir şeyler yazma ihtiyacım bu konuya denk geldi sadece.
:)

Selam ve sevgiler...
Tüketimleri ile ünlü ülkelerin tarihlerini üreten ülkeler yazar.
hamist
DIY Audio Gurusu
 
İleti: 1401
Kayıt: 24 Mar 2011, 23:45
İl: istanbul
Meslek: endüstriel elektronik

Ynt: CLASS A KULAKLIK+TON KONTROL ÇALIŞMAM

Okunmamış iletigönderen sarpkaya » 23 Ağu 2011, 16:33

Herkesin düşüncesine saygı duyuyor ve tüm yorumlarınız için teşekkür ediyorum .Bu amplifikatörü ilk çalıştırdığımda o kötü haliyle o kadar iyi bir ses almıştım ki üzerinde çalışma kararı aldım.sonra tamamen elden geçirdim besleme devresi kullanılan parçalar kablolama ...şu anki haliyle estetik olarak olmasa da işlevsellik ve ses anlamında mükemmel.
Ton kontrole gelince aslında böyle bir amplifikatöre ton kontrol çok da gerekli değil bas tiz ve midler yerinde. ama ben müzikte çok yüksek bas ve tizleri seviyorum bu benim kişisel tercihim sadece. Aslında a class bir ton kontrol daha bir yakışırdı belki bir gün yaparım kim bilir .Ben işin biraz kolayına kaçtım doğrusu elimde pcb siyle herşeyiyle iyi bir 1036 şeması mevcuttu.iyi ki yapmışım diyorum müziğe ayrı bir boyut kazandırdı keşke dinletme imkanım olsaydı..
Asıl mesleği elektronik olmayan birisi olarak bu forumdayım en mükemmelini yaptım diye bir iddiam kesinlikle yok. ben sadece bu uğraşa amatör olarak gönül vermiş birisi olarak kendimi geliştirme yolunda birşeyler yapmaya çalışıyorum.Ama şu kadarını söyleyebilirim ki piyasada satılan 2+1, 5+1 sistemler olsun müzik setleri olsun artık bana yetmiyor.kendi yaptığım amplifikatörlerden dinlediğim müziğin keyfini kesinlikle vermiyorlar ve bu durum bana ayrı bir keyif veriyor..selamlar..
Hayalgücü bilgiden daha önemlidir...
(Albert Einstein)
Kullanıcı avatarı
sarpkaya
DIY Audio Takipçisi
 
İleti: 63
Kayıt: 09 May 2008, 21:53
İl: BARTIN

Ynt: CLASS A KULAKLIK+TON KONTROL ÇALIŞMAM

Okunmamış iletigönderen hamist » 23 Ağu 2011, 16:49

sarpkaya yazdı:Herkesin düşüncesine saygı duyuyor ve tüm yorumlarınız için teşekkür ediyorum .Bu amplifikatörü ilk çalıştırdığımda o kötü haliyle o kadar iyi bir ses almıştım ki üzerinde çalışma kararı aldım.sonra tamamen elden geçirdim besleme devresi kullanılan parçalar kablolama ...şu anki haliyle estetik olarak olmasa da işlevsellik ve ses anlamında mükemmel.
Ton kontrole gelince aslında böyle bir amplifikatöre ton kontrol çok da gerekli değil bas tiz ve midler yerinde. ama ben müzikte çok yüksek bas ve tizleri seviyorum bu benim kişisel tercihim sadece. Aslında a class bir ton kontrol daha bir yakışırdı belki bir gün yaparım kim bilir .Ben işin biraz kolayına kaçtım doğrusu elimde pcb siyle herşeyiyle iyi bir 1036 şeması mevcuttu.iyi ki yapmışım diyorum müziğe ayrı bir boyut kazandırdı keşke dinletme imkanım olsaydı..
Asıl mesleği elektronik olmayan birisi olarak bu forumdayım en mükemmelini yaptım diye bir iddiam kesinlikle yok. ben sadece bu uğraşa amatör olarak gönül vermiş birisi olarak kendimi geliştirme yolunda birşeyler yapmaya çalışıyorum.Ama şu kadarını söyleyebilirim ki piyasada satılan 2+1, 5+1 sistemler olsun müzik setleri olsun artık bana yetmiyor.kendi yaptığım amplifikatörlerden dinlediğim müziğin keyfini kesinlikle vermiyorlar ve bu durum bana ayrı bir keyif veriyor..selamlar..


En güzeli, bir şeyler yapabilmek düşüncesi.
Üretmeyen bir toplum olarak bu kesinlikle takdiri sonuna kadar hak eden bir düşünce.

Sözlerimi üzerinize alınmamış olmanızı diliyorum,
zira yazma nedenim çok gördüklerimin sonucundan beslendi.
Serbest kürsüde olmalıydı aslında,
ama konu burada açılmış oldu.

Selamlar...
Tüketimleri ile ünlü ülkelerin tarihlerini üreten ülkeler yazar.
hamist
DIY Audio Gurusu
 
İleti: 1401
Kayıt: 24 Mar 2011, 23:45
İl: istanbul
Meslek: endüstriel elektronik

Sonraki

Transistör/MOSFET Güç Yükselteçleri


 


  • Bu konular da ilginizi çekebilir:
    Cevaplar
    Gösterim
    Son ileti

Kimler çevrimiçi

Bu forumu görüntüleyenler: Google [Bot] ve 1 misafir