Clas A için Psu

Transistör/MOSFET Güç Yükselteçleri » Transistörlü ve MOSFET'li (solid state) ses yükselteçleri ile alakalı soru(n)lar

Clas A için Psu

Okunmamış iletigönderen rediceman » 11 Oca 2017, 18:10

Merhabalar,

Uzunca zamandır kafama takılan bir soru var Preamfi gibi hasas bir katta bolcana kullanılırken neden Clas A amfide linear psu kullanılmıyor. Aşağıdaki lt1083 devreyi J.Hiraga Clas A super 30watt yada Pass F5 için kullanamazmıyım ne sakıncası olur ?
Keyifli forumlar.
Eklentiler
LINEAR_PSU_LT1083.jpg
rediceman
DIY Audio Fanatiği
 
İleti: 132
Kayıt: 27 Eyl 2013, 19:48
Konum: İstanbul
İl: İstanbul
Meslek: Bilgiişlem


Ynt: Clas A için Psu

Okunmamış iletigönderen olc technics » 12 Oca 2017, 11:45

rediceman yazdı:Merhabalar,

Uzunca zamandır kafama takılan bir soru var Preamfi gibi hasas bir katta bolcana kullanılırken neden Clas A amfide linear psu kullanılmıyor. Aşağıdaki lt1083 devreyi J.Hiraga Clas A super 30watt yada Pass F5 için kullanamazmıyım ne sakıncası olur ?
Keyifli forumlar.


Aslında mümkün ama çok verimsiz. Çok daha güçlü trafo kullanmak gerekecek. Daha büyük kondansatörler kullanılması gerecek. Class A nın akım ihtiyacı LT 1083 ün boyunu aşıyor mu, ona bakılacak.

Class A uygulamalarında Kapasite çoklayıcı kullanan Diy audio tr müdavimleri var. "Amatör" nikli üstadımız konuyu fark ederse sanıyorum bir yorum yapabilir.
Kullanıcı avatarı
olc technics
DIY Audio Gurusu
 
İleti: 259
Kayıt: 31 Arl 2012, 16:23
İl: tekirdağ
Meslek: ha ha ha, please

Ynt: Clas A için Psu

Okunmamış iletigönderen devirsefa » 14 Oca 2017, 05:20

rediceman yazdı:Merhabalar,

Uzunca zamandır kafama takılan bir soru var Preamfi gibi hasas bir katta bolcana kullanılırken neden Clas A amfide linear psu kullanılmıyor. Aşağıdaki lt1083 devreyi J.Hiraga Clas A super 30watt yada Pass F5 için kullanamazmıyım ne sakıncası olur ?
Keyifli forumlar.


Merhabalar,
Olc technics' in söylediklerine katılmakla birlikte,
LT108x serisi LM18xx regulatorlere göre daha az dropout voltage değerine sahip. Ama bazı parçaların fiyatları Türkiye'ye gelene kadar 50TL'yi bulabiliyor.
Oysa regulasyondan daha verimli ve kullanışlı yöntemler de var.
Ben de size daha önce forumda da yapılmış, hala kullanılan bir devreyi hatırlatayım:
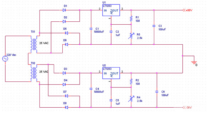
dosyalar/resim/5094

Basitliğiyle birlikte, dc yolunda 1,5v düşme ile yük altında bile çok düşük ripple seviyeleri elde edilebiliyor.
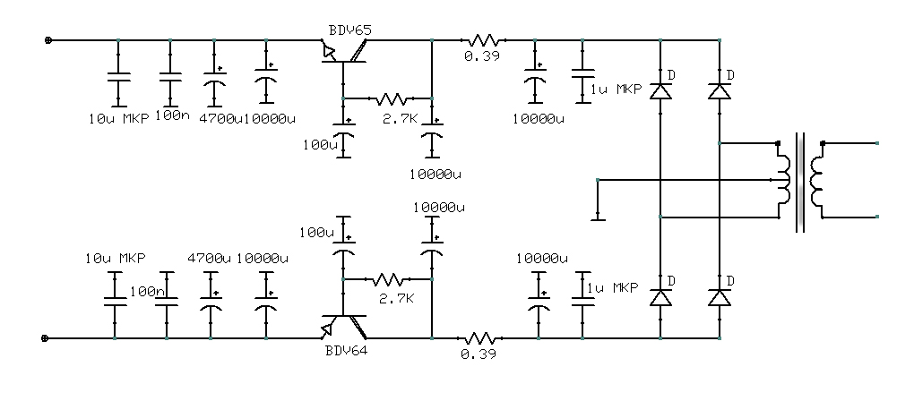
Bu devre class A amfi için "tel kanal" power supply dir. Yani streo için iki tane yapmak ve ayrı sekonder ler ile beslemek ideal olandır.
Ama ben f5 turbo v2'yi amfi için iki kanala tek devre yaptım, darlingtonların soğutucusu daha büyük, yüksek watt lı dirençler ve daha fazla kondansatör ile sorunsuz çalışıyor. Her türlü başarılı yani.

Regulasyonda, giriş voltajı kaç olursa olsun çıkış voltajı sabit bir değerde tutulmaya çalışılır. Mesela +18Vdc çıkış istiyoruz, bunun için de klasik bir yöntem olarak, 18Vac sekonder yaptırıyoruz. Dengesi tutturulamayan durum, "yük altında" trafoda kaç Volt düşme olacağı. Trafonun kalitesine göre bile değişiyor. Eğer çökme tahminimizden fazlaysa, 18Vdc sağlanmakta zorluk çekilir ama regulator hala 18v'a sabitlemeye çalışır.
Veya abarttık 24v trafo sardırdık, bu sefer de çok fazla güç kaybı olur bu da trafonun gereksiz güç harcaması demek olur, soğutucular yetmez regulator yanar..
Ama bu devre trafodaki çökmeden bağımsız, zaten başta klasik CRC ile belli bir voltaja sabitlenmiş nispeten temiz DC'yi "1.5V daha" kırparak her şartta düşük ripple'ı sağlamış oluyor. Zaten ClassA amfilerin sürekli sabit akım(1.5-2A) altında çalışmaları sebebiyle de, trafoda akım kaynaklı anlık voltaj düşmeleri ve seste de dinamizmin kaybolması gibi sorunlar yaşanmaz.
En son devirsefa tarafından, 09 Arl 2017, 02:48 tarihinde değiştirildi, toplamda 1 değişiklik yapıldı.
devirsefa
DIY Audio Fanatiği
 
İleti: 109
Kayıt: 31 Ağu 2014, 17:03
İl: İstanbul

Ynt: Clas A için Psu

Okunmamış iletigönderen rediceman » 14 Oca 2017, 16:30

Elimde Ebay'dan alınma 2 tane Lt1083 var 7a çekilebiliyor denemek için f5 'e bagladım gayet düzgün çalıştı ama ben f5'i hiç begenmedim ayrı konu basslar zayıf çok tırt :)
İki adet Lt1083 'ü Hiraha Class a super 30watt için düşünüyorum açıkcası kendi besleme katıda var ama hangisini kullacağıma karar veremedim bir türlü.

Keyifli forumlar.
rediceman
DIY Audio Fanatiği
 
İleti: 132
Kayıt: 27 Eyl 2013, 19:48
Konum: İstanbul
İl: İstanbul
Meslek: Bilgiişlem


Transistör/MOSFET Güç Yükselteçleri


 


  • Bu konular da ilginizi çekebilir:
    Cevaplar
    Gösterim
    Son ileti

Kimler çevrimiçi

Bu forumu görüntüleyenler: Google [Bot] ve 0 misafir