Basit Class-A

Transistör/MOSFET Güç Yükselteçleri » Transistörlü ve MOSFET'li (solid state) ses yükselteçleri ile alakalı soru(n)lar

Basit Class-A

Okunmamış iletigönderen birgitay » 04 Oca 2015, 21:04

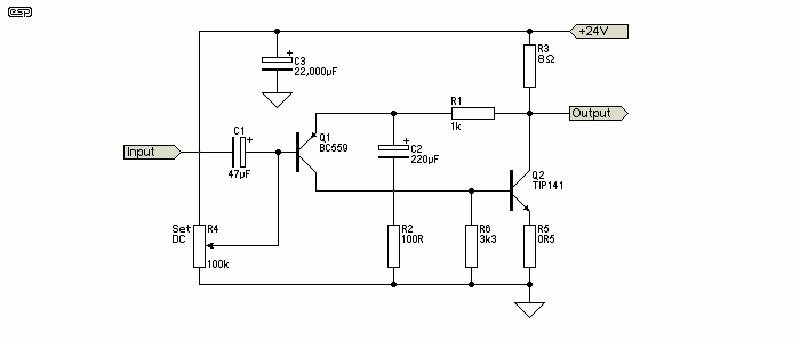
Yabancı bir sitede buldum.... Yapmak isteyen olabilir....
http://sound.au.com/tcaas/index-1.htm
Eklentiler
1535035_1036290259731446_8999921024890667606_n.jpg
Facebook Elektronik üzerine sayfam : https://www.facebook.com/groups/1216358921722507/
birgitay
DIY Audio Gurusu
 
İleti: 896
Kayıt: 04 Nis 2012, 22:16
İl: Kocaeli
Meslek: Elektronik


Ynt: Basit Class-A

Okunmamış iletigönderen ekrem3457 » 05 Oca 2015, 16:01

Mutlaka yaparım ben bunu,elimdeki devreleri bir bitirebilsem. :D
Kullanıcı avatarı
ekrem3457
DIY Audio Fanatiği
 
İleti: 173
Kayıt: 21 Arl 2011, 18:55
İl: istanbul

Ynt: Basit Class-A

Okunmamış iletigönderen birgitay » 05 Oca 2015, 16:38

Bununla uğraşma..... Daha önce bir A-Class Paylaşmıştım. Vacuum Tube Amplifier sayfasında ''Facebook'' ta Pcb'sini çizip yayınladım.... Sonra düşündüm dedim ki , biz Türk'ler birbirinin ne kadar kuyusunu kazsada , biribirinin çıkarını düşünmesede yinede buradada paylaşmak istedim....
Facebook Elektronik üzerine sayfam : https://www.facebook.com/groups/1216358921722507/
birgitay
DIY Audio Gurusu
 
İleti: 896
Kayıt: 04 Nis 2012, 22:16
İl: Kocaeli
Meslek: Elektronik

Ynt: Basit Class-A

Okunmamış iletigönderen ekrem3457 » 05 Oca 2015, 17:44

birgitay yazdı:Bununla uğraşma..... Daha önce bir A-Class Paylaşmıştım. Vacuum Tube Amplifier sayfasında ''Facebook'' ta Pcb'sini çizip yayınladım.... Sonra düşündüm dedim ki , biz Türk'ler birbirinin ne kadar kuyusunu kazsada , biribirinin çıkarını düşünmesede yinede buradada paylaşmak istedim....

Öbür devre besleme konusunda sıkıntı benim için.Benim için beslemede ulaşılması kolay rakamlar ve basit işler olmalı.Az yaksın çok kaçsın der gibi oldu ama. :mrgreen:
Kullanıcı avatarı
ekrem3457
DIY Audio Fanatiği
 
İleti: 173
Kayıt: 21 Arl 2011, 18:55
İl: istanbul

Ynt: Basit Class-A

Okunmamış iletigönderen birgitay » 05 Oca 2015, 18:56

Az yaksın çok kaçsın der gibi oldu ama.

Böyle bir Kural Fizik'te bile yok.... Bunu hem ticarette hemde yapılan işte anlatmaya çalışıyoruz ama nafile .... Bak şimdi ;
Elektrogitar vede Elektrobağlama için , bir sürü Effeckt vede Preamp pedalları var.... Öyle olmasına rağmen sesin en iyi filtelenmesi vede iyi tınıların oluşması için , basit aletlerle olmayacağını anlatamadık ....

Adam'lar , Bağlama'ya 2000-3000tl verip , pedalların vede Preamp'ın en ucuzu ile yani , 300-400tl'lik pedallarla bu işin olacağını sanıyorlar :D

Adam'lara diyorum ben bu işlere çok zaman harcadım iyi alet yaptım kıymetli özel , yani seri imalat bile olması zor , çünki parça tedariki yok bu fiyat diyorum adam çok pahalı diyor.... Vede hâlâ saz , manyetik , ağaça milyarlar harcayıp iyi birşey olacağını sanıyorlar :D

Demek istediğim , birşeyden kaçarsan denge bozulur. O yüzden bu örneklemelerimde olduğu gibi besleme pahalı evet ama , ucuz şeylerlede çok detay bekleyemezsin....
Facebook Elektronik üzerine sayfam : https://www.facebook.com/groups/1216358921722507/
birgitay
DIY Audio Gurusu
 
İleti: 896
Kayıt: 04 Nis 2012, 22:16
İl: Kocaeli
Meslek: Elektronik

Ynt: Basit Class-A

Okunmamış iletigönderen ekrem3457 » 06 Oca 2015, 11:38

Bir devre yayınlıyorsun,bakıyorum devreye gözüme kestirebiliyorum,ben bunu yapar deneyimleyebilirim diyorum.Sonra onu yapma bunu yap diyorsun(iyi niyetli olarak söylediğine eminim) bende diyorumki o devreyi kurmak için elimde gerekli ekipman yok yapamam diyorum.
Sonra sende kalkıp verdiğim bir örneğe dayanarak bozuk atıyorsun.O devre daha iyi bir kurguya sahip olabilir inkar den yokki,tersinide savunmuyorum,ama imkan meselesi işte 24 volt tek kaynak besleme her türlü uygun,44 volt simetrik beslemeyi nasıl sağlayacağız?Bu değerde hazır trafo yok neyapacağız?Gidip Tormak'a trafo sardıracağız,kaç para tutacak peki,varmı cepte o kadar para.Valla şu kış gününde maaşla çalışan biri için doğalgaz faturası Tormak'daki trafodan önemli oluyor. :D
Hadi beslemeyi de halletdik bişekilde diyelim,devreyide kurduk,peki bu iki devrenin arasındaki farkı bana duyurabilecek bir kabin varmı? O da yok.
Sony müzik setimin hoparlörlerini kullanıyorum hala.Biraz piyasaya bakınca ismini duyurmuş giriş seviyesi bir çift kabinin fiyatı en az bin liradan başlıyor.

Bir çok kişi için küçük fiyatlar,basit işler olabilir ama benim için durum bu.Fakir edebiyatı değil yaptığım ama bu hobide parasız olmuyor veya bu kadar diyelim.Tomarla paramız yok diye müzik demi dinlemeyelim.Hiçbirşey bulamazsak iki liraya bir çift TDA 2030 alır dandik kolonlarımızla dinler mutlu oluruz :mrgreen: Kimsede bize çıkıp Tda 2030 mu dinliyosun, hemde bu hoparlörlemi diyemez dimi.
Kullanıcı avatarı
ekrem3457
DIY Audio Fanatiği
 
İleti: 173
Kayıt: 21 Arl 2011, 18:55
İl: istanbul

Reklamlar

Ynt: Basit Class-A

Okunmamış iletigönderen birgitay » 06 Oca 2015, 13:22

ekrem3457 yazdı:Bir devre yayınlıyorsun,bakıyorum devreye gözüme kestirebiliyorum,ben bunu yapar deneyimleyebilirim diyorum.Sonra onu yapma bunu yap diyorsun(iyi niyetli olarak söylediğine eminim) bende diyorumki o devreyi kurmak için elimde gerekli ekipman yok yapamam diyorum.
Sonra sende kalkıp verdiğim bir örneğe dayanarak bozuk atıyorsun.O devre daha iyi bir kurguya sahip olabilir inkar den yokki,tersinide savunmuyorum,ama imkan meselesi işte 24 volt tek kaynak besleme her türlü uygun,44 volt simetrik beslemeyi nasıl sağlayacağız?Bu değerde hazır trafo yok neyapacağız?Gidip Tormak'a trafo sardıracağız,kaç para tutacak peki,varmı cepte o kadar para.Valla şu kış gününde maaşla çalışan biri için doğalgaz faturası Tormak'daki trafodan önemli oluyor. :D
Hadi beslemeyi de halletdik bişekilde diyelim,devreyide kurduk,peki bu iki devrenin arasındaki farkı bana duyurabilecek bir kabin varmı? O da yok.
Sony müzik setimin hoparlörlerini kullanıyorum hala.Biraz piyasaya bakınca ismini duyurmuş giriş seviyesi bir çift kabinin fiyatı en az bin liradan başlıyor.

Bir çok kişi için küçük fiyatlar,basit işler olabilir ama benim için durum bu.Fakir edebiyatı değil yaptığım ama bu hobide parasız olmuyor veya bu kadar diyelim.Tomarla paramız yok diye müzik demi dinlemeyelim.Hiçbirşey bulamazsak iki liraya bir çift TDA 2030 alır dandik kolonlarımızla dinler mutlu oluruz :mrgreen: Kimsede bize çıkıp Tda 2030 mu dinliyosun, hemde bu hoparlörlemi diyemez dimi.

Sen güzel diyorsun hoşta , ben bütün işimi hatta amacımı bu tür Ses işlerine adayan biriyim. Ve Hâlâ Maaş'lı bir iş yani kişisel olarak çalışmamama rağmen , hâlâ birşeyler yapıp sizlere tecrübe edindiğim şeyleri anlatmaya çalışıyorum....Bu sistem diyorum ki , eğer Paran yoksa , mutlu olacağın şeyler çok kısıtlı hatta yok gibi. Belkide Amatör Ruh'lu olmamızın sebebi , birşeyleri eksik yaparak yada elmizde olmayan imkanlardna dolayı işi uzatarak zamanı gelincede tamamlandığında iyi birşey yapmışsak işte o bize güzel bir başarı sağlıyor.... Ama ben bu işlerden para kazanacağım dersen kızarım.... Etrafına bak ; Sanal ortamların hepsine bak .... China gibi pazar varken , hatta her dakika bitmek tükenmek bilmeyen bir Israf varken , ki ikinci elde benim yapacağım Power Amplifikatör 2500tl'ye satmayı düşünürken , adamlar 750tl'ye veriyor :D Ben her buradaki eli iş tutan , bu işe gönül veren kişilerin ticaret hevesli uğraşmasına kızarım.... Onların iyiliği için. Ama istediğin gibi Amatör ruhunu törpüle kime ne? Haklısın yani.... Ama biz battık sizler sakın uğraşmayın birşeyler yapılır , satılır , iyi olur diye. Kimsenin iyi birşey beklediği yok. Müzik nereden çıkıyorsa bitti ....
Facebook Elektronik üzerine sayfam : https://www.facebook.com/groups/1216358921722507/
birgitay
DIY Audio Gurusu
 
İleti: 896
Kayıt: 04 Nis 2012, 22:16
İl: Kocaeli
Meslek: Elektronik


Transistör/MOSFET Güç Yükselteçleri


 


  • Bu konular da ilginizi çekebilir:
    Cevaplar
    Gösterim
    Son ileti

Kimler çevrimiçi

Bu forumu görüntüleyenler: Google [Bot] ve 1 misafir