APEX STÜDYO REFERANS 50

Transistör/MOSFET Güç Yükselteçleri » Transistörlü ve MOSFET'li (solid state) ses yükselteçleri ile alakalı soru(n)lar

APEX STÜDYO REFERANS 50

Okunmamış iletigönderen zunda » 03 Ağu 2013, 22:11

sr50new.JPG
arkadaşlarım ve abilerim işsizlikten ve maliyetide az oldugunda bu devreyi yapıp çalıştırdım ras 100 le kıyaslanırsa daha dolgun bir sesi var sanki birazda a class ayarında gibi ama ısı ras 100 den fazla benim kullandıgım sogutucu yetersiz kalıyor oysa ras 100de aynı sogutucu yetiyordu stereo devre için toplamda 2kg kanatlı sogutucu yeterli olacaktır siz ustalardan bu devre hakkında yorumlarınızı bekliyorum (lf 411 ve tl 071 denendi 411le daha belirgin basslar var).
Eklentiler
SR50 Track.pdf
(41.48 KiB) 499 defa indirildi
En son zunda tarafından, 05 Ağu 2013, 18:42 tarihinde değiştirildi, toplamda 1 değişiklik yapıldı.
Kullanıcı avatarı
zunda
DIY Audio Gurusu
 
İleti: 328
Kayıt: 28 Ekm 2010, 19:55
İl: kütahya
Meslek: revizör.


Ynt: APEX STÜDYO REVERANS 50

Okunmamış iletigönderen hamist » 03 Ağu 2013, 22:15

zunda yazdı:
sr50new.JPG
arkadaşlarım ve abilerim işsizlikten ve maliyetide az oldugunda bu devreyi yapıp çalıştırdım ras 100 le kıyaslanırsa daha dolgun bir sesi var sanki birazda a class ayarında gibi ama ısı ras 100 den fazla benim kullandıgım sogutucu yetersiz kalıyor oysa ras 100de aynı sogutucu yetiyordu stereo devre için toplamda 2kg kanatlı sogutucu yeterli olacaktır siz ustalardan bu devre hakkında yorumlarınızı bekliyorum (lf 411 ve tl 071 denendi 411le daha belirgin basslar var).


Ekte pcb var, şemayı bilmiyorum,
ama muhtemelen ses daha iyi çıkıyor diye bias akımı class a bölgesine biraz yüksek ayarlanmış olmalı.
Bu da ısı demektir ve soğutulduğunda ses kalitesi devam eder.
Bias akımı kaç mA?
Tüketimleri ile ünlü ülkelerin tarihlerini üreten ülkeler yazar.
hamist
DIY Audio Gurusu
 
İleti: 1401
Kayıt: 24 Mar 2011, 23:45
İl: istanbul
Meslek: endüstriel elektronik

Ynt: APEX STÜDYO REVERANS 50

Okunmamış iletigönderen zunda » 03 Ağu 2013, 22:25

hamist yazdı:
zunda yazdı:
sr50new.JPG
arkadaşlarım ve abilerim işsizlikten ve maliyetide az oldugunda bu devreyi yapıp çalıştırdım ras 100 le kıyaslanırsa daha dolgun bir sesi var sanki birazda a class ayarında gibi ama ısı ras 100 den fazla benim kullandıgım sogutucu yetersiz kalıyor oysa ras 100de aynı sogutucu yetiyordu stereo devre için toplamda 2kg kanatlı sogutucu yeterli olacaktır siz ustalardan bu devre hakkında yorumlarınızı bekliyorum (lf 411 ve tl 071 denendi 411le daha belirgin basslar var).


Ekte pcb var, şemayı bilmiyorum,
ama muhtemelen ses daha iyi çıkıyor diye bias akımı class a bölgesine biraz yüksek ayarlanmış olmalı.
Bu da ısı demektir ve soğutulduğunda ses kalitesi devam eder.
Bias akımı kaç mA?

hamit abi dogruyu ifade etmek gerekirse bu işi el yordamı ile yapıyorum bias ayarı hakkında tek bildiğim sesin en iyi oldugu yerde bırakmak oldugu bende 2 kanaldada onu yapıp bıraktım kaç mA olduğunuda bilmiyorum ama şemasını bulursam ekleyecegim .
Kullanıcı avatarı
zunda
DIY Audio Gurusu
 
İleti: 328
Kayıt: 28 Ekm 2010, 19:55
İl: kütahya
Meslek: revizör.

Ynt: APEX STÜDYO REVERANS 50

Okunmamış iletigönderen hamist » 03 Ağu 2013, 22:26

zunda yazdı:
hamist yazdı:
zunda yazdı:
sr50new.JPG
arkadaşlarım ve abilerim işsizlikten ve maliyetide az oldugunda bu devreyi yapıp çalıştırdım ras 100 le kıyaslanırsa daha dolgun bir sesi var sanki birazda a class ayarında gibi ama ısı ras 100 den fazla benim kullandıgım sogutucu yetersiz kalıyor oysa ras 100de aynı sogutucu yetiyordu stereo devre için toplamda 2kg kanatlı sogutucu yeterli olacaktır siz ustalardan bu devre hakkında yorumlarınızı bekliyorum (lf 411 ve tl 071 denendi 411le daha belirgin basslar var).


Ekte pcb var, şemayı bilmiyorum,
ama muhtemelen ses daha iyi çıkıyor diye bias akımı class a bölgesine biraz yüksek ayarlanmış olmalı.
Bu da ısı demektir ve soğutulduğunda ses kalitesi devam eder.
Bias akımı kaç mA?

hamit abi dogruyu ifade etmek gerekirse bu işi el yordamı ile yapıyorum bias ayarı hakkında tek bildiğim sesin en iyi oldugu yerde bırakmak oldugu bende 2 kanaldada onu yapıp bıraktım kaç mA olduğunuda bilmiyorum ama şemasını bulursam ekleyecegim .


O zaman oradaki ayarlı direnci daha az ısınacak şekilde ayarlarsan
ısı düşecektir.
Bu arada ses üzerindeki değişiklikleri gözleyerek soğutucu ya da akım arasında tercih yapabilirsin.
Tüketimleri ile ünlü ülkelerin tarihlerini üreten ülkeler yazar.
hamist
DIY Audio Gurusu
 
İleti: 1401
Kayıt: 24 Mar 2011, 23:45
İl: istanbul
Meslek: endüstriel elektronik

Ynt: APEX STÜDYO REVERANS 50

Okunmamış iletigönderen zunda » 03 Ağu 2013, 22:35

O zaman oradaki ayarlı direnci daha az ısınacak şekilde ayarlarsan
ısı düşecektir.
Bu arada ses üzerindeki değişiklikleri gözleyerek soğutucu ya da akım arasında tercih yapabilirsin.[/quote]
komple aliminyumda bir kutu var elimde 5kg cıvarı gelir inşallah bayram sonrası bu devreyi o kutuya yerleştirmeyi planlıyorum şu an trimpot ortaya yakın o zaman sona yaklaştırırım orada ses daha güzelleşiyor boylece sıcacık bir kutu olur elimde kutahya soguk memleket önümüz kış :D abi sagol degerlendirmelerin için .
Kullanıcı avatarı
zunda
DIY Audio Gurusu
 
İleti: 328
Kayıt: 28 Ekm 2010, 19:55
İl: kütahya
Meslek: revizör.

Ynt: APEX STÜDYO REVERANS 50

Okunmamış iletigönderen hamist » 03 Ağu 2013, 22:37

zunda yazdı:O zaman oradaki ayarlı direnci daha az ısınacak şekilde ayarlarsan
ısı düşecektir.
Bu arada ses üzerindeki değişiklikleri gözleyerek soğutucu ya da akım arasında tercih yapabilirsin.

komple aliminyumda bir kutu var elimde 5kg cıvarı gelir inşallah bayram sonrası bu devreyi o kutuya yerleştirmeyi planlıyorum şu an trimpot ortaya yakın o zaman sona yaklaştırırım orada ses daha güzelleşiyor boylece sıcacık bir kutu olur elimde kutahya soguk memleket önümüz kış :D abi sagol degerlendirmelerin için .[/quote]

Kütahya'nın soğuğunu iyi bilirim.
:)
O zaman daha çok ısıtman gerekecek
o ayaz kolay kırılmaz.
:)
Tüketimleri ile ünlü ülkelerin tarihlerini üreten ülkeler yazar.
hamist
DIY Audio Gurusu
 
İleti: 1401
Kayıt: 24 Mar 2011, 23:45
İl: istanbul
Meslek: endüstriel elektronik

Reklamlar

Ynt: APEX STÜDYO REVERANS 50

Okunmamış iletigönderen Amatör » 03 Ağu 2013, 22:43

Sanırım sizin yaptığınız amplinin 200W versiyonu
apex.jpg
Amatör
DIY Audio Gurusu
 
İleti: 775
Kayıt: 07 Eyl 2009, 19:15
İl: Zonguldak

Ynt: APEX STÜDYO REVERANS 50

Okunmamış iletigönderen zunda » 03 Ağu 2013, 22:49

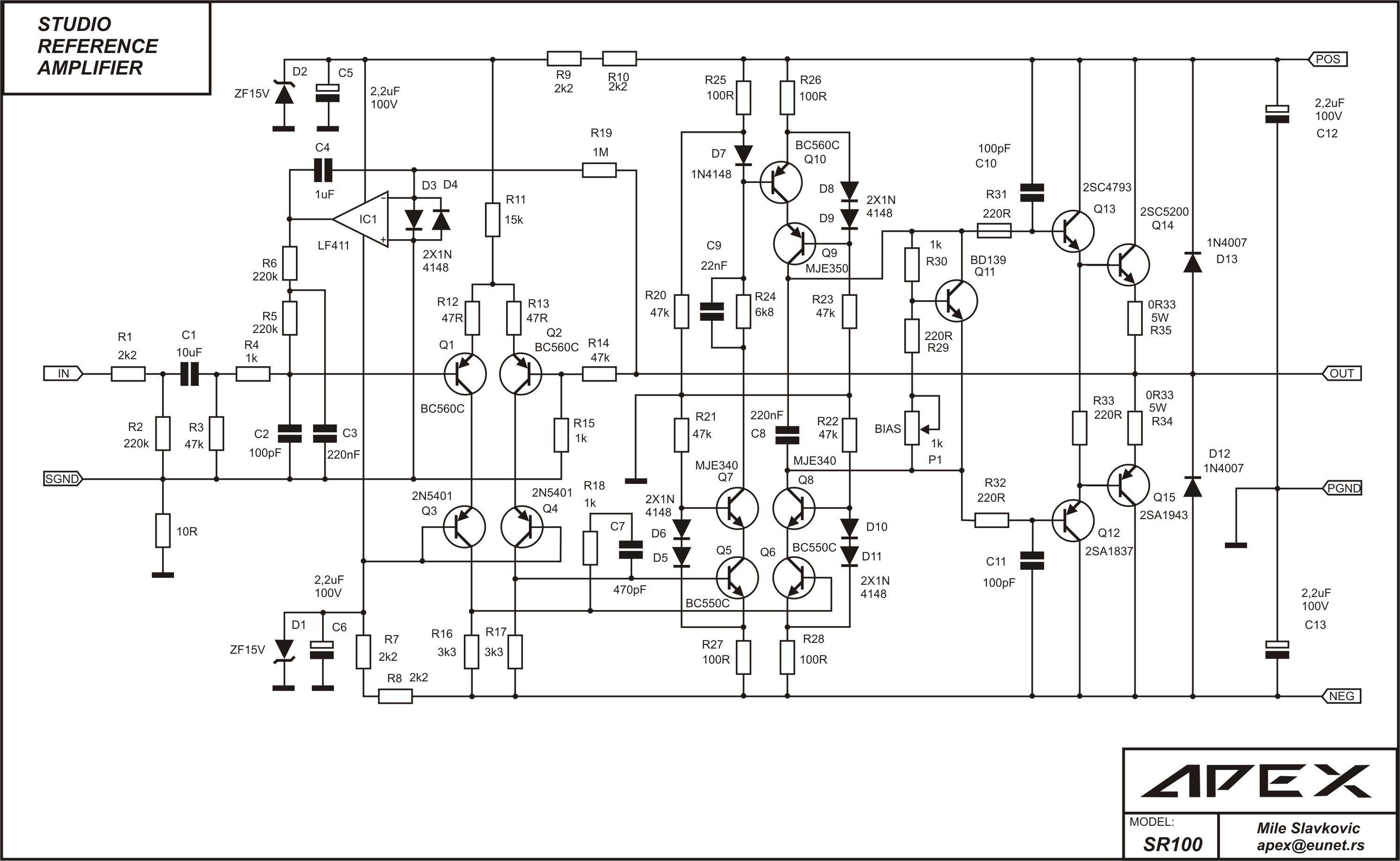
evet amatör üstadım araştırmalarımda bu şemayıda görmüştüm 100watt olan bir uygulamasıda var şu şekilde.
Eklentiler
APEX SR100 Sch.jpg
Kullanıcı avatarı
zunda
DIY Audio Gurusu
 
İleti: 328
Kayıt: 28 Ekm 2010, 19:55
İl: kütahya
Meslek: revizör.

Ynt: APEX STÜDYO REVERANS 50

Okunmamış iletigönderen Amatör » 03 Ağu 2013, 22:52

Buradaki lf411 servo görevi mi yapıyor acaba?
Amatör
DIY Audio Gurusu
 
İleti: 775
Kayıt: 07 Eyl 2009, 19:15
İl: Zonguldak

Ynt: APEX STÜDYO REVERANS 50

Okunmamış iletigönderen 400kg » 03 Ağu 2013, 23:09

lf411 servo için kullanılmış ama o olmadan da yapılabilirdi. apex in en iyi amfisi bu simule ettiğim amfilerinin içinde. labgruppen in amfisinin aynısı ufak değişiklikler yapmış apex. sıkıntısız bir amfi güzel baya yapanlar çok.
400kg
DIY Audio Takipçisi
 
İleti: 52
Kayıt: 26 Ağu 2012, 15:12
İl: sivas
Meslek: esnaf-öğrenci-sporcu

Sonraki

Transistör/MOSFET Güç Yükselteçleri


 


  • Bu konular da ilginizi çekebilir:
    Cevaplar
    Gösterim
    Son ileti
  • Stüdyo amfim
    1, 2Eklenti(ler) gönderen 400kg » 08 Eyl 2012, 15:39
    18 Cevaplar
    2707 Gösterim
    Son ileti gönderen 400kg Son iletiyi göster
    30 Eyl 2012, 12:49
  • Apex Hx-11
    Eklenti(ler) gönderen birgitay » 09 Oca 2015, 00:40
    2 Cevaplar
    1245 Gösterim
    Son ileti gönderen birgitay Son iletiyi göster
    09 Oca 2015, 12:46
  • Apex crowbar
    Eklenti(ler) gönderen chf » 25 Mar 2017, 09:36
    2 Cevaplar
    1276 Gösterim
    Son ileti gönderen chf Son iletiyi göster
    28 Mar 2017, 08:22
  • apex 100w amplifier
    1, 2, 3Eklenti(ler) gönderen chf » 28 Haz 2013, 10:52
    23 Cevaplar
    4412 Gösterim
    Son ileti gönderen chf Son iletiyi göster
    22 Mar 2014, 10:06
  • Apex 500 Watt Power Amplifikatör
    Eklenti(ler) gönderen birgitay » 07 Haz 2013, 14:39
    2 Cevaplar
    1676 Gösterim
    Son ileti gönderen birgitay Son iletiyi göster
    23 Haz 2013, 11:29

Kimler çevrimiçi

Bu forumu görüntüleyenler: Google [Bot] ve 1 misafir