CHF yazdı:olc technics yazdı:Yanıtlar için teşekkürler;
UPC 1237 yi biliyorum. Gayet kullanışlı bir entegre ama, hakkında şöyle bir yorum da var:
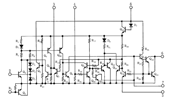
En son şema da UPC 1270 H datasheet in den alıntı sanırım. Evet, oldukça detaylı bir koruma devresi tasarlanmış. UPC 1237 den elimde iki adet mevcut, paylaştığınız Overload koruma devresini transistör ampl. işine girersem kullanırım. Teşekkürler

Yapılan yorumda DCvoltaj geldiğinde saniyenin onda biri kadar devre geç anahtarlıyor diyor...Ama saniyenin onda birinde hoparlör çabucak yanmaz zannedersem...

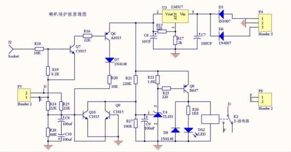
Sonuçta bu entegreyi fabrikada bilerek üretiyorlar.. Entegre üzerinde değişiklikler yapmak mümkün.Gene bu korumayı STK4191 ye de yapmışlar onuda paylaşalım...STK4231 için de geçerli bir devre... Böylece bu bölüm korumalar dünyası olsun..

The world of protection
Benim kaygım zamanlamadan çok, o zaman bulduğum, ama şimdi bulamadığım
bu entegrenin iç yapısı nedeni ile ilgili idi.
Tekrar bakmak istedim ama be yazıkki bulamadım.
Eğer bu koruma entegresi, iç şema aksine, açıklamalarında olduğu gibi
neg. ve pos. voltajlarda koruma yapıyorsa sorun yok.
Bunu bir arkadaş deneyip sonucu paylaşırsa, ben de bundan sonra bu devreyi tercih ederim.
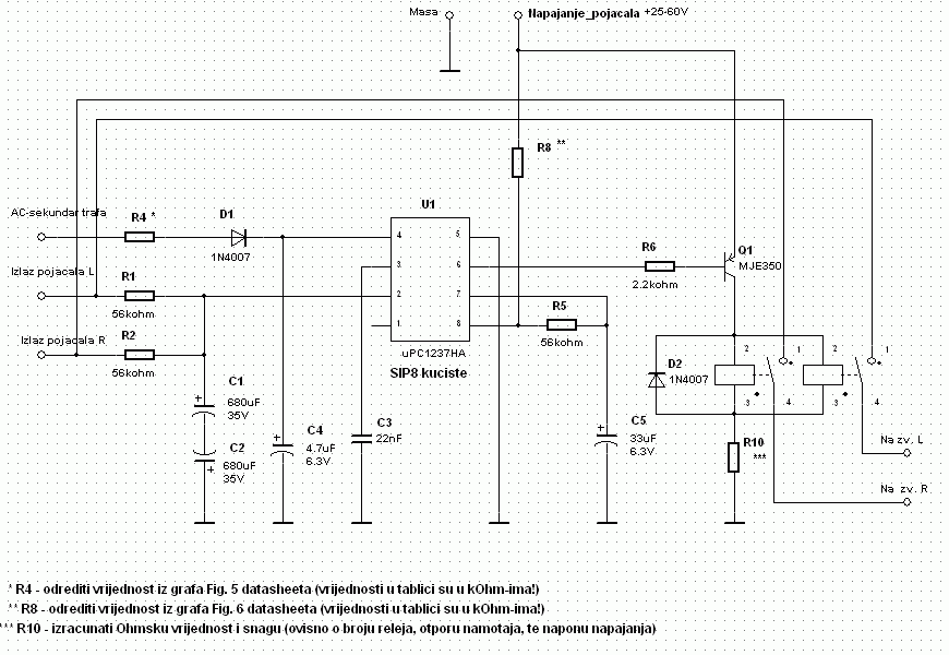
Ayrıca, hoparlor koruma voltajının devreye girdiği yerdeki 330u neden (+) kutup devreye
(-) kutup gnd. ye bağlanmış merak içindeyim.
Zira burada ya bipolar, ya da ters bağlı 2 elk. kond. kullanılmalı idi,
ki negatif alternanslarda da aynı zaman sabiti sağlanmış olsun.
Burada bir not daha ekleyeyim, çıkış transistorlerini koruma amaçlı olarak
röleli devreler yeterli olmaz.
Hoparlor koruma değil burada söz konusu olan.
Yani aşırı akımda transistorler üzerinden geçmesi muhtemel akımlar,
bir röle kontağı ile korunmak istendiğinde, ms ler içinde kolayca bozulacak
bir transistor korunmaz.
Bunun için çıkış devresinde yarı iletken koruma devresi şarttır,
ki daha akım yükselirken sınırlama başlayabilsin.
Bu nedenle bazı devrelerde çift akım koruma kullanılır,
biri over load, diğeri endüstride I2C denen peak current protect.
Selamlar