apex 100w amplifier

Transistör/MOSFET Güç Yükselteçleri » Transistörlü ve MOSFET'li (solid state) ses yükselteçleri ile alakalı soru(n)lar

apex 100w amplifier

Okunmamış iletigönderen chf » 28 Haz 2013, 10:52

Amfi röle korumalıdır... kısa devre ve DC voltaj korumalıdır...
Eklentiler
552029_10151097855009093_287910208_n.jpg
545894_10151095742959093_1805005669_n.jpg
303590_10151094414379093_1038600522_n.jpg
chf
DIY Audio Gurusu
 
İleti: 440
Kayıt: 26 Haz 2013, 14:25
İl: izmir


Ynt: apex 100w amplifier

Okunmamış iletigönderen gkhaniscimen » 08 Tem 2013, 23:01

güzelde çalışıyor mu deneyen var mı ses kalitesi nasıl besleme voltajı max. kaç volt 100w rms mi yoksa peak değeri mi sorunsuz olarak en az kaç ohmda çalışabiliyo
Paraşüte ateş edin jeton hızlı düşsün...
Kullanıcı avatarı
gkhaniscimen
Yeni Üye
 
İleti: 32
Kayıt: 31 May 2012, 16:20
İl: Adana
Meslek: Endüstriyel Kontrol Teknikeri

Ynt: apex 100w amplifier

Okunmamış iletigönderen chf » 09 Tem 2013, 15:22

Bu şema Mile SLAVKOVİÇ tasarımı.... 100 watt yazdım ama aşağı yukarı olarak...Bu amfiyi denedim ama ince ayrıntılı olarak test etmedim.. İyi çalışıyor... Normalde +/-50 voltta çalıştırmışlar...
chf
DIY Audio Gurusu
 
İleti: 440
Kayıt: 26 Haz 2013, 14:25
İl: izmir

Ynt: apex 100w amplifier

Okunmamış iletigönderen gkhaniscimen » 20 Tem 2013, 05:16

Benim bu soruyu sormamdaki amacım bunun çıkış korumasını kopyalayıp başka bir amfide kullanmak istemem. Çıkış koruması başarılı bir şekilde çalışıyor mu onu öğrenmek istedim. 4+1 tarzında Hi-Fi sistem kuruyorum eğer çalışıyorsa çıkış korumasını kullanacağım. Diğer çıkış korumalara oranla boyutu küçük görünüyor.
Paraşüte ateş edin jeton hızlı düşsün...
Kullanıcı avatarı
gkhaniscimen
Yeni Üye
 
İleti: 32
Kayıt: 31 May 2012, 16:20
İl: Adana
Meslek: Endüstriyel Kontrol Teknikeri

Ynt: apex 100w amplifier

Okunmamış iletigönderen chf » 20 Tem 2013, 18:48

gkhaniscimen yazdı:Benim bu soruyu sormamdaki amacım bunun çıkış korumasını kopyalayıp başka bir amfide kullanmak istemem. Çıkış koruması başarılı bir şekilde çalışıyor mu onu öğrenmek istedim. 4+1 tarzında Hi-Fi sistem kuruyorum eğer çalışıyorsa çıkış korumasını kullanacağım. Diğer çıkış korumalara oranla boyutu küçük görünüyor.

Ben sadece bu şemanın amfi kısmını yapıp denemiştim...Bu şemanın korumalı olanı sonradan elime geçti..Onun için kesin bir şey diyemem. Ama amfisi çalışıyorsa koruması da çalışıyodur... Diğer linkteki korumayla karşılaştırın lütfen...
transistor-mosfet-amplifikator/150w-ohm-amplifier-t1843.html
chf
DIY Audio Gurusu
 
İleti: 440
Kayıt: 26 Haz 2013, 14:25
İl: izmir

Ynt: apex 100w amplifier

Okunmamış iletigönderen gkhaniscimen » 25 Tem 2013, 01:18

her iki çıkış korumasını da inceledim sadece transistörler farklı fakat transistörlerin hfe'leri birbirlerine yakın çıkış koruma devreleri birebir aynı denedikten sonra yorum yaparım
Paraşüte ateş edin jeton hızlı düşsün...
Kullanıcı avatarı
gkhaniscimen
Yeni Üye
 
İleti: 32
Kayıt: 31 May 2012, 16:20
İl: Adana
Meslek: Endüstriyel Kontrol Teknikeri

Reklamlar

Ynt: apex 100w amplifier

Okunmamış iletigönderen olc technics » 25 Tem 2013, 11:45

Şemayı inceledim de, sadece DC koruması değil, Overload koruması da var. Güzel bir tasarım ama diğer sistemlerle uyumlu çalışır mı? Bir de bu var.
Kullanıcı avatarı
olc technics
DIY Audio Gurusu
 
İleti: 259
Kayıt: 31 Arl 2012, 16:23
İl: tekirdağ
Meslek: ha ha ha, please

Ynt: apex 100w amplifier

Okunmamış iletigönderen chf » 25 Tem 2013, 12:05

olc technics yazdı:Şemayı inceledim de, sadece DC koruması değil, Overload koruması da var. Güzel bir tasarım ama diğer sistemlerle uyumlu çalışır mı? Bir de bu var.

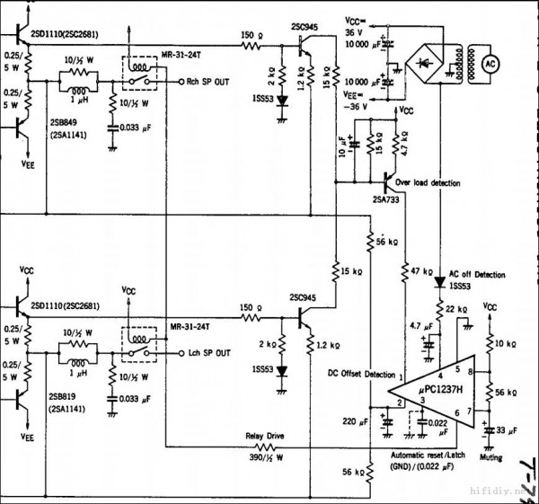
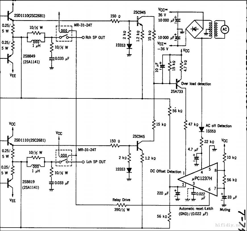
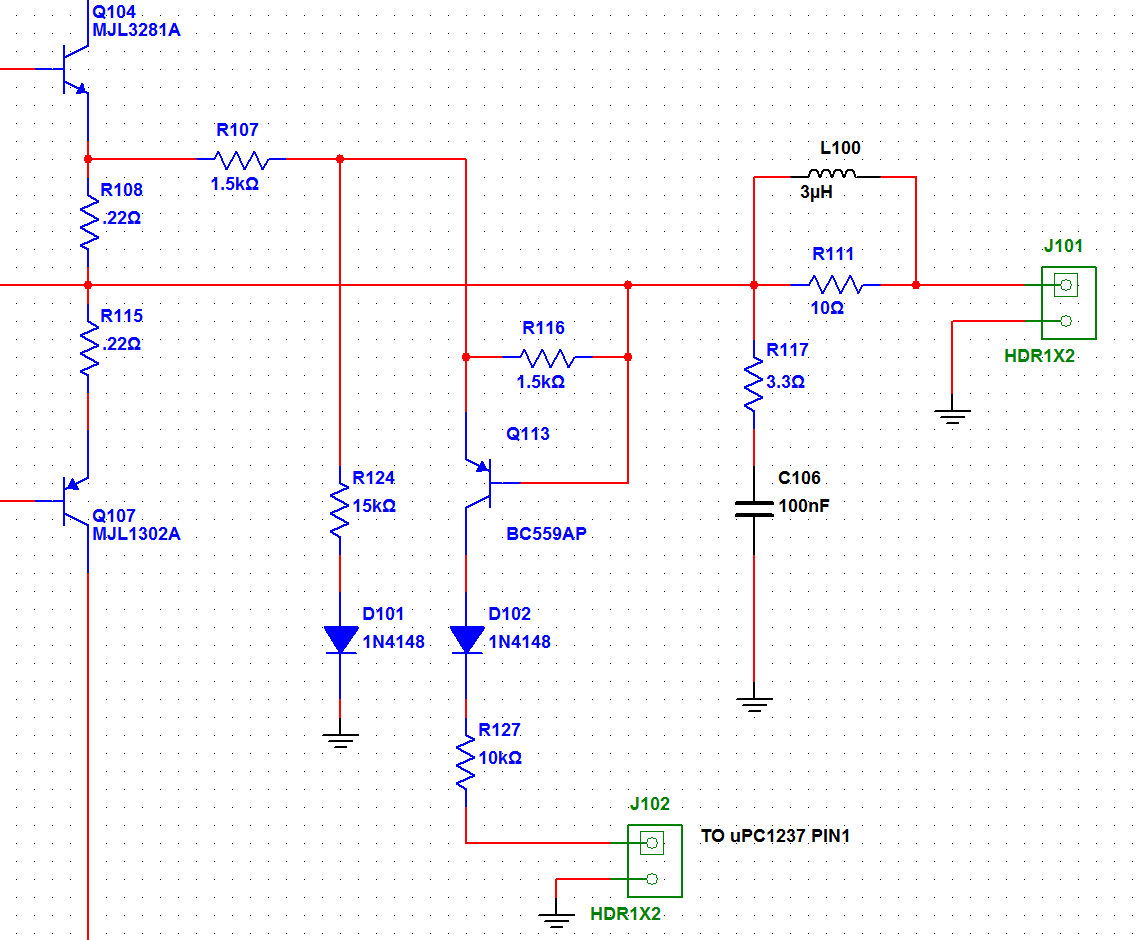
Genelde çıkış transistörünün emiter direnci olan 0,22 ohmluk dirençten ,2,2 kohm luk dirençle kısa devre yada sizin deyiminizle overload, anahtarlaması yapılmakta...Aslında 2,2 kohmluk direncin değeri azaltılırsa (yani duyarlılığı arttırılır ise) , diğer amfilere uyumluluğu gerçekleştirilebilir...Kısa devre sırasında 0,22 ohmluk direnç üzerine düşen gerilim farkından anahtarlama yapılıyor...Ve bu fark gerilimi transistörle ; röle transistörüne verilip rölenin kapanmasını sağlıyor... Kısa devre ve DC koruma tekniğini özümsedikten sonra tasarımı kendimiz de yapabiliriz normalde...Size biraz daha farklı bir koruma paylaşayım...
Eklentiler
uPC1237_current_sense_circuit_overload_detection_protection.png
uPC1237_current_sense_circuit_protection.png
chf
DIY Audio Gurusu
 
İleti: 440
Kayıt: 26 Haz 2013, 14:25
İl: izmir

Ynt: apex 100w amplifier

Okunmamış iletigönderen chf » 25 Tem 2013, 12:11

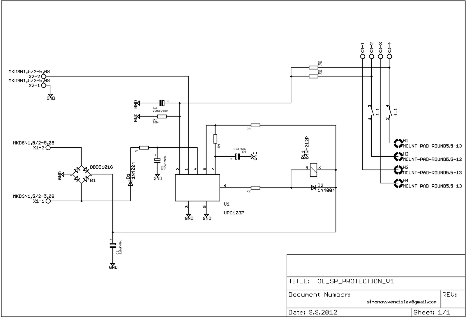
Daha iyi ve ince ayrıntılı bir koruma da şu şekilde...Herhalde bundan da daha ötesi olmaz... :P amplifier şeması çok piyasada, ya da kendimizde amfi tasarlayabiliriz ama, korumasız bir amfi bence tek başına bir işe yaramaz....Hele de çıkış transistörleri yanarsa bu kez bulabilirsen transistör ara dur...
Eklentiler
1008141039e3f8bd41f3417047.jpg
chf
DIY Audio Gurusu
 
İleti: 440
Kayıt: 26 Haz 2013, 14:25
İl: izmir

Ynt: apex 100w amplifier

Okunmamış iletigönderen olc technics » 25 Tem 2013, 12:56

Yanıtlar için teşekkürler;

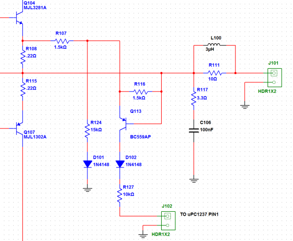
UPC 1237 yi biliyorum. Gayet kullanışlı bir entegre ama, hakkında şöyle bir yorum da var: https://forum.diyaudiotr.com/transistor-mosfet-amplifikator/speaker-protect-t1649.html

En son şema da UPC 1270 H datasheet in den alıntı sanırım. Evet, oldukça detaylı bir koruma devresi tasarlanmış. UPC 1237 den elimde iki adet mevcut, paylaştığınız Overload koruma devresini transistör ampl. işine girersem kullanırım. Teşekkürler :)
Kullanıcı avatarı
olc technics
DIY Audio Gurusu
 
İleti: 259
Kayıt: 31 Arl 2012, 16:23
İl: tekirdağ
Meslek: ha ha ha, please

Sonraki

Transistör/MOSFET Güç Yükselteçleri


 


  • Bu konular da ilginizi çekebilir:
    Cevaplar
    Gösterim
    Son ileti
  • Apex Hx-11
    Eklenti(ler) gönderen birgitay » 09 Oca 2015, 00:40
    2 Cevaplar
    1245 Gösterim
    Son ileti gönderen birgitay Son iletiyi göster
    09 Oca 2015, 12:46
  • Apex crowbar
    Eklenti(ler) gönderen chf » 25 Mar 2017, 09:36
    2 Cevaplar
    1276 Gösterim
    Son ileti gönderen chf Son iletiyi göster
    28 Mar 2017, 08:22
  • APEX STÜDYO REFERANS 50
    1, 2Eklenti(ler) gönderen zunda » 03 Ağu 2013, 22:11
    13 Cevaplar
    2797 Gösterim
    Son ileti gönderen Amatör Son iletiyi göster
    05 Ağu 2013, 19:11
  • Apex 500 Watt Power Amplifikatör
    Eklenti(ler) gönderen birgitay » 07 Haz 2013, 14:39
    2 Cevaplar
    1676 Gösterim
    Son ileti gönderen birgitay Son iletiyi göster
    23 Haz 2013, 11:29
  • 100w
    Eklenti(ler) gönderen Amatör » 01 Arl 2011, 22:23
    8 Cevaplar
    1730 Gösterim
    Son ileti gönderen hamist Son iletiyi göster
    02 Arl 2011, 20:04

Kimler çevrimiçi

Bu forumu görüntüleyenler: Google [Bot] ve 0 misafir