Abuk-sabuk (
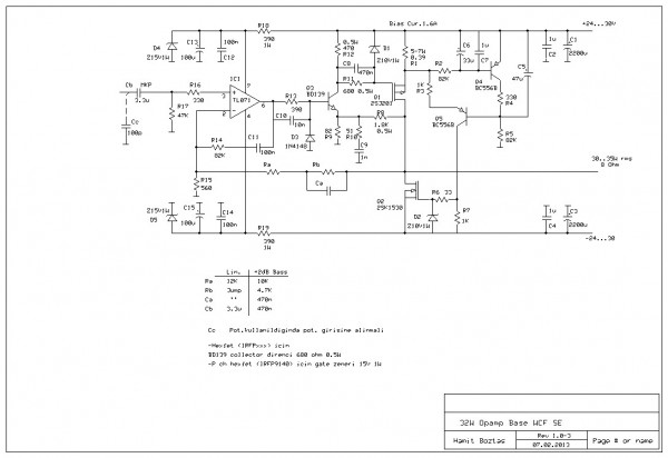
Bu devre ile WCF çalışmalarıma son vermiş oluyorum.
Ve bu defa da TL071 gibi sıradan bir opamp kullandım.
Ve yine çıkışlarda bu sınıfta pek kullanılamayan vertical mosfet çifti
2SK1530 ve 2SJ201 kullanıldı.
Daha önceki devreden sonra buna gereksinim,
orada kullandığım NP 1000u-2200u gibi kond.leri
ve bias ayarını kaldırmak oldu.
Hazır ele almışken yine bir de +2dB bass (5-200Hz) desteği opsiyon olarak eklendi.
Devre net 32W rms 5Hz-20KHz olarak 0dB
ve slew-rate; 10KHz kare dalga ile 37V/uS ölçüldü.
Devrenin frekans sınırını ölçmedim, zira 20KHz 0dB devamında
bu detayları verebilmek için bir hayli gidiyor olmak zorundadır.
Aksi halde bu detaylar zaten mümkün olamazdı.
Çıkış empedansı 1KHz 8 ohm load ile 0.011 ohm
ve damping factor
Devreyi 24V ile beslediğim için 35W yazmak yalan olurdu,
ama besleme voltajını 27-30V gibi kullanmak isteyen arkadaşlar için 40W rms
ve üzeri gibi bir güç öngörüyorum.
Tabii bu durumda 1.8A gibi bias ve bunun etkileri unutulmamalı.
Selamlar
Edit: lateral fet ifadesi vertical olarak değiştirildi.
Her şeyi kontrol etmemenin cezası
Unutmuşum, bias voltajı 2mV
Bazı opampların farklı iç kompanzasyonları nedeni ile,
aynı marka ve model olsa da, oluşabilen osilasyon nedeni ile BD139 base gnd. arasına bir 1N4148 ters olarak
'' 32W opamp base wcf se rev ''adlı dosya ile eklendi.
PCB yapmış olanlar üstten montaj kullanabilirler.
------------------------------------------
10-02-2013 itibarı ile devrenin son halini eklerken,
konularda kopukluk olmaması adına daha önceki bilgileri silmiyorum.
Değişiklik olarak söz edilen aslında zaten devre üzerinde olan direnç ve 1 zener voltajı ile ilgili.
Sorun; ki benim ilk testlerimde olmayan bir sorun, BD139 base ve P Ch mosfet gate seri direncinin
sorun görülmediği için büyütülmemiş olması olarak çıktı.
Bu durumda ilk açılış sırasında opamp üzerinden geçen akım beslemesini etkilediği
için normal konuma gelmiyordu.
Şemada görüldüğü hali ile bu sorunlar giderilirken, detay ve dolayısı ile frekans specti
üzerinde olumsuzluk oluşmaması da gözlemlendi.
Devre bildiğiniz gibi expresspcb ile açılıyor,
2 ayrı yerleşim olarak düzenlendi, yapmak isteyen birini tercih edebilir.
Önce parça listesi:
32-35W WCF SE Parts List:
Q1 2SJ201
Q2 2SK1530
Q3 BD139
Q4 BC556B
Q5 BC556B
D1 Zener 10V 1W
D2 Zener 10V 1W
D3 1N4148
D4 Zener 15V 1W
D5 Zener 15V 1W
IC1 TL071 / OPA134
C1 2200u low ESR
C2 1u 100V SMT-1210
C3 2200u low ESR
C4 1u 100V SMT-1210
C5 47u 35V Low ESR
C6 33u 35V Low ESR
C7 1u 50-100V multi layer
C8 470n 100V Multi layer/poly.
C9 1n 500V ceramic
C10 10n 50-100V ceramic
C11 100n multi layer
C12 100n multi layer
C13 100u 35V Low ESR
C14 100n multi layer
C15 100u 35V Low ESR
R1 0.39 ohm 5-7W
R2 82K
R3 1K
R4 330
R5 82K
R6 33
R7 1K
R8 1.8K 0.5W
R9 82 0.5W
R10 51
R11 680 0.5W
R12 470 0.5W
R13 390
R14 82K
R15 560
R16 330
R17 47K
--------------------
32-35W WCF SE Hexfet option:
Q1 IRFP9140
Q2 IRFP140
D1 Zener 15V 1W
R12 680 0.5W




