tarih olmuş zamandan geldiğimiz nokta arasında kısa bir gezinti
yapmak geldi içimden.
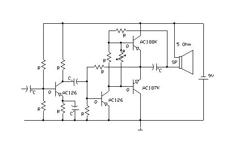
Ekte gördüğünüz devre, pilli bir çanta radyonun nispi olarak gelişmiş bir çıkış amplifikatörü.
Bir çok genç arkadaş bu gün geldiğimiz noktada transistörlerin atalarını bilmez.
Çevrenizde bilen birileri yok, bilgisayar ekranları hayal bile değilken,
bir kağıt parçası bilgiye ulaşmak için işyeri sahibi olup,
ciddi elektronik malzeme alımınız olmalıydı.
Biz acemi amatörler şemada gördüğünüz devreden 2W almak için yırtınırdık,
bilemezdikki 9V besleme ve 5 ohm hoparlor en fazla 1.8W verir.
Kaldı ki çok kere 1.5W ı aşmak çok zor olurdu,
nerede harmonik distorsion, S/N oranı, vs. vs. vs.
AD161-162 çifti ile yapılmış 6-8W bir devre bulacaksınız,
sonra diğer parçalar temin edilecek... hayal gibi...
Şimdi devre beğenmiyoruz,
(bu kesinlikle bir serzeniş değil,
keyifli bir ifade ile paylaşılmış bir söz dizini sadece.)
Şanslı sayıyorum kendimi, bizde değilse de,
dünyadaki gelişmelerin bu kadarını görüp,
zor da olsa temin edebildiğim
ve genç dostlarımın da aynı şansa sahip olduklarını görebildiğim için.
Çok iyi hatırladığım bir anektod:
Eski radyomuz iflas ettiği için parçalarını söküp bir kenara koymuştum.
EL84 vardı, bir de EF86 almıştım zar zor.
Çıkış trafosu ve besleme elemanlarını da kullanarak 6W bir amplifikatör yapmaktı
o zamanki düşüm.
Devreyi kurdum, evet çalışıyordu ama güç neydi?
Mahallemizdeki radyocu ile dost olmuştum,
O'na götürüp dinlettim ve sordum
-Kaç wattır?
5W vardır demişti, ki şimdi biliyorum ki,
o çıkış trafosu 3W tı.
-Daha fazla güç için ne yapmalıyım?
-Preamplifikatör ekle.
Ekledim tabii, ses yırtılıyor, tekrar bizim radyocuya sordum,
6W var... dedi.
Sonraki zamanlarda elektronik konusunda dağarcığımı doğru bilgiler ile
doldurma yolunda doğru kişilere rastlayıp, bunlara, o zamanların kaynakları
yabancı yayınlar ile güç katma düşüncemin peşinde bir yere kadar oldum...
sayıyorum kendimi.
Selam ve sevgilerimle...
not:Prensip olarak da olsa paylaşmak istediğim devrede
gördüğüm hatalar üzerine ek dosyayı değiştirdim.
Bu değişiklik gereği için özür dilerim.

