emeğine sağlık cok güzel bi devre bende yaptım caılstı
dönem ödevi olarak yaptım bi rica etsem calısma prensibini
calısmasını ve elemanlar ne işe yarıyo bi versen şimdiden teşekkür ederim :selam:


gevv yazdı:benzer bir devre üzerinde uğraşıyorum ses gerçekten çok iyi fakat tip141 transistörü (yerine bd241 kullanıldı) biraz fazla ısınıyor gibi bu transistörün neredeyse hiç ısınaması gerekmezmi ?
sizde az ısındığından bahsetmişsiniz gerçi bağladığınız soğutucu büyük ben çok daha ufak kullandım bir süre sonra soğutucu baya ısınmış oluyor uzun süre elle tutulamıyor
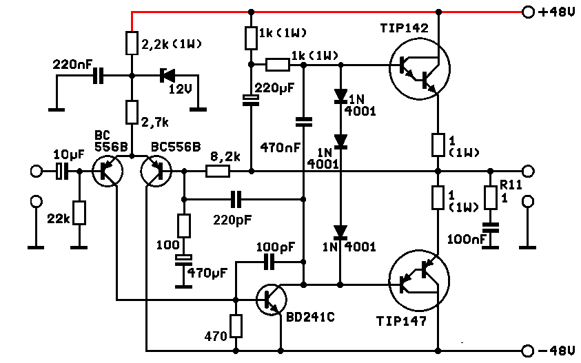
devre şeması ekte sizce bd241 neden fazla ısınıyor ya da bu transistörün ısı seviyesi ne olmalı
gevv yazdı:benzer bir devre üzerinde uğraşıyorum ses gerçekten çok iyi fakat tip141 transistörü (yerine bd241 kullanıldı) biraz fazla ısınıyor gibi bu transistörün neredeyse hiç ısınaması gerekmezmi ?
sizde az ısındığından bahsetmişsiniz gerçi bağladığınız soğutucu büyük ben çok daha ufak kullandım bir süre sonra soğutucu baya ısınmış oluyor uzun süre elle tutulamıyor
devre şeması ekte sizce bd241 neden fazla ısınıyor ya da bu transistörün ısı seviyesi ne olmalı
Bu forumu görüntüleyenler: Google [Bot] ve 0 misafir