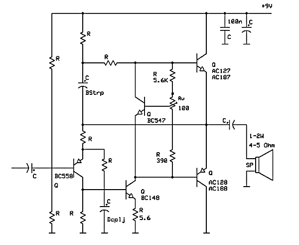
sonra çıkarılan metal kılıflı PNP AC128-AC188,
NPN transistorlerin ilk örneklerinden AC127 ve AC187
ve hemen peşinden gelen silisyum BCxxx serisi ile
geliştirilen bir ampl. devresi üzerinden bir çalışma
yapacağım hiç aklıma gelmezdi.
Sözünü ettiğim devre taşınabilir olması açısından
9V ile beslenirdi.
Bias sorunu çok fazla sorun olmazdı, zira çıkıştaki
kondasatör hoparlorü korurdu.
THD olarak da bugüne göre çok da kötü olmadığını
ancak 40 yıl sonra görebildim.
Ancak gelişmiş bir ampl. için üzerinde çalışılmalıydı.
O hali ile, değerleri düzenleyip -/+24 V PP a class
yapmak isteseydim, bu sınıftaki bir çok ampl. devresinde
olduğundan biraz daha fazla bias sorunu yaşacaktım.
Burada bir parantez açayım;
Bir devrenin katmanlarının her birinde ne kadar yüksek kazanç
alırsanız, ki bu bir audio devresi ise daha önemli,
frekans bandı o oranda daralıp, THD değerleri de olumsuz
yönde büyür.
Günümüzde, özellikle düşük maliyet gözetilerek yapılan
bir çok ampl. devresinde, ideal değerlere ulaşmak
düşünülmediği için çoğumuzun kulağı bu tip devrelere burun kıvırır.
Hiç bir, gerçekten iyi ampl. çok ucuz ve yapımı da çok kolay değildir.
Zira onların devresinin aynısını yapmak bile, malzemeden başlayıp
giden bir çok sorun yaşamamıza neden olabilir.
Bu nedenle ben bu devre üzerine yoğunlaşıp, delikli pertinaks
ve breadboard üzerinde ilk testlerimin sonuçlarını paylaşıyorum.
Devre biri 70 lerden olmak üzere 2 kısım,
diğeri de bir çok devrede yaşanan bias sorunu
ve yeterli giriş seviyesi 0.707V rms için
bir tür pre.ampl. olarak eklendi.
Bu devre kesin stabil bias için bir tür servo görevi de
yapmaktadır.
Sonuçta 20-50mV civarında bias voltajı garanti ediliyor.
Zira bir devre her yapan tarafından aynı sonuçları verecek
olmalı, aksi halde hüsran kaçınılmaz olur.
Bu devreyi ilkokul çocukları bile yapabilir,
tabii büyüklerin mekanik kısmına yardımcı olmaları şart.
Devreyi bu şekilde düşünmemin iki nedeni daha var.
Biri 70 lerden gelen devrede olduğu gibi bugün de
bir çok devrede kullanılan bootstrap ve -fB üzerinde
AC decouplage kondansatörü olması.
Zira bu kondasatörlerden dcplj. için olanı,
girişe uygulanan müziğin ani düşüş ve yükselişlerinde
bias voltajının toparlanmasını, buradaki RC zaman sabiti kadar
geciktirmektedir.
Diğeri bootstrap kondansatörü;
Bu kondasatör de, aslında pwr. sply. devremizi basitleştirmek için
vardır, zira çıkışın hemen önündeki devrenin beslemesini
çıkış devresinin beslemesinin, mosfet Vgss voltajından biraz daha yüksek
olacak şekilde tutsak, bu kondansatore ihtiyaç kalmayacak
ve özellikle 5-8KHz sonrasında bocalama nedeni olmayacaktır.
Aslında bu devrenin sadece mosfet beslemesi -/+24V olacak,
ön devre düşük akımlı -/+30V ile beslenecek sonuçta.
İlk testler için -/+24V ile denedim ve tabii akım nedeni ile
çökme sonucunda -/+ 22-23V civarında oldu.
Ve neden SE değil de push-pull a class (ab) çıkış.
SE denemelerimde, akım kaynağı olarak çalışan mosfet
audio frekans üst sınırlarına doğru bocaladı.
Özellikle kare dalga testlerinde negatif alternanslarda
çok fazla osilasyonlar oluşturdu.
Ben de bu devreye yöneldim.
Bu devrenin bir avantajı da, bias akımının kolaylıkla
ayarlanarak, soğutucumuzun boyutlarına göre AB class
olarak da çalışabilmesi.
Ya da -/+18-20V civarında daha düşük güç,a class pp 15-22W rms gibi,
kullanılabilme şansı verecek olması.
Test sırasında TL071 kullandım,
asıl hedefim LME49710 kullanmak,
ancak hazırda olmadığı için TL071 i kullandım.
Evet, devrede çok fazla malzeme kullanıldı,
o zaman daha az malzemeli olanları önerebilirim.
Hoparlor bağladığımda müzikten yana benim kulaklarım keyiflendi.
Selam ve sevgilerimle...
not: yabancı terimlerde olası hatalarımın kusurunu bağışlayınız.







