Selam dostlar,
Pikaplar uzun zamandır (yaklaşık 30 yıl) gündemde olmamakla birlikte gerçek HI-FI tutkunlarının asla vazgeçemediği kaynaklardır. Özellikle caz koleksiyonerlerinin baş tacı olan LP ler ne yazık ki artık pek çok üretici tarafından üretilmekten vazgeçilen, direkt sürüşlü (direct drive) veya kayışlı (belt drive) hareketli mıknatıslı (MM) veya hareketli bobinli (MC) gibi bir kaç çeşidi olan turntable (pikap) lar tarafından asla CD lerle kıyaslanamayacak doğallıkta icra edilirler.
Plak tekonolojisini günümüz dijital ortamlarından üstün kılan özelliği, geniş frekans cevabı (10Hz-45Khz) ve hiçbir sayısal işlemden geçmemiş direkt analog verileri barındırmasıdır. Dolayısıyla pek çok odyofil, pahalı bir çözüm olsa da -genel odyofil eğilimi- LP leri ve dolasyısıyla turntable leri tercih etmektedir.
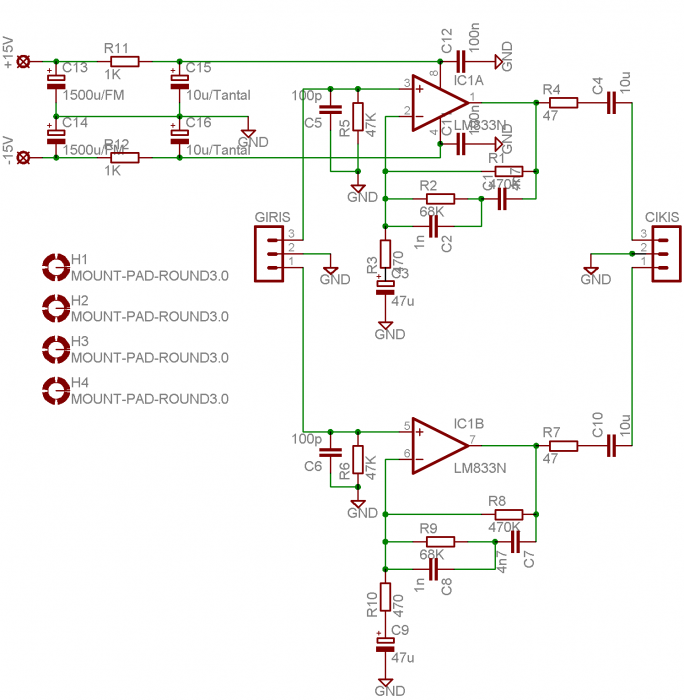
Ancak, manyetik kaynakların doğası gereği pikaplar da lineer bir frekans cevabına sahip değildir. 500Hz altı frekansların çok rijit biçimde attennue edildiği MM veya MC kafaların linearizasyonu için RIAA (Recording Industry Association of America) denkeştirmesine sahip ve yüksek kazançlı preamlifikatörler gereklidir.
Aşağıda, Philips ve National AR-GE laboratuvarlarının temel tasarımlarından modifiye ederek basitleştirdiğim basit ve etkili (%10 hata payıyla tam bir RIAA eğrisi verir) HI-FI pikap preamplifikatörü devresi var;
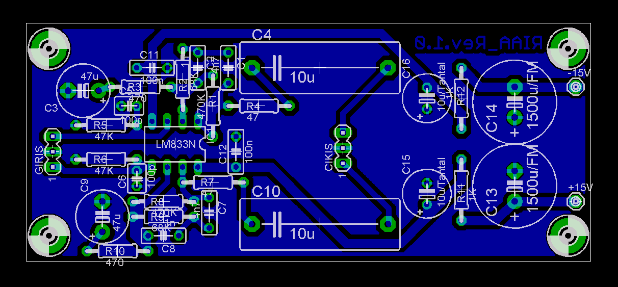
Bu da devrenin yerleşim planı;

