Merhaba,
Uzun bir DIY arasından sonra nihayet dün akşam evde kullandığım LM4702 amplifikatörü için bir preamplifikatör yapmaya karar verdim:
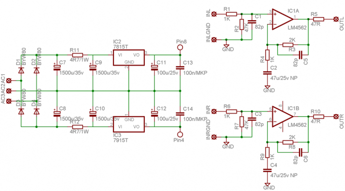
Görüldüğü gibi oldukça basit bir tasarım. Dolayısıyla PCB yapmamak daha iyi olacaktı, ben de öyle yapıp devreyi delikli pertinaksa kısa ve kalın hatlarla monte ettim. Doğal olarak tek ve star ground uygulaması yaptım.
Tasarım temelde ünlü DIY ci Damian Antoniak’ın 2005 yılında kendisi için tasarladığı preamplifikatöre dayanıyor:
http://www.unisonus.com/old/projects/dual_op_pre.html
Doğal olarak, kendi şartlarım ve amplifikatörümün gereksinimleri dikkate alınarak devre üzerinde bazı modifikasyonlar yapıldı. Örneğin, Damian’ın AC kuplajı, devrede hali hazırda bir geri besleme DC stopperi olduğundan DC kuplaja çevrildi, aynı şekilde frekans kompanzasyonu şartları tekrar düzenlendi ve devrenin daha kararlı çalışması sağlandı. (orijinal hali de oldukça kararlıydı!)
Teknik Özellikler:
Frekans Cevabı : 3Hz – 850Khz (@-3db), 8Hz – 300Khz (@-0.5db)
Faz Cevabı : ana eksene göre +/- 6.5° maks (20Hz-20Khz)
Gerilim Kazancı : 3V/V – 9dB
THD : % 0.00004 (@ 10Kohm yük, 1Khz, 6v RMS çıkış)
IMD : % 0.000006 (@ 10Kohm yük, 1Khz, 6v RMS çıkış)
Çıkış Empedansı : <600ohm
Gürültü : 1.95µv Toplam..
Dinleme izlenimleri
Açıkçası daha önce pek çok op-ampın tadına bakmış biri olarak çok da umutlu değildim. Teknik tablolardaki inanılmaz değerler insanı yanıltır. Teorik olarak %1 in altındaki herhangi bir bozulmayı duyumsaması mümkün olmayan insanın bol sıfırlı distorsiyon oranlarından µv seviyesindeki gürültü seviyelerinden ne gibi bir haz alacağı veya nasıl bir fark duyumsayabileceği açık değildir. Doğaldır ki tüm bu öngörüler benim için de geçerlidir.
Evde hali hazırda Pioneer DV585A universal playerime ve Wharfedale Diamond 9.1 hoparlörlerime single wiring bağlı olan LM4702 temelli lateral MOSFET li (2SK1058-2SJ162) ve kanal başına 175W sürekli güç kapasiteli güç amplifikatörümün girişine ve 100K lık ALPS logaritmik audio potansiyometremden önce preamplifikatörümü bağladığımda kendisi 2 x 15v ve 30VA lık bir toroid trafoyla besleniyordu ve amplifikatörden şasi dışında tamamen bağımsızdı.
Dinlemeye daha önce defalarca dinlediğim ve detaylarından emin olduğum parçalarla başlamak istediğimden, öncelikle Alison Krauss’un 1995 tarihli odyofil kaydı olan Now That I've Found You albümüyle dinlemeye koyuldum.
Aynı albümü gerek iki değişik kulaklık ve dört değişik kaynakla, mevcut LM4702 amplifikatörüm ve hem 9.6 ve hem de 9.1 lerimle, buna mukabil hem LM4780 preamplifikatörlü ve hem de LM3886 amplifikatörümle en az 50 kez dinlemiştim. Ancak böylesini hiç dinlememiş olduğumu farkettim birden.
Evet… Belki kulaklık çözümleri sanki daha detaylı ve doğal sonuçlar veriyormuş gibi durabilir. Ancak hoparlörün ve odanın yarattığı akustik ambians kesinlikle kulaklıktan daha ileri bir sound algılamama neden oldu. Hem bas bölgesi, hem de mid, yüksek mid ve tiz bölgesi inanılmaz derecede açıldı detaylar bariz belirginleşti. Sahne efektinde herhangi bir değişiklik algılamamama rağmen bunun pozisyonlamadan ve de odanın akustik ortamından kaynaklandığını tahmin ediyorum.
Ardı ardı aynı albümün hit parçalarını 3 er kez dinleme şansım oldu ve hepsinde de ayrı ayrı daha hiçbir hoparlör deneyiminde işitmediğim detayları algıladım. Daha sonra yine çok iyi bildiğim “Vivaldi for Audiphiles” ve “Bajazet” CD lerini ard arda dinledim ve gördüm ki sistemin eski haliyle preamplifikatörlü hali arasında oldukça ciddi farklılık var.
Her ne kadar LM4702 amplifikatörüm audio grade parçalardan oluşmasa da (ki çok yakında revize edilecek) sonucun bu kadar farklı olabileceği aklımın ucundan bile geçmezdi.
Önümüzdeki günlerde bu preampliyi kutulama yoluna gidip sistemime ekleyeceğim.
İyi bir güç amplifikatörü olan herkese şiddetle tavsiye ederim.
Uygulama detayı olarak:
Tüm dirençler %1 toleranslı metal film,
Besleme kondansatörleri Panasonic FM serisi low ESR, ve Wima MKP
Ve diğer kondansatörler silver foildir.
Kolay gelsin.



