gönderen supernova » 18 May 2009, 13:56
fixxxxxer yazdı:Sitede phono stage yazıyor ama kullanılabileceği kartuşlarla ilgili bilgi yok yau

genelde tek kanal için 2 kere amplifikasyon kullanılır, yani stereo için 4 adet mono ya da 2 adet dual op-amp, bu tek başına yeter mi acaba pikap için? Bu arada yıldıray sen ne için düşünüyorsun preamp'ı? Yani hangi kaynak için?
Kaynak su an için laptop yani pikap larla filan uraştığım yok yanlış anlaşılmasın

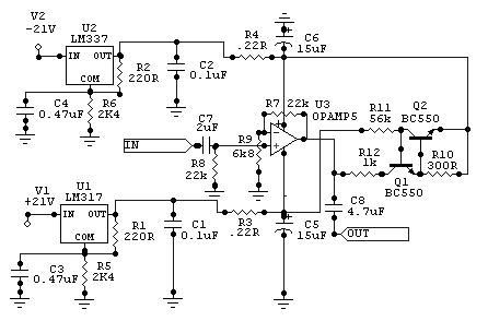
ampli katı yine 3875 e devam sesi baya hoşuma gitti.besleme olarak su snubberized besleme vardı yayınlamıştım onu yapıorum.Yani burdaki opampların yerleşimi kafamı karıştırdı benim.Onun dışında 4 adet mono kullanmama gerek yok sanırım bc 550 ler var onların yerine.Bu arada opa 627 yerine NE5534 ile daha iyi sonuç alındığı yazılmış onuda denmeyi düşünüyorum.benim yapacağm uygulama budur :
- Eklentiler
-

-

- newbuffer.gif (5.57 KiB) 1408 defa görüntülendi
En son supernova tarafından, 18 May 2009, 14:08 tarihinde değiştirildi, toplamda 1 değişiklik yapıldı.
"Başkalarının bilgisiyle bilgin olsak bile, kendi aklımız kadar akıllıyız."