maystor yazdı:O nasıl bir güç kaynağıdır öyle, kaynak makinesi falan mı.

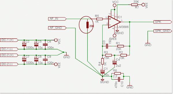
miriel yazdı:Potu uygun konuma aldığımda dip ses hiç yok zaten. Tek problemi potu hareket ettirirken yaşıyorum tam balansın orta noktasına gelince çat sesi geliyo yüksekçe. Potun dandikliğinden olabilir sanırım. Makalede potu iptal etmeyiniz yazıyor. kutu içinde saklayayım bende. Dokunulmadığında herşey güzel.
e_cag yazdı:miriel yazdı:Potu uygun konuma aldığımda dip ses hiç yok zaten. Tek problemi potu hareket ettirirken yaşıyorum tam balansın orta noktasına gelince çat sesi geliyo yüksekçe. Potun dandikliğinden olabilir sanırım. Makalede potu iptal etmeyiniz yazıyor. kutu içinde saklayayım bende. Dokunulmadığında herşey güzel.
Kaynaktan volüm kontrlü yapacaksanız ampli giriş potunun yerine 20-47K sabit direnç koysanız iş görür. Hem sorunun pottan kaynaklandığı kesinleşmiş olur.
Amatör yazdı:Mur 860 lar bulunabiliyor mu?
miriel yazdı:Potu uygun konuma aldığımda dip ses hiç yok zaten. Tek problemi potu hareket ettirirken yaşıyorum tam balansın orta noktasına gelince çat sesi geliyo yüksekçe. Potun dandikliğinden olabilir sanırım. Makalede potu iptal etmeyiniz yazıyor. kutu içinde saklayayım bende. Dokunulmadığında herşey güzel.
Bu forumu görüntüleyenler: Google [Bot] ve 0 misafir