Lambalılar bir süredir öksüz kalmıştı.
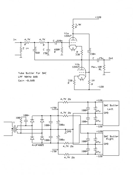
Bir cd player analog çıkışındaki opamp iptal edilerek,
araya girilen bu devre sonrasında,
devreyi yapan arkadaşımızın ilk ifadesi
Şimdiye kadar hiç duymadığım sesleri duydum... oldu.
Sonrasında bass ların biraz eksik olduğu yönünde ifadesi oldu.
Çıkıştaki 15u yerine elinde olmadığı için 6.8u takmış.
Bu, sebeplerden biri gibi gözükse de, bana göre, ulaşılan detay
zenginliği nedeni ile böyle hissedilmiş olması olmalı.
Tabii lambalılarda kond. kalitesi ayrı önem taşır,
zira yüksek voltajlar ve yüksek empedanslar
sızıntı akıların çok çok düşük olmasını gerektiriyor.
Devrenin ideal çıkış empedansı 8-10K civarında.
Bu değerlerin altına inilmedikçe ideal THD değerleri
en az yarı iletken kadar olacaktır.
Buna ek olarak lambalı tınısı bonusunuz.
DAC devrelerinin çıkışları genellikle 4-10K arasında dirençler ihtiva
ettiğinden, giriş-gnd arası direnci devrede olası böyle birençlerin varlığında kullanılmaz.
Kalan kısmını arkadaşımız kendisi yorumlayacaktır.
Selamlar

