Giriş bölümündeki transistörleri ve dirençleri eşleştirip kullanmak lazım görünen o ki. Kart 3x6 cm oldu, birkaç tane yapıp kutuya sığdırmak zor olmayacak gibi. Bakalım sonuç nasıl olacak...

TDA7294 yazdı:Bu jack çıkşlı (Ekolayzırlı) akustik gitarların çıkışı nereye bağlanır direk kayıt cihazına mı bağlanır yoksa mikrofon girişine mi?
e_cag yazdı:Aslında bu hali ile de çalışır ya, tek gnd noktası girişinki oluyor bu hali ile. Yenisi birazdan gelecek![/quo]
Yahu emin abi bırak uğraşma bu haliylede olur.hoparlör yazdı:Fantom besleme küçük kapsüller kullanacaksan sorun olmuyor, ama böyle profesyonel mikrofonlarda dikkatli olmak lazım, çünkü mikrofonun içindeki devreye ulaşamıyorsun ve üreticinin belirttiği aralıklara uyman lazım. Hata yaparsan mikrofon gider, kapsül kullanınca çok çok 1TL kaybedersin, ama burada durum farklı.
Mikrofonu besleyeceğin ayrı bir trafo olacak ve bunu başka hiçbirşey için kullanmayacaksın. Üstelik orta ucunu boş bırakıp ayrıca yalıtacaksın, başka bir yere kazayla felan değmemeli.
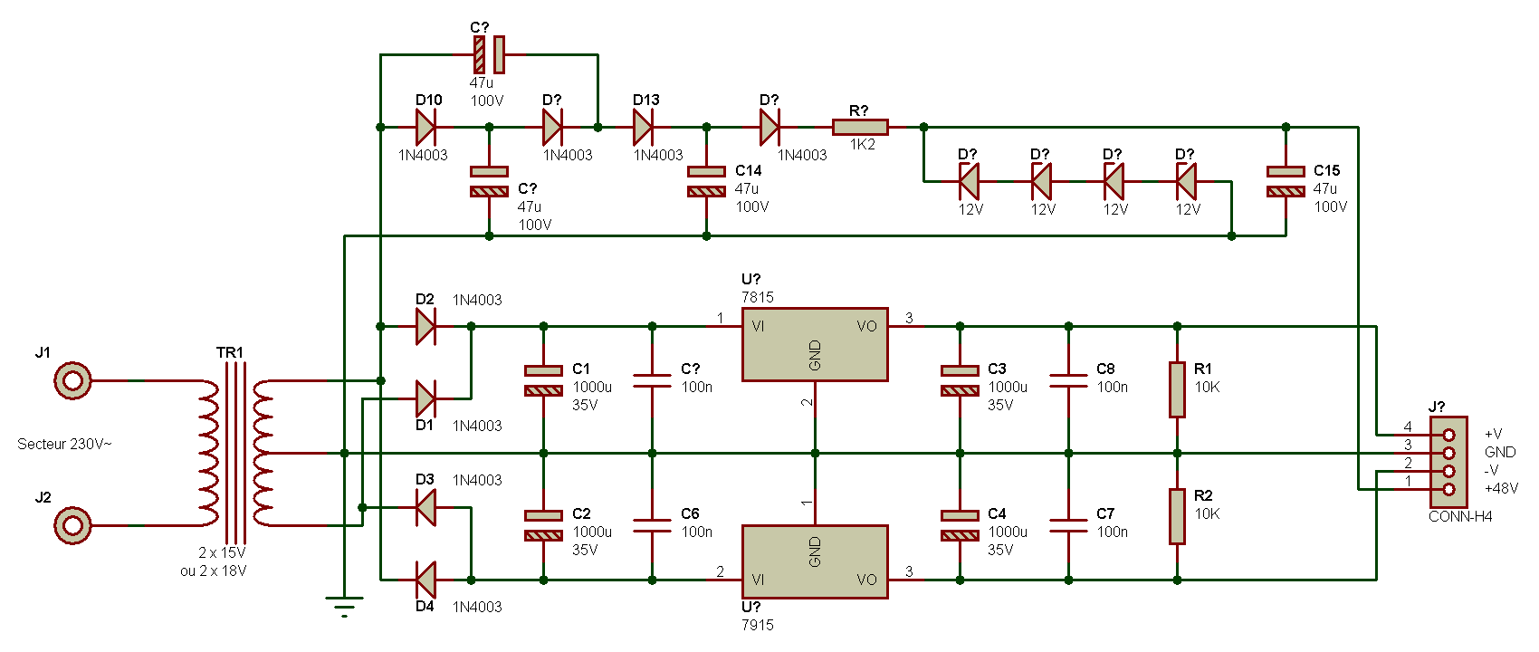
Besleme devresi 30V AC ile "floating" yani uçuşan/sanal modda çalışır ve başka bir besleme devresi veya doğrultucu ile bağlantı trafo sarımlarında kısa devreye yol açar.
Centre Tab trafonun orta ucu.
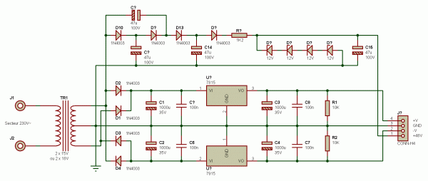
TDA7294 yazdı:Bu fantom güç kaynağı nasıl?
Bu forumu görüntüleyenler: Google [Bot], Yandex [Bot] ve 0 misafir