NXP'nin TDA8563'ü 4 harici parça ile çalışır hale gelen, yapılabilecek en basit amplifikatörler için uygun bir entegre. 2008'de 4+1 gibi bir sistem yapayım niyetiyle araştırma yaparken bulmuş, çalıştırıp kenara bırakmıştım.
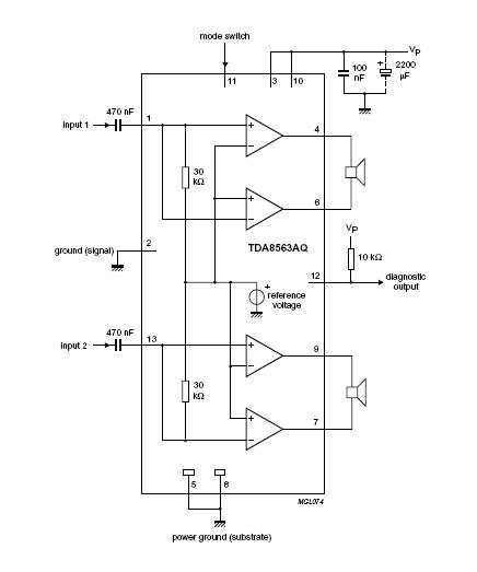
Oto entegresi olduğundan besleme gerilimi18V ile sınırlı. Bu nedenle datasheet'te verilen %10 THD ile 40W/kanal çıkış için 2 ohm yüke ihtiyaç var. 14.4V besleme geriliminde 4 ohm yüke 0.5THD ile aktarabileceği güç ise 16-19W seviyesinde. (http://www.nxp.com/documents/data_sheet/TDA8563AQ.pdf)
Maksimum güç hedefim yoktu, bilgisayar çıkışını yükseltecek küçük ve basit bir amplifikatörü elde mevcut kutuya sığdırmak niyetiyle 8563'e el attım. Kutu hacmi sınırlı, dolayısı ile kullandığım trafo da sığabilecek neyse o oldu (herhalde 12V 5W gibi).
Datasheet'teki standart uygulama şemasını uyguladım. Basitçe, girişlerde birer tane 470nF giriş kondansatörü, besleme filtresi için 1000uF + 100 nF gibi birşeyler, bir de 12 nolu pinden +beslemeye 10K direnci havada montajla bir araya getirdim. Geri kalan da giriş çıkış jakları vs için bolca kablolama oldu. Girişe pot koymak iyi olurdu ama yer yok, artık bilgisayardan idare edilir. Power on/off da en azından şimdilik (küçük ve estetik bir çözüm bulunana kadar) yok.
Sesi amacına hizmet edip aşacak kalitede. Gücü sınırlamak için girişe sabit dirençli bir gerilim bölücü eklemeyi düşünebilirim. Aksi takdirde, hele 4 ohm ve altı hoparlör bağlanırsa trafodan dumanların yükselmesi ve sonunda küçük plastik kutu içinde tam bir kaos ortamının oluşması kaçınılmaz.
