Merhaba arkadaşlar, öncelikle Kurban Bayramınız kutlu olsun.
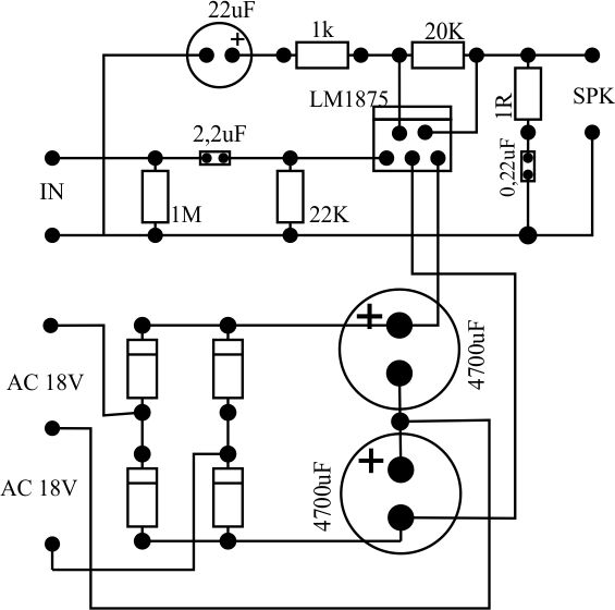
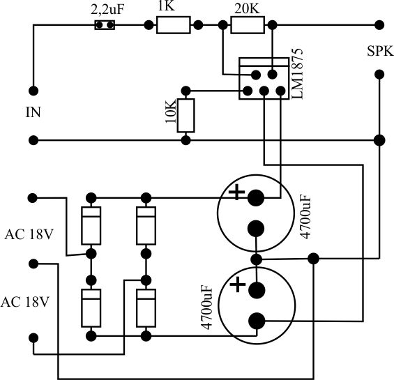
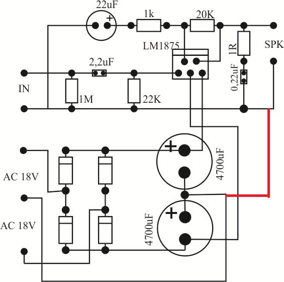
Ben daha önce ufak hoby devreleri yapıyordum, bu siteyi görünce hoşuma gitti ve birde amplifikatör yapayım dedim. Fakat sonu hüsran. Şemalarını gönderdiğim devreleri delikli pertinaks üzerine kurdum, fakat hepsinde de devrelerin giriş ve çıkışları boş olduğu halde LM1875 ısındı ve yandı. Devre 3'te gördüğünüz gibi LM1875'e sadece voltaj verdiğim halde bile sonuç aynı, LM1875 ısınıyor ve sonuçta yanıyor, 5 tane LM1875 yaktım. Devrelerde lehim hatası, kısa devre yok kaç kere kontrol ettim bir hata bulamadım, bu bayram gecesi bile bu konuyu düşünmekten uyuyamadım. Eğer devreyi çalıştıramazsam bir daha ses devresi yapmayı düşünmüyorum.
Şemalar ve şemaların delikli pertinaks üzerine uygulama şekillerini gönderdim. LM1875 Neden yanıyor, gerilimmi yüksek geliyor veya ben bacak bağlantılarınımı yanlış yapıyorum lütfen yardım ederseniz memnun olurum.






