lm-4780'im sizlere ömür..

Entegreli Güç Yükselteçleri » Küçük ama çok etkili. Entegreli(tümdevreli) ses yükselteçleri ile alakalı soru(n)lar

Cevap: lm-4780'im sizlere ömür..

Okunmamış iletigönderen yigitguc » 16 May 2009, 01:58

e_cag yazdı:Yine performans geliştirmesi anlamında, belki Zobel ağı da kullanılmayabilir...

Neyse; sorun anlamında aşağıda işaretlediğim yerlerde kısadevreler var sanki. Her durumda kartın temizlenmesi şart. Hem sorun tespiti için, hem de sorun giderildikten sonra kartın kullanılmaya devam etmesi için. Biraz herhangi tür tiner ve eski bir diş fırçası gayet iyi iş görüyor bende.
lehim.jpg


kısa devreleri tekrar kontrol ediyorum şimdi.
yigitguc
DIY Audio Fanatiği
 
İleti: 106
Kayıt: 24 Nis 2007, 23:10
İl: ordu


Cevap: lm-4780'im sizlere ömür..

Okunmamış iletigönderen yigitguc » 16 May 2009, 01:59

yigitguc yazdı:
e_cag yazdı:Yine performans geliştirmesi anlamında, belki Zobel ağı da kullanılmayabilir...

Neyse; sorun anlamında aşağıda işaretlediğim yerlerde kısadevreler var sanki. Her durumda kartın temizlenmesi şart. Hem sorun tespiti için, hem de sorun giderildikten sonra kartın kullanılmaya devam etmesi için. Biraz herhangi tür tiner ve eski bir diş fırçası gayet iyi iş görüyor bende.
lehim.jpg


kısa devreleri tekrar kontrol ediyorum şimdi.



bu arada zobel ağı nedir kullanmadan nasıl yaparım?
yigitguc
DIY Audio Fanatiği
 
İleti: 106
Kayıt: 24 Nis 2007, 23:10
İl: ordu

Cevap: lm-4780'im sizlere ömür..

Okunmamış iletigönderen e154 » 16 May 2009, 02:02

zobel ağı amfi çıkışlarına bağlanan kart üzerindeki sarı renkli kondansatör ve gri renkli kalın dirençlerdir. tizleri etkiler olası yüksek frekans osilasyonlarında tweetra verilecek zararı engelmektir. kullaılmasada olur.
e154
DIY Audio Gurusu
 
İleti: 967
Kayıt: 25 Tem 2007, 02:19
İl: Ankara
Meslek: Elektrik Teknikeri

Cevap: lm-4780'im sizlere ömür..

Okunmamış iletigönderen yigitguc » 16 May 2009, 02:06

e_cag yazdı:Yine performans geliştirmesi anlamında, belki Zobel ağı da kullanılmayabilir...

Neyse; sorun anlamında aşağıda işaretlediğim yerlerde kısadevreler var sanki. Her durumda kartın temizlenmesi şart. Hem sorun tespiti için, hem de sorun giderildikten sonra kartın kullanılmaya devam etmesi için. Biraz herhangi tür tiner ve eski bir diş fırçası gayet iyi iş görüyor bende.
lehim.jpg



işaretlediğiniz yerleri tekrar kontrol ettim.avometreyi buzz yazan sesli ölçüm yerine aldım.işaretli olan yerlerde kısa devre sesinden farklı olarak çok inceden ve az ses gelmekte. sanıyorum kısa devre değil.
yigitguc
DIY Audio Fanatiği
 
İleti: 106
Kayıt: 24 Nis 2007, 23:10
İl: ordu

Cevap: lm-4780'im sizlere ömür..

Okunmamış iletigönderen e_cag » 16 May 2009, 02:14

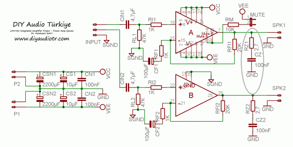
Zobel ağı hoparlöre paralel bağlı olan direnç ile kondansatör serisi. Şemada sağ tarafta gri renkli ovalle işaretledim. Anfinin uzun hoparlör kabloları vs nedeni ile osilasyon yapmasını engellemek için kullanılıyor. Kullanılmaması bir miktar risk almak olabileceği gibi, hoparlörlerin ve kabloların özellikleri probleme gebe değilse kullanılması şart da değildir. Nasıl kaldırılacağına gelince, basitçe direnci veya kondansatörü karttan sökün, yeter. Kullanılmasının sese olumsuz etkileri nelerdi, mantığı neydi, şimdi hatırlamıyorum. Sonuçta Zobel ağı anfinin çıkışında bir tür filtredir. Üst frekansları bir miktar tırpanlıyor olabilir.
semamp.gif


Ben büyüteçle, gözle kontrol ediyorum yakın noktaları. Sizin kartın fotoğraflarını da bilgisayarda yakınlaştırarak baktım. Gözler iyi değil maalesef. Gerçi avometre kısa devre bulmamış...
En son e_cag tarafından, 16 May 2009, 02:18 tarihinde değiştirildi, toplamda 1 değişiklik yapıldı.
Yaptım yaptım kutulayamadım.
Kullanıcı avatarı
e_cag
DIY Audio Gurusu
 
İleti: 1416
Kayıt: 10 Oca 2008, 02:06
Konum: Istanbul
İl: İstanbul
Meslek: Kimyager

Cevap: lm-4780'im sizlere ömür..

Okunmamış iletigönderen yigitguc » 16 May 2009, 02:17

e_cag yazdı:Zobel ağı hoparlöre paralel bağlı olan direç ile kondansatör serisi. Şemada sağ tarafta gri renkli ovalle işaretledim. Anfinin uzun hoparlör kabloları vs nedeni ile osilasyon yapmasını engellemek için kullanılıyor. Kullanılmaması bir miktar risk almak olabileceği gibi, hoparlörlerin ve kabloların özellikleri probleme gebe değilse kullanılması şart da değildir. Nasıl kaldırılacağına gelince, basitçe direnci veya kondansatörü karttan sökün, yeter. Kullanılmasının sese olumsuz etkileri nelerdi, mantığı neydi, şimdi hatırlamıyorum. Sonuçta Zobel ağı anfinin çıkışında bir tür filtredir. Üst frekansları bir miktar tırpanlıyor olabilir.
semamp.gif


Ben büyüteçle, gözle kontrol ediyorum yakın noktaları. Sizin kartın fotoğraflarını da bilgisayarda yakınlaştırarak baktım. Gözler iyi değil maalesef. Gerçi avometre kısa devre bulmamış...



şimdi bu zobel ağı arızalı mı dır sizce.yani önceden gayet güzel çalışıyordu.zobel ağını söktüğümde söktüğüm parçaların yerine köprü atacakmıyım.
yigitguc
DIY Audio Fanatiği
 
İleti: 106
Kayıt: 24 Nis 2007, 23:10
İl: ordu

Reklamlar

Cevap: lm-4780'im sizlere ömür..

Okunmamış iletigönderen e_cag » 16 May 2009, 02:19

İki üstte dediğim gibi bu performans iyileştirme anlamında bir düşünce. Asıl sorunla ilgisi yok. Sökülen parçanın yeri boş kalmalı.

Asıl sorun konusunda ise önce kart temizliği gerekli ki kısadevre var mı, görelim.
Yaptım yaptım kutulayamadım.
Kullanıcı avatarı
e_cag
DIY Audio Gurusu
 
İleti: 1416
Kayıt: 10 Oca 2008, 02:06
Konum: Istanbul
İl: İstanbul
Meslek: Kimyager

Cevap: lm-4780'im sizlere ömür..

Okunmamış iletigönderen yigitguc » 16 May 2009, 02:30

e_cag yazdı:İki üstte dediğim gibi bu performans iyileştirme anlamında bir düşünce. Asıl sorunla ilgisi yok. Sökülen parçanın yeri boş kalmalı.

Asıl sorun konusunda ise önce kart temizliği gerekli ki kısadevre var mı, görelim.


zippo benzin ve diş fırçası ile daha iyi duruma getirdim.
yigitguc
DIY Audio Fanatiği
 
İleti: 106
Kayıt: 24 Nis 2007, 23:10
İl: ordu

Cevap: lm-4780'im sizlere ömür..

Okunmamış iletigönderen yigitguc » 16 May 2009, 02:41

bu da son hali biraz daha büyük yolluyorum..
IMGP5832.jpg
yigitguc
DIY Audio Fanatiği
 
İleti: 106
Kayıt: 24 Nis 2007, 23:10
İl: ordu

Cevap: lm-4780'im sizlere ömür..

Okunmamış iletigönderen yigitguc » 16 May 2009, 02:49

temizledikten sonra durum değişti gibi.hoparlör çıkışlarında iki kanalda da 30v dc offset ölçtüm. önceden bir tarafta eksi 10vdc oluyordu.
yigitguc
DIY Audio Fanatiği
 
İleti: 106
Kayıt: 24 Nis 2007, 23:10
İl: ordu

ÖncekiSonraki

Entegreli Güç Yükselteçleri


 


  • Bu konular da ilginizi çekebilir:
    Cevaplar
    Gösterim
    Son ileti

Kimler çevrimiçi

Bu forumu görüntüleyenler: Google [Bot] ve 1 misafir