RAS32 ve benim 30W+ SE ampl. benzeri topolojideki SE ampli.lerinizde low dissipation
şansı veya ısı sorunu ile başedememe sorunu nedeni ile uzak duran arkadaşlara
yeni bir fırsat getirdim bu defa.
Aslında uzun süredir benzer bir çalışma nasıl yapılabilir? sorusunun peşindeydim,
benzer akım kontrolunu da düşündüm, ama bir şeyler yapamadım, zira bu yolda
bir çalışma olmadığı için masaya yatırmamıştım.
Lambalı peşinde kaynak arayışları sırasında WCF (White Cathode Follower)
devrelere rastladım.
Tasarım oldukça iyiydi, çok iyi düşünülmüş ve kaliteli bir çalışmaydı.
Bu transistore uygulanabilir... dediğimde bir de baktım ki,
birileri zaten bu konuda çalışıp sonuçları yayınlamıştı,
hani biz olsak sır gibi saklardık.
Ulan gene kaçırdık Amerikayı... dedim kendi kendime.
En zengin kaynak da 2 kardeş site
http://www.glass-ware.com/
http://www.tubecad.com
sayfalarından çıktı.
White Cathode Follower amplifier...
yazdığınızda bu zengin dosya arşivi ekranınıza gelecektir.
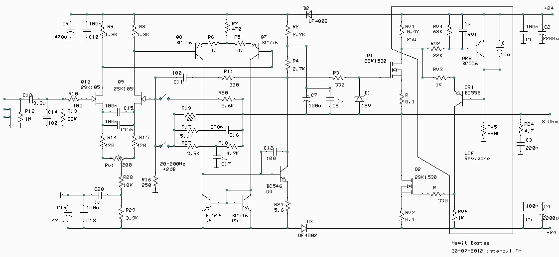
Revizyon sadece çıkış katında olacağı için ön devreyi hiç düşünmeden eklerde göreceğiniz
gibi
transistor-mosfet-amplifikator/jfet-mosfet-30w-t1557-10.html
linkinde paylaştığım çalışmam üzerinde revize ederek, söz konusu linkteki başarı düzeyini
aynı şekilde ama %25 verim yerine %50 verim ile elde ettim.
%25 verim ne fark ediyor?
Üzerinde çalışan arkadaşlar bilir sabit akım kaynağı kullanılan bu devrelerde
bias akımı -+24V 30-35W için 3A gibidir.
WCF tasarım ile bias bunun yarısı 1.5A ve sonuç yine 30W ve frekans spektrumu,
THD faktorü de farklı değil.
İlk denememi elimde lateral mosfet olmadığı için IRFP140 ile yapmıştım,
biliyordum ısı ile başetmek sorun olacaktı, zira akım regulatoru olmadığı için
alıp başını gitmek isteyecekti, ama deneme sırasında fan kullanarak ısı
sorununu aşabilirdim, öyle de oldu.
Bu gün 2SK1530 alıp devreyi çalıştırarak 1.5A bias için şemadaki değerleri
kullanarak testlere giriştim.
Akım sürekli 1.5A de kaldı, standby -+24V toplam 48V olur 48V x 1.5A=72W
oysa önceki devre aynı voltajlarda 48Vx3A=144W idi.
3 saatlik test sürecinde fansız aynı soğutucu ile 66.7C ye kadar gelip durdu
ve bu durumda hala 30W+ çıkış gücünü vermeye devam ediyordu.
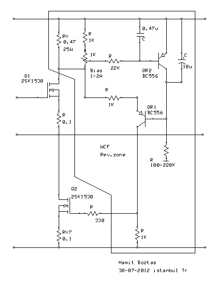
Devre nasıl çalışıyor?
2 adet BC556 ile kurgulanmış bir devre var şemada.
Bu devrede QWR2 transistoru QWR1 collector akımını regule ederek
THD değerlerini düşük tutulmasına ve bias akımının kontroluna yardım ediyor.
QWR1 transistoru de, RV1 direnci üzerinde oluşmuş, girişin tersi sign. alıp
Q2 transistorümüzün gate kontrolu ile
Q1 transistoru için gerekli olan akımı sağlayacak akıma ulaştırıyor.
Yani sadece uygulanan signal e göre akım kontrolu yaparak,
boştaki akım kayıplarını %25 azaltıyor.
Çalışmamın tamamını eklediğim PDF dosyasında, besleme devresinde
bazılarımızın nadiren kullandığı enduktif filtreden başka bir enduktif filtre
daha göreceksiniz.
Bu bir PFC (Power Factor Control) filtre.
Böyle güçlü devrelerde trafo ve diodlarımızdan akan akım peak lerden ibaret
olacağı için, elektriksel anlamda trafo gücümüz çok sorun olur ve güce rağmen
trafo ısısından kurtuluş çok zordur.
Kabaca, 1A çektiğiniz bir devrenin trafo ve diod lardaki peak akımları
bu akımın 10-15 katına kadar olabilir.
Ve özellikle SE için filtre önemi söz konusu olduğunda kandansator bataryası
ile bile sonuca ulaşmak bir hayli zorlaşır.
Ama böyle bir filtre doğru uygulanıp kullanıldığında,
bu peak akımlarda oldukça düşüş gözlenir.
Ayrıca şebekeden gelecek olası bazı harmonikler de filtre edilmiş olur.
Bu enductif filtreyi, ben 2mm bobin teli ile 2x1mH sarıp diodlara seri kullandım.
Daha önce 500W olmasına karşın nasıl yetecek diye düşündüğüm trafom
yanaklarımdan öpüyordu şimdi.
Ben bu devreye önce WSF white sourge follower diyecektim,
adamlar beyaz katod demişler, biz de beyaz sourge diyebilirdik.
Ama bu tasarımın sahibinin adı White olduğunu öğrenince
WCF olarak kalması gerektiğini düşündüm.
Mr White ve arkadaşlarıma selamlarımla...
not:RV5 1K direnç 220K olmalıydı, düzeltilip yeniden yüklendi.



