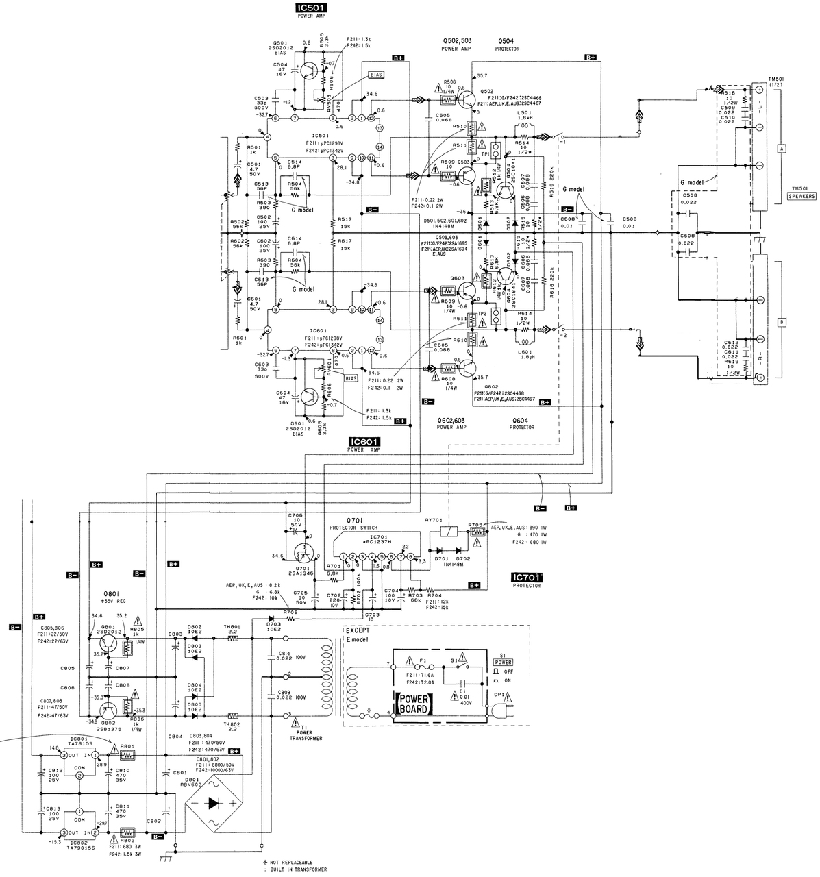
Arkadaşlar yeni proje olarak bunu gerçekleştirmeye karar verdim. Burada konu açayım ki itici güç olsun dedim:) LM 391de gördüğüm eksiklikler bu devrede yok . Bias transistörü en azından dışarıda... Bakalım daha iyi bir sonuç alabilecekmiyim. LM391'i de bitirebilirdim çok az işi kaldı.. ama şu an canım onu yapmak istemiyor. Proje aşağıda... fikirleriniz benim için yol gösterici olacaktır.
Resim düzeltmesi yaptım:)
Şema Sony TA-F211 service manualinden alıntıdır.


