gönderen chf » 14 Oca 2016, 12:22
crazy4blue yazdı:hocam peki bu transistörlerin ses kaliteleri nasıldır. lm3886 mı daha iyidir yoksa bunlar mı
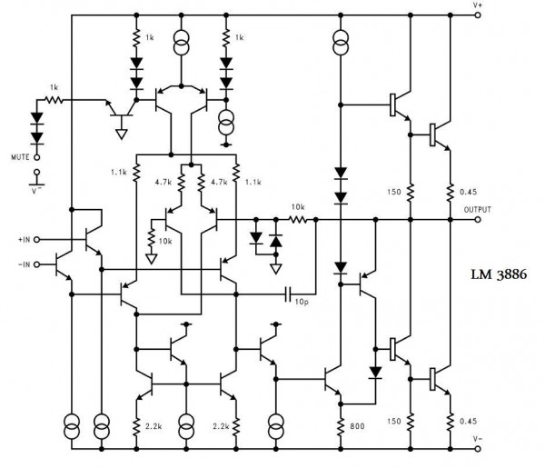
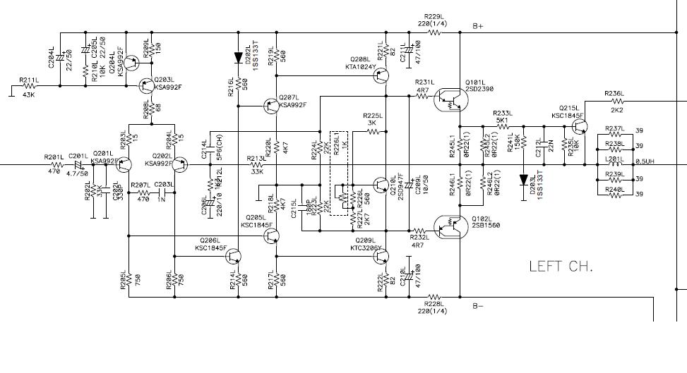
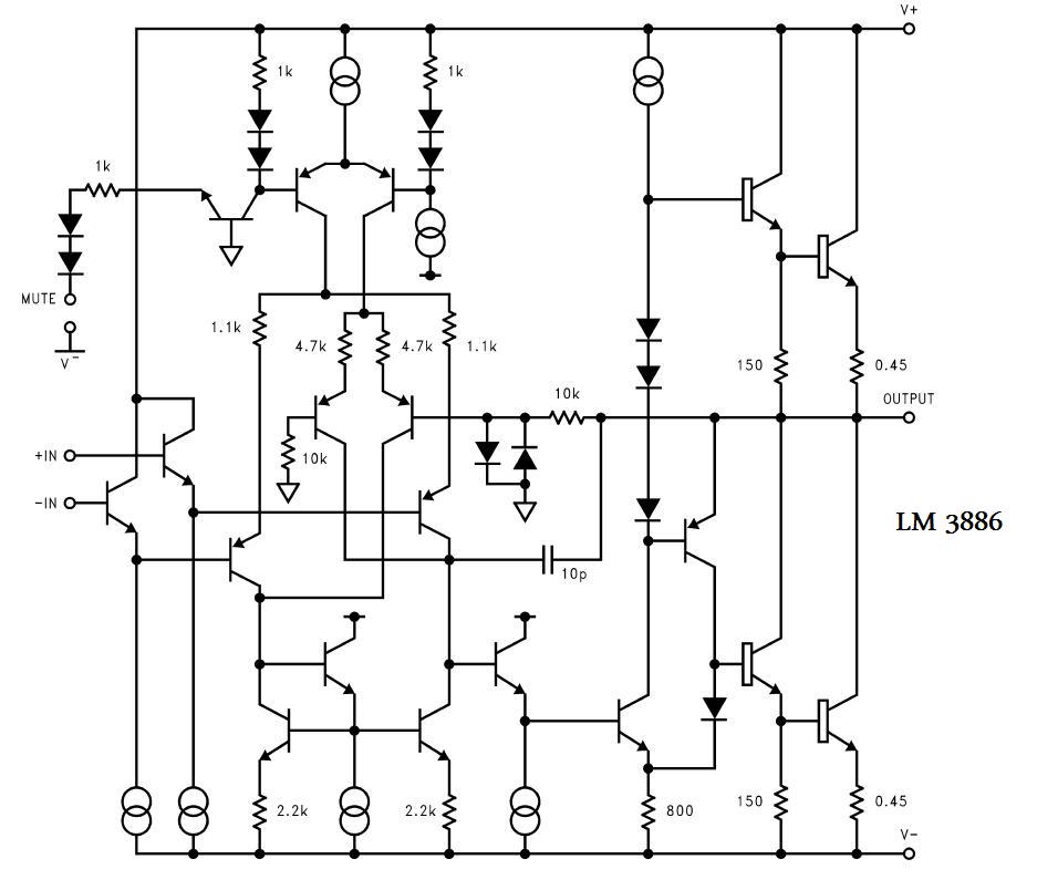
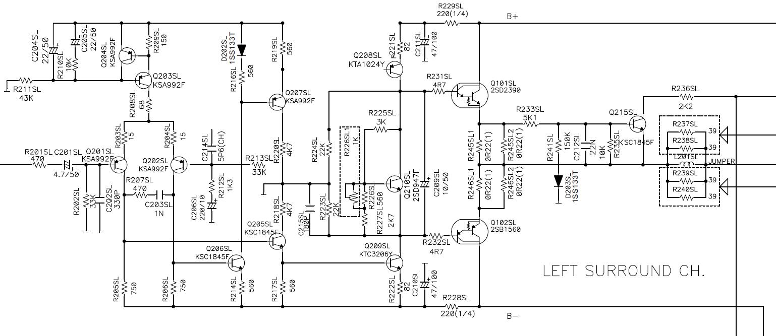
Lm 3886 birleşik bir sistem olduğundan(tek entegre), standart bir amfi olarak bütün ölçümler dikkate alınarak yapılmış.(datasheetteki verilere göre).. Tabi amfinize modifiye yapmak size kalmış bir şey..Teac markasının çıkış darlington transistörlü power katları da havadan sudan bir şekilde yapılmamış; datasheetdeki değerlere göre.( çift kanal, 6 ohmluk hoparlör ile ile 40hz ila 20 khz frekans aralığındaki distorsiyon %0.7 ' imiş ) Alttaki resimler LM3886 ya aittir... Amfiden sonra en mühim olarak hoparlör kabinidir...Hoparlör kabininiz eğer en azından 40hz-20khz aralığını tam olarak veremiyorsa; zaten bu aralıktaki sesi de eksik duyarsınız... Bütün bir ses sistemi ;belli kuralllara göre yapılırlar..Ve de bu frekans aralığını en son nokta da kulak ile duyabilme; sistemin kalitesini belirler...
- Eklentiler
-

-

-

En son chf tarafından, 17 Oca 2016, 18:18 tarihinde değiştirildi, toplamda 2 değişiklik yapıldı.