Besleme voltajını ölçün.
Devreye gerilim vermeden önce R11 trimpotunu saatin ters yönünde sonuna kadar, TR3 ile R10 arası kısa devre olacak şekilde döndürün.
Sonra devreyi beslemeye bağlayıp ölçü aletini DC voltaj ayarına getirip bir ucunu toprağa, diğerini de C12 kondansatörünün pozitifi tarafına bağlayın. Okuduğunuz değer boştaki besleme gerilimi kadar olmalıdır, değilse R1 ile aynı değeri tutturacak şekilde ayarlayın.
Sonra ölçü aletini mA ayarına getirerek beslemeye seri bağlayın ve 50-100mA arasında bir değeri tutturun. R1 ile oynayarak sükunet akımı 40mA olacak şekilde R1 trimpotunu ayarlayın.
İtalyanca bilen birini bulmak lazım ya da devreyi çalışmak. Simetrik beslemesi olmayan bir ses devresi üzerinde çalışmayalı epey yıl oldu, biraz kendimi geliştirmeliyim.
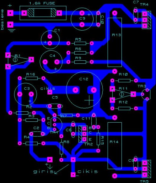
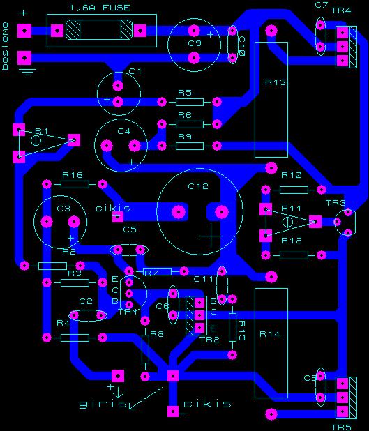
Bu devre Nueva Electronica adlı İtalyanca yayınlanan derginin LX.620 kodlu hazır kitine ait, artık satılmıyor. 8A'lik BDX53-54 çifti ile 30W verdiği söyleniyor.
Yahu bu kadar gelişmiş darlington çıkışlı devre, Türkçe veya en azından İngilizce açıklamaları ile dururken, nereden icap etti bu devreyi yapmak
Bizim forumda verilmiş düzgün devreler var üstelik, ben de niyetlenmiştim bir aralar.Yoksa birden böyle devreler ortaya çıkca sınav sorusu gibi oluyor, çalışsak da cevaplasak hadi neyse ya
Neyse kolay gelsin, sesini beğendiğinize göre uğraşmaya değer
