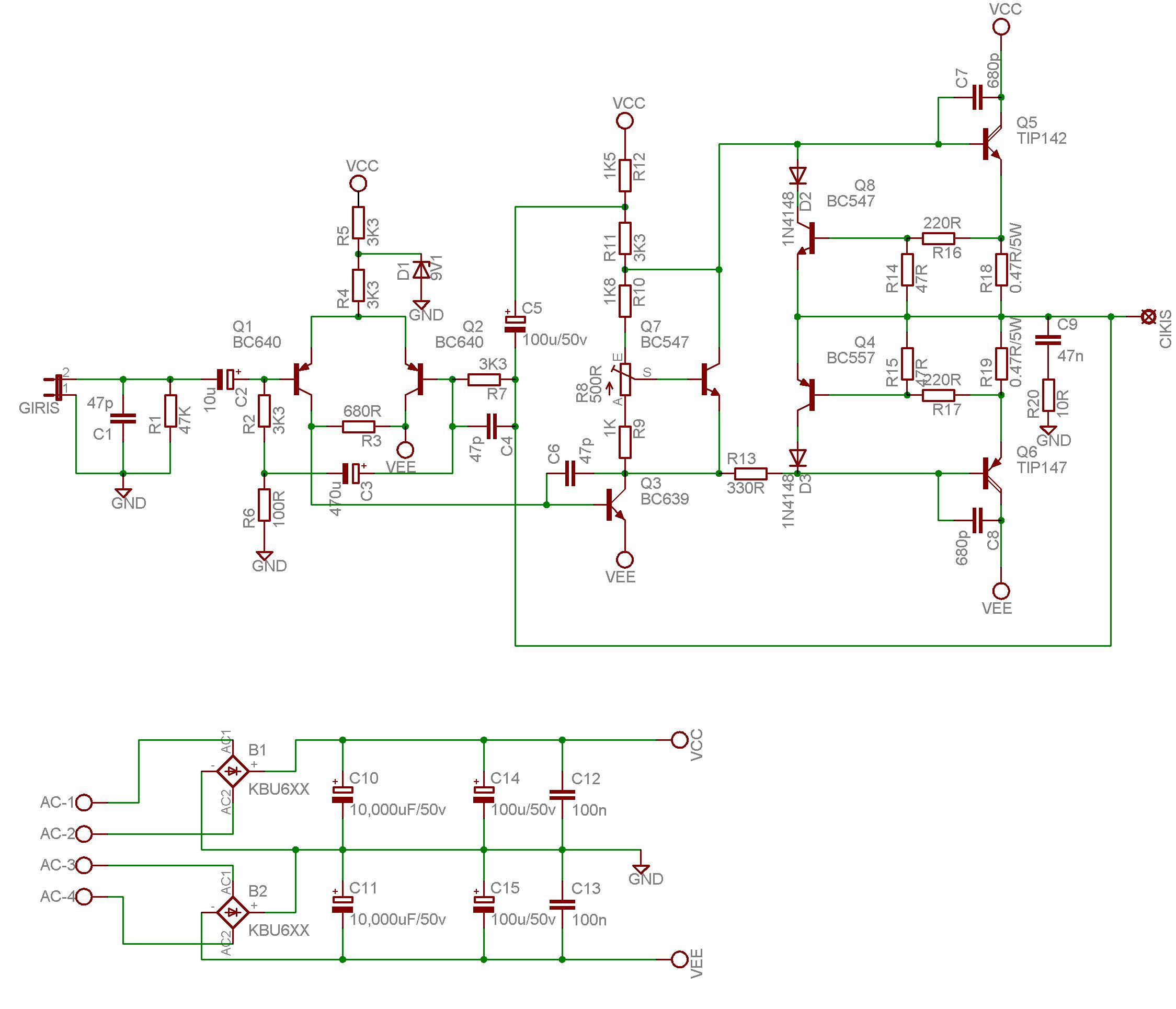
Projeler kısmında söz verdiğim gibi sizlere gerçekten sağlam ve ucuza mal olacak bir ampli şeması veriyorum. Tasarımı kesinlikle bana ait değil
İşin güzel tarafı şu, bu devre kesinlikle ve düzgün bir biçimde çalışıyor. TIP142/147 dışında bulunma güçlüğü çekilecek herhangi bir parçası yok. Tavsiyem bunların muadillerinin kullanılmaması yönünde. Sanırım biraz araştırmayla orijinalleri bulunabilir.
Tasarımcı arkadaş amplinin speklerini şu şekilde sıralamış;
Çıkış Gücü : 70W-8ohm, 100W-4ohm (RMS)
THD : %0.02 @ 10W
SNR : 115dB
Dampling Faktör : 800
Frekans Cevabı : 3Hz - 200Khz
Ayrıca devrenin hem kısa devre ve hem de aşırı yük koruması var!
Trafo olarak kanal başına, 29+29v (bağımsız iki sargı) ve 150VA (8 ohm) veya 200VA (4 ohm) lık trafo kullanılabilir.
Diğer bir nokta; bu TIP lerin hem 90W lıkları (TO-220) hem de 125W lıkları (TO-3P) mevcut.. Siz 125W lıkları tercih edin.. Ayrıca diğerlerinin epey sahtesi mevcut.
Bir müslüman kardeşimiz de çıkıp buna PCB hazırlarsa, yeme de yanında yat derim...
Bir kaç küçük not:
- c14-c15 (100u) kondansatörler TIP lerin besleme uçlarına en yakın noktaya,
- c12-c13 (100n) kondansatörler ise özellikle BC640 ların besleme uçlarına en yakın noktaya monte edilmelidir.
- Şasi noktası muhakkak yıldız şasi kurallarına uygun yapılandırılmalıdır.
- TIP lere giden besleme hatları mutlaka kalın olmalıdır.
Kolay gelsin.
