Paylaşmakta hiçbir sorun yok

Sadece henüz yapmadığım için ne kadar destek verebilirim bilmiyorum. Bu Class A işine hep şu Emin arkadaşımız yüzünden bulaştım, yoksa bunlar önümüzdeki senenin projeleriydi, bu sefer de vazgeçemiyoruz işte

Kısa zamanda baskılı devresini yapıp denemek lazım. Ancak işe girişmeden önce bana biraz zaman verin, önce ben bir deneyeyim diyorum. Eğer bende yapmak isterim diyen arkadaşlar varsa ortak bir PCB yaptırımına da girişebiliriz. 50 tanesini 90 TL'ye yaptırırız herhalde, 5 kişi olsa adam başı onar tane PCB kalır
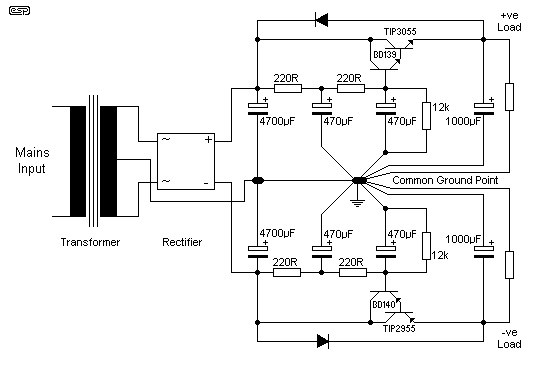
Class A konusunda Nico'nun 10 ve 32W devrelerini gerçekleştirmede pek sorun yok. Sadece iki nokta oldukça kritik. Birinci güç kaynağı asıl maliyeti belirleyen özellikte ve harcanan güce göre büyük kapasite kullanmak her zaman ses kalitesini artırıyor. İkincisi de kullanılan malzemenin kaliteli olması, yani orjinal transistör, düzgün markalı kondansatör ve dirençler. Karbon direnç bile kullansanız devre çalışacak ve güzel ses verecektir, ancak inanın limitleri de görmek isteceksiniz. Bu yüzden iyi bir çift de hoparlöre ihtiyacınız olacağını gözönünde bulunmanız gerekir.
Nico'nun devrelerini son uygulama notları ile siteye koymak lazım, yoksa yapılan değişiklikleri ve nasıl yapılacağı ile ilgili uygulama notlarını forumdan çıkarmak biraz zahmetli oluyor. Hazar'ın güzel çalışmaları var altyapı ile ilgili olarak, biraz zamanla içeriği de toparlamış oluruz.
Bu arada Nico'nun tasarımları dışında da Class A çalışmaları var ama hem telif hakları nedeniyle hem de kullanılan malzemelerin zorluğu açısından yayınlayamıyorum. Yine de bir Jean Hiraga tasarımı MJE2955-3055 çıkışlı birbaşka tasarım da denenebilir.
Memlekette kaliteli kondansatör bulmanın zorluğundan dolayı aslında Rod Elliott'ın Capacitance Multiplier devresini de kesinlikle yapma taraftarıyım. Nico'da geçen sene yoğun Class A çalışmaları sırasında özellikle tavsiye etmişti.
İş çok, yazmaya arada derede zaman buluyorum ama bir de uygulamaya bulabilsem çok daha mutlu bir adam olucam
