Paralel SE Projesi

Transistör/MOSFET Güç Yükselteçleri » Transistörlü ve MOSFET'li (solid state) ses yükselteçleri ile alakalı soru(n)lar

Ynt: Paralel SE Projesi

Okunmamış iletigönderen fatihcol » 09 Arl 2011, 19:35

Ayrıca Bu op-amp ın üreticisi 100MHz üstü uygulamalara yönelik tasarladığını ima ediyor.
Kullanıcı avatarı
fatihcol
DIY Audio Fanatiği
 
İleti: 143
Kayıt: 04 Eyl 2007, 11:17
Konum: AOSS Maslak
İl: İstanbul
Meslek: Elektronik Teknisyeni


Ynt: Paralel SE Projesi

Okunmamış iletigönderen hamist » 09 Arl 2011, 20:07

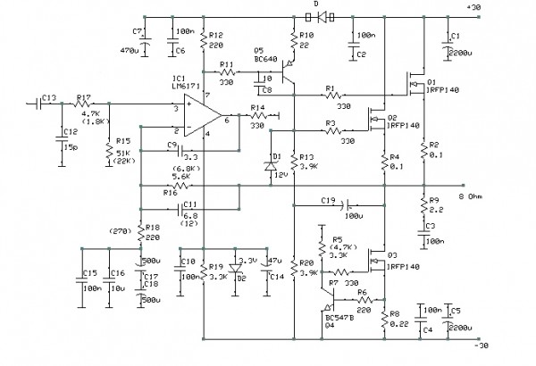
fatihcol yazdı:Selam ile başlayıp affınıza sığınarak, eleştirilere başlamak isterim("devre kendime ait" denilince eleştiri okları yönünü kolay buluyor).

Bu tip bir devrenin Class-A olması pek mümkün değil; op-amp + saykıl dan feed-back leniyor (yanlış görmüyorsam) bu manada fazı girişle aynı olması imkansız olduğu sonucu çıkar. Op-amp ı üzmedik; bias akımı yeterince düşük desek dahi, bu seferde çıkışın buna ayak uydurmasını beklemek biraz hayal gibi.

Faz doğrulama ve impulse responsları testlerinin beklentisini ailan edebilirim. 3600V/uS slew rate kulağa hoş geliyor ama bu devrenin slew rate başarısının kötü olacağı kanaatindeyim.

Bu devre Class-B fakat akım kaynakları düzgün push-pull lanamayacağından aşırı sükünet akımı doğal gözüküyor. Op-amp tabanlı amplilerin en büyük dezavantajları; drift-offset ve dc offset hatalarıdır. Bunları bertaraf etmek için mümkün olduğunca devreyi aşırı akımla sıkmak gerekiyor.

Tek plakada çift yüzlü baskı ütü ile gerçekleştirildi galiba; elinize sağlık.


Eleştiri olmayan yerde sorunlar vardır. düşüncesindeyim.

Opamp modeli kesinlik kazanmış değil henüz,
testlerin sonuçlarına göre değişik opamplar kullanmak teknik olarak
sorun yaratmayacaktır.
Opamp konusunda sanırım klasik kurulum düşüncesinden yola çıktınız.
O durumda elbette B class olacaktır.
Asıl şemayı testler sonucunda verecektim, ancak bu durumda öne aldım.
Bir de bu haline göz atar mısınız?
Bu kurgu ile opamp çıkışındaki B class devrenin sadece pozitif kısmı çalışıyor. düşüncesindeyim.
Bu nedenle a class dedim.

Yanılıyorsam düzeltin lütfen.

PCB de ütü değil de +20 kullandım, ütü kullanımında istediğim kaliteye ulaşamadım.

İlginize teşekkürler selamlar
Eklentiler
Opamp SE.JPG
Tüketimleri ile ünlü ülkelerin tarihlerini üreten ülkeler yazar.
hamist
DIY Audio Gurusu
 
İleti: 1401
Kayıt: 24 Mar 2011, 23:45
İl: istanbul
Meslek: endüstriel elektronik

Ynt: Paralel SE Projesi

Okunmamış iletigönderen hamist » 13 Arl 2011, 18:14

Bu konu da bu hali ile, edinilen birikimler alınarak rafa kaldırıldı.
Devre çalıştı aslında, ama devrede R12 direncinin çok kritik olması nedeni ile
riskli bias gözlemlenmesi sonucunda devamına gerek görülmedi.
Bu arada C15 C16 C17 ve C18 bir çok devrede kullanılmasına karşın,
ne işe yaradığını pek de anlamadığım halde ben de kullandım.
Ancak bu kondansatörler alt frekans eşiği nedeni ile yüksek tutulmak zorunda
ve yüksek bir signal geldikten sonra, sert bir şekilde kesildiğinde
çıkışta 0.2-1 sec. 0.4-0.6VDC arasında voltaj oluşuyor.
Bu kondansatörler kullanılmayıp, her ampl. devredesinde olması gereken
burada R18 sıfır hattına direkt bağlanırsa bu sorun olmuyor.
Bu sorunu simulasyonda da görüp, daha önce simule ettiğim RAS32 yi
aynı şekilde test ettiğimde benzer sorun orada da görüldü.
RAS32 yi çalıştırmış arkadaşlar bu gözlemi inceleyip sonucu belirtebilirler mi?

Bir de yaptığımız devreleri test etme sorunumuz var başımızda.
Bilgisayarda test etmeyi düşünüyordum, ancak notebook tipi bilgisayarım,
bana 40Hz altına inme, 10KHz den sonrada beni bağışla... dedi.
Yani yazılımın olması da yetmiyor, ek olarak çok iyi bir PC gerekiyor.
Ayrıca kendi ürettiği signal için bile yüksek THD okuyordu bizim notebook.

Sonuç olarak yeni bir SE için yola düşüldü, opampların denediğim devre
dışında A Class çalışamayacağı için, sadece A sınıfı bir kaçı dışında,
FET girişli bir SE için hazırlıklara başladım.
Tabii buna paralel bir de SMPS çalışmam vardı, yeni tasarımı ile denenmeye yakın
duruma gelebildi.

Selam ve sevgilerimle...
Tüketimleri ile ünlü ülkelerin tarihlerini üreten ülkeler yazar.
hamist
DIY Audio Gurusu
 
İleti: 1401
Kayıt: 24 Mar 2011, 23:45
İl: istanbul
Meslek: endüstriel elektronik

Ynt: Paralel SE Projesi

Okunmamış iletigönderen scarab » 13 Arl 2011, 19:46

fet girişli fet çıkışlı SE amfi projesi benimde hep ilgimi çekmiştir merakla bekliyoruz.
Nelson Pass'ın "zv4" projesi biraz fikir verebilir
fatih karali
scarab
DIY Audio Gurusu
 
İleti: 270
Kayıt: 18 Tem 2009, 12:01
İl: ist
Meslek: eski marangoz :)

Önceki

Transistör/MOSFET Güç Yükselteçleri


 


  • Bu konular da ilginizi çekebilir:
    Cevaplar
    Gösterim
    Son ileti
  • amfileri paralel bağlama
    gönderen darkbluedragon » 05 May 2015, 16:02
    2 Cevaplar
    987 Gösterim
    Son ileti gönderen maystor Son iletiyi göster
    06 May 2015, 19:48
  • 2+1 ses sistemi projesi
    1, 2gönderen hacı » 23 Kas 2007, 22:53
    17 Cevaplar
    3270 Gösterim
    Son ileti gönderen e154 Son iletiyi göster
    26 Kas 2007, 19:19
  • 100W AAB MOSFET Projesi!
    1, 2gönderen Nico Ras » 05 Şub 2007, 11:35
    19 Cevaplar
    7441 Gösterim
    Son ileti gönderen elektrotman Son iletiyi göster
    05 Ekm 2007, 20:39
  • 500wlık anfi projesi
    gönderen hacı » 06 Eyl 2007, 16:26
    9 Cevaplar
    3110 Gösterim
    Son ileti gönderen resho Son iletiyi göster
    19 Şub 2008, 11:18
  • Recap Projesi kafa karışıklığı
    gönderen standart12 » 15 Oca 2013, 22:54
    0 Cevaplar
    932 Gösterim
    Son ileti gönderen standart12 Son iletiyi göster
    15 Oca 2013, 22:54

Kimler çevrimiçi

Bu forumu görüntüleyenler: Google [Bot] ve 1 misafir