Önce nedir şu transistor ayaklarını farklı farklı üretenlerin amacı?
Ben...yaptım! demek bu kadar önemli olmasa gerek.
Üstelik bir de aynı serinin bir yerinden sonra değişenler var
BC640 gibi.
Oysa biraz öncesinde BC5xx serisi var ve ayakları ezbere bildiklerimizden,
ama BC640 olunca ayakların gözü kayıp japonlara benzemiş.
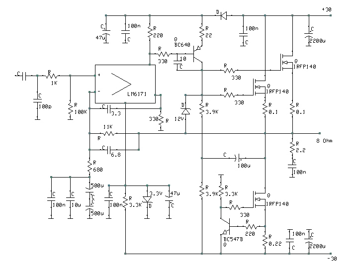
Başlıkta belirttiğim gibi bir Paralel Mosfet SE düşüncem vardı.
Soğutucu gücüne bağlı olarak 30-40W arası.
Devreyi hazırladım, parçalar geldi, montaj yapıldı,
ilk testler için akım sınırı düşük tutuldu, sanki BC640 ın tuzağını tahmin
etmişim gibi.
Besleme deneme amaçlı 60W trafo ile - + besleme için herbirine 10000u
bağlanarak teste hazır hale getirildi.
Enerji verildikten sonra, tabii yanan yok ama çıkışta voltaj var.
Biraz tırmaladıktan sonra fark ettim BC640 denen üç kağıtçının hilesini
ve çıkış 0.04V a oturduktan sonra scope ile kabaca bir gözlem sonrası
dalga formu testleri için besleme trafosu hazırlanana kadar
beklemeye alındı.
Fotografta havada duran 2.2 ohm direnç deneme sırasında akım sınırını
düşük tutma amaçlı kullanıldı, asıl olanı 0.22 ohm 5W olacak.
Ayrıca meraklısına prensip şeması.
Son testlerden sonra kalite düzeyine bağlı olarak detayları vereceğim.
Selamlar...

