Oto amfisi yapmak istiyorum

Transistör/MOSFET Güç Yükselteçleri » Transistörlü ve MOSFET'li (solid state) ses yükselteçleri ile alakalı soru(n)lar

Ynt: Oto amfisi yapmak istiyorum

Okunmamış iletigönderen tiger41 » 26 Ağu 2011, 00:09

Okul yıllarında (e.m.l) bir iki tane trafo sarımı yapmıs acemiligime ragmen ortaya iyi bir is cıkartmıstım.Fakat aradan yıllar gecti su anda trafo sarımı konusunda ne teorik ne de pratik anlamda pek bir sey kalmadı.Hamist hocam smps projenizi gormek/denemek icin cok fazla beklemiycek isek bu isi bir sureligine askıya alabilirim nihayetinde hem audio dan hemde guc elektroniginden anlayan birinin yaptıgı smps yi denemek daha akıllıca olur diye dusunuyorum.Bu arada sizinde gordugunuz gibi forumda smps konusunda baya bi beklenti olustu...Umarım ortaya guzel bis is cıkar...Saygılar...
.......
tiger41
DIY Audio Fanatiği
 
İleti: 118
Kayıt: 07 Ağu 2008, 14:34
İl: KOCAELİ
Meslek: Genel Çırak


Ynt: Oto amfisi yapmak istiyorum

Okunmamış iletigönderen hamist » 26 Ağu 2011, 01:10

tiger41 yazdı:Okul yıllarında (e.m.l) bir iki tane trafo sarımı yapmıs acemiligime ragmen ortaya iyi bir is cıkartmıstım.Fakat aradan yıllar gecti su anda trafo sarımı konusunda ne teorik ne de pratik anlamda pek bir sey kalmadı.Hamist hocam smps projenizi gormek/denemek icin cok fazla beklemiycek isek bu isi bir sureligine askıya alabilirim nihayetinde hem audio dan hemde guc elektroniginden anlayan birinin yaptıgı smps yi denemek daha akıllıca olur diye dusunuyorum.Bu arada sizinde gordugunuz gibi forumda smps konusunda baya bi beklenti olustu...Umarım ortaya guzel bis is cıkar...Saygılar...


Benim bir hybrid audio projemin ilk ayağı SMPS
ve araba için uygun olmayacak elbette.
:)
Araba için bir SMPS ihtiyacım şu an için olmadığından
öncelikli projeme zaman ayırmaya çalışıyorum.

Bizler için frekansı belli, ya da bildiğimiz trafolardan yola çıkmak
amaca yönelik yolculukta avantaj sağlar.
O nedenle ben de PC SMPS trafosu üzerinden yola çıktım.

Aklınızda bir devre var mı yapmak istediğiniz?

Selamlar...
Tüketimleri ile ünlü ülkelerin tarihlerini üreten ülkeler yazar.
hamist
DIY Audio Gurusu
 
İleti: 1401
Kayıt: 24 Mar 2011, 23:45
İl: istanbul
Meslek: endüstriel elektronik

Ynt: Oto amfisi yapmak istiyorum

Okunmamış iletigönderen tiger41 » 26 Ağu 2011, 01:19

Yapmayı dusundugum devre burada sizinde yorumlarınızı okumak isterim ayrıca uygun frekansa ayarlama konusunda da yardımcı olabilirseniz cok memnun kalırım....
http://tamircihasan.forumup.com/viewtop ... mircihasan
.......
tiger41
DIY Audio Fanatiği
 
İleti: 118
Kayıt: 07 Ağu 2008, 14:34
İl: KOCAELİ
Meslek: Genel Çırak

Ynt: Oto amfisi yapmak istiyorum

Okunmamış iletigönderen hamist » 26 Ağu 2011, 11:24

tiger41 yazdı:Yapmayı dusundugum devre burada sizinde yorumlarınızı okumak isterim ayrıca uygun frekansa ayarlama konusunda da yardımcı olabilirseniz cok memnun kalırım....
http://tamircihasan.forumup.com/viewtop ... mircihasan


Linkler sanırım üyelik gerektirdiği için gözükmüyor.
Ama, açıklamalardan anladığım PC SMPS trafosu kullanıldığı.
Devreyi buraya taşıyabilirseniz üzerinde bir şeyler söyleyebilirim.

Videolar bu açıdan anlamsız kalıyor.
Ancak dikkatimi bir şey çekti.

Minimum yükten itibaren, iyi bir SMPS de çıkış voltajı kesinlikle değişmemeli...
Eğer değişim sözkonusu ise, o devre audio için kullanılamaz,
zira anlamı kalmıyor.
Hele ki bir de A Class ampl. devresi düşünüyorsak.

Selamlar...
Tüketimleri ile ünlü ülkelerin tarihlerini üreten ülkeler yazar.
hamist
DIY Audio Gurusu
 
İleti: 1401
Kayıt: 24 Mar 2011, 23:45
İl: istanbul
Meslek: endüstriel elektronik

Ynt: Oto amfisi yapmak istiyorum

Okunmamış iletigönderen hamist » 26 Ağu 2011, 11:53

Bu linkde 2 devre var.
Birincisinde voltaj regulasyonu var ve kablo kayıpları gibi
kayıplar asgariye indirilebilir.
Diğeri 12V/30V convertor olarak çalışan bir devre.

Fikir vereceğini düşünüyorum.

http://sound.westhost.com/project89.htm
Tüketimleri ile ünlü ülkelerin tarihlerini üreten ülkeler yazar.
hamist
DIY Audio Gurusu
 
İleti: 1401
Kayıt: 24 Mar 2011, 23:45
İl: istanbul
Meslek: endüstriel elektronik

Ynt: Oto amfisi yapmak istiyorum

Okunmamış iletigönderen tiger41 » 27 Ağu 2011, 01:50

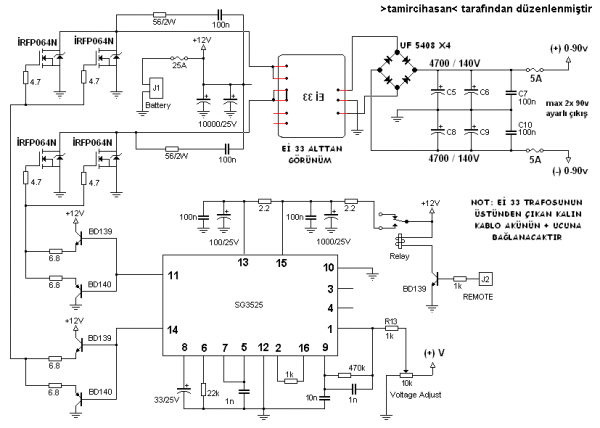
Sanırım aynı devreden bahsediyoruz yalnız verdigim linkde uygulayan tamricihasan arkadasımız kendince modifikasyon yapmıs fakat birebir karsılastırmadım bahsettigim devre acık seması asagıda...
Eklentiler
200W SMPS ATX TRAFOSUNA BAĞLANTISI.PNG
açık sema
smps_.JPG
bu da baskı devresi
smps_.JPG (48.8 KiB) 773 defa görüntülendi
.......
tiger41
DIY Audio Fanatiği
 
İleti: 118
Kayıt: 07 Ağu 2008, 14:34
İl: KOCAELİ
Meslek: Genel Çırak

Reklamlar

Ynt: Oto amfisi yapmak istiyorum

Okunmamış iletigönderen hamist » 27 Ağu 2011, 14:40

tiger41 yazdı:Sanırım aynı devreden bahsediyoruz yalnız verdigim linkde uygulayan tamricihasan arkadasımız kendince modifikasyon yapmıs fakat birebir karsılastırmadım bahsettigim devre acık seması asagıda...


-/+ 90V 5A ?
Ve 12V giriş için 25A sigorta ?

Ve amplifikatör için.
8 ohm hoparlor kullansanız 500W RMS
4 ohm 1000W RMS

500W Rms için kabaca 700W pwr sply.
1000W RMS için 1300W

Ve bu devredeki pwr sply. 13V ta 300W lar civarında güç verebilir üzerindeki sigorta ile.
Eğer bu devreden 500W alınacak olsaydı, giriş sigortası min.45A olacaktı.

Ne şemasını eklediğiniz devre, ne de bu pcb böyle bir gücü kaldırabilir.
Çıkıştaki UF5408 ler 3A 1000V, bu devre için 200V ya da en fazla 400V olanı kullanılmalı,
ki doğrusu TO220 kılıfında 200V 10A UF diodlar kullanarak soğutucu kullanmak.
Bir şey daha, bu devrenin girişine gücüne göre EMI filtre olmazsa olmaz ve ayrıca
devre çok iyi ekranlanmalı ki, artık araçlarda çokça kullanılan elektronik
devreleri olumsuz etkileyip hayatımızı riske atmayalım.

Ha ben yaptım oldu derseniz, kusurumu bağışlayın.
Son olarak, internet kirliliğine dikkat.
Her gördüğümüz devrenin iddia edildiği gibi olduğunu düşünmeyelim.
Bu devrenin osiloskop incelemesini görmedim ben.
Osiloskoptan sınıfı geçtiği kanıtlanmamış devrelerde hayal kırıklığına hazır olunmalıdır.

Gelelim amplifikatör kısmına.
-/+50V ile 4ohm hoparlor kullanılarak
310W RMS güç yetmez mi?

Bu durumda bile 400W üzeri SMPS gerekecek.

Durum böyle, gerisi size kalmış artık.

Kolay gelsin...
Tüketimleri ile ünlü ülkelerin tarihlerini üreten ülkeler yazar.
hamist
DIY Audio Gurusu
 
İleti: 1401
Kayıt: 24 Mar 2011, 23:45
İl: istanbul
Meslek: endüstriel elektronik

Ynt: Oto amfisi yapmak istiyorum

Okunmamış iletigönderen Icarus » 27 Ağu 2011, 15:27

hamist yazdı:Ne şemasını eklediğiniz devre, ne de bu pcb böyle bir gücü kaldırabilir.
Çıkıştaki UF5408 ler 3A 1000V, bu devre için 200V ya da en fazla 400V olanı kullanılmalı,
ki doğrusu TO220 kılıfında 200V 10A UF diodlar kullanarak soğutucu kullanmak.
Bir şey daha, bu devrenin girişine gücüne göre EMI filtre olmazsa olmaz ve ayrıca
devre çok iyi ekranlanmalı ki, artık araçlarda çokça kullanılan elektronik
devreleri olumsuz etkileyip hayatımızı riske atmayalım.

Diğerleri gibi sadece "olmaz" demek yerine açıklayıp bizleride bilgilendirdiğiniz için çok teşekkürler
hamist yazdı:Ha ben yaptım oldu derseniz, kusurumu bağışlayın.
Son olarak, internet kirliliğine dikkat.
Her gördüğümüz devrenin iddia edildiği gibi olduğunu düşünmeyelim.
Bu devrenin osiloskop incelemesini görmedim ben.
Osiloskoptan sınıfı geçtiği kanıtlanmamış devrelerde hayal kırıklığına hazır olunmalıdır.

Binlerce siteden siteye c&p yapılan ve asla çalışamayacak şemalar denizi.
Kullanıcı avatarı
Icarus
Yeni Üye
 
İleti: 39
Kayıt: 18 Ağu 2011, 12:48
İl: İstanbul
Meslek: Fizikçi

Ynt: Oto amfisi yapmak istiyorum

Okunmamış iletigönderen tiger41 » 27 Ağu 2011, 16:26

Arkadaslar hata yaptım yani soyleki henuz bu konuda tecrubem olmadıgından oncelikle 150W lık olan versiyondan baslamak istedim fakat bunu mesajımda belirtmeyi ve verdigim baskılı devreninde 150W lık versiyona ait oldugunu soylemeyi unutmusum bundan dolayı ozur dilerim 600W lık oldugu soylenen devre asagıdadır...
Eklentiler
600w.JPG
.......
tiger41
DIY Audio Fanatiği
 
İleti: 118
Kayıt: 07 Ağu 2008, 14:34
İl: KOCAELİ
Meslek: Genel Çırak

Ynt: Oto amfisi yapmak istiyorum

Okunmamış iletigönderen hamist » 27 Ağu 2011, 18:35

tiger41 yazdı:Arkadaslar hata yaptım yani soyleki henuz bu konuda tecrubem olmadıgından oncelikle 150W lık olan versiyondan baslamak istedim fakat bunu mesajımda belirtmeyi ve verdigim baskılı devreninde 150W lık versiyona ait oldugunu soylemeyi unutmusum bundan dolayı ozur dilerim 600W lık oldugu soylenen devre asagıdadır...


Ben bu arkadaşın yerinde olsaydım;
2 nüveyi tek trafo olarak kullanıp,
tek devre ile güç alma yoluna giderdim,
ki yaklaşık olarak tek nüvenin 4 katı civarında güç alınabilirdi.

SMPS teori ve dolayısı ile matematiğinde 3 SMPS in paralel bağlanması yok.
Görülüyorki Ahmet arkadaşımız deneme yanılma yolu ile başarı aramış.
Ayrıca, önceki devrede, yine teori ve matematiğinde olmadığı için dikkatimden kaçmış,
0-90V gibi bir SMSP de yok.
İstenen çıkış voltajına göre devre kurmak tüm dünyada kullanılan tek yöntemdir.

Ve 600W olduğu belirtilen devrede de UF5408 kullanılacak.
Önceki eleştirim bu nedenle bu devre için de geçerli.

Üstelik zener diodlar referans devreleri için uygun da değildir.
Adaptor değil, pwr sply yapıyoruz.
Zira bir PWR SPLY yapıldığında istenen, olabildiğince düşük ripple
ve olabildiğince düşük sapmalar ve de kararlılıktır.
Zener diod yerine referans diodu kullanarak kararlı bir FB sağlanabilirdi.

Bir de, neden opto couplor ile FB alınmış anlamadım.
Oysa düşük voltajlı devrelerde direkt DC FB en ideal olanıdır,
ki KA3524 de bunun için uygundur.

Selamlar...
Tüketimleri ile ünlü ülkelerin tarihlerini üreten ülkeler yazar.
hamist
DIY Audio Gurusu
 
İleti: 1401
Kayıt: 24 Mar 2011, 23:45
İl: istanbul
Meslek: endüstriel elektronik

ÖncekiSonraki

Transistör/MOSFET Güç Yükselteçleri


 


  • Bu konular da ilginizi çekebilir:
    Cevaplar
    Gösterim
    Son ileti

Kimler çevrimiçi

Bu forumu görüntüleyenler: Google [Bot] ve 1 misafir