kafam çok karışık iki devre arasında kaldım siz olsanız hangisini şeçerdiniz onu merak ediyorum
ikisinden birini kesin yapıcam sizce hangisi olmalı bu şimdiden teşekkür edirim hep vaktinizi alıyorum
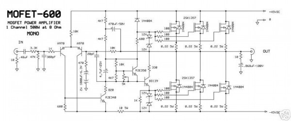
benim için önemli olan yüksek sesle beraber kalite sesi bozan anfilerden nefret ederim bu mosfet +-45 v ile 500 watt verebilir mi 8 ohm a
transistörlü anfi ise gürültüsü nasıl besleme yüksek ama 4 ohma galiba 500 watt 8 de olabilir bi aydınlatın arkdaşlar gerçekten iki arada
bi derede kaldım


