JFet Mosfet SE 30W+

Transistör/MOSFET Güç Yükselteçleri » Transistörlü ve MOSFET'li (solid state) ses yükselteçleri ile alakalı soru(n)lar

Ynt: JFet Mosfet SE 30W+

Okunmamış iletigönderen hamist » 13 Nis 2012, 17:14

Bir de bu var.
PC tabanlı olduğu için kesin ölçüm nerededir bilemem,
ancak bunun negatif etkilerine rağmen
harmonik analizi sonuçları ve THD 0.05% leri görmüş olması benim için fazlası ile yeterli.
Eklentiler
se spect 1 46V b.jpg
33W da ölçüldü
Tüketimleri ile ünlü ülkelerin tarihlerini üreten ülkeler yazar.
hamist
DIY Audio Gurusu
 
İleti: 1401
Kayıt: 24 Mar 2011, 23:45
İl: istanbul
Meslek: endüstriel elektronik


Ynt: JFet Mosfet SE 30W+

Okunmamış iletigönderen scarab » 13 Nis 2012, 22:13

33watt'da %0.05 thd :shock: frekans tepkiside iyi son hali bumu yoksa üzerinde daha çalışaçakmısınız
fatih karali
scarab
DIY Audio Gurusu
 
İleti: 270
Kayıt: 18 Tem 2009, 12:01
İl: ist
Meslek: eski marangoz :)

Ynt: JFet Mosfet SE 30W+

Okunmamış iletigönderen hamist » 13 Nis 2012, 22:19

scarab yazdı:33watt'da %0.05 thd :shock: frekans tepkiside iyi son hali bumu yoksa üzerinde daha çalışaçakmısınız



Bu son hali.
PCB de 2 küçük değişiklik gerekti,
muhtemelen yarın yeni PCB yi basıp
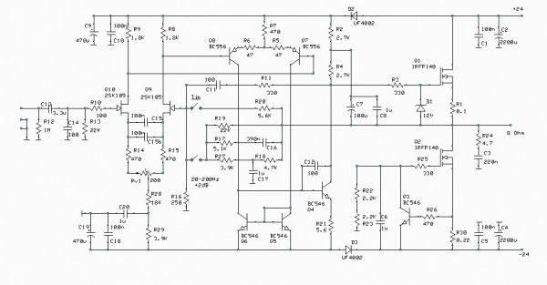
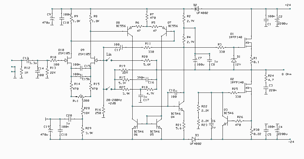
devre şemasının son şeklini ve PCB sini
paylaşmaya çalışacağım.

Çıkış korumadan sonra kutulama aşaması artık.

Aluminyum tuğlalar nereye sığar bilemem artık.
:)
Tüketimleri ile ünlü ülkelerin tarihlerini üreten ülkeler yazar.
hamist
DIY Audio Gurusu
 
İleti: 1401
Kayıt: 24 Mar 2011, 23:45
İl: istanbul
Meslek: endüstriel elektronik

Ynt: JFet Mosfet SE 30W+

Okunmamış iletigönderen hamist » 15 Nis 2012, 15:38

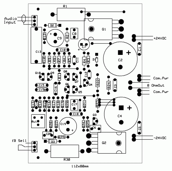
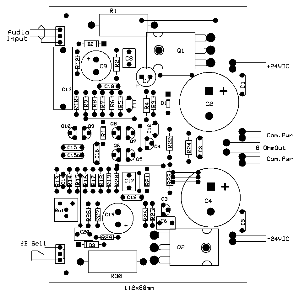
Son şeklini alan PCB ve JFet SE devrenin nihayet bitmiş hali.
Favorim olan çıkış koruma, mute, pwr.on/off
devremi yeni pcb ile denedikten sonra kutulama aşaması.
O zaman SE pwr sply ile ilgili çok önemli bir kaç notum da olacak.

Aslında bu devre çift taraflı pcb olmalıydı,
zira tek taraflı olunca çıkış transistorlerini kuşkuya yer bırakmadan bağlamak
biraz oldu.
PCB üzerine lehimleyip soğutucuya bağlamak, yüzeyin tam temas etmemesi ihtimali
nedeni ile tercih edilmemeli.
PCB ile soğutucu arasına mosfet sandvic yöntemi de, buradaki ısının pcb ye yayılacak olması
ve zamanla esnemeler nedeni ile gevşemenin söz konusu olacağı ihtimali dolayısı ile,
sevmediğim bir yöntem.

Ben burada güç transistorlerinin ayak delikleri yanına kılavuz delikleri delerek,
soğutucuya vidaladığım transistorleri üstten bu kılavuz deliklerinden geçirdiğim
tellere lehimleyerek sabitledikten sonra söküp, alttan güçlü lehimlemeyi tamamladım,
sonra da üstte çirkin görünüm oluşturan kılavuz tellerini transistor ayaklarından kurtarıp
kestim.
Böylelikle, PCB ve mosfetler arasında 1/2cm kadar boşluk oluştururken,
yüzey temasını da garantiye almış oldum.

Görüldüğü gibi differansiel çalışan transistorler birbirlerine kesinlikle temas halinde
ve eşlenik.
Bir miktar fark mutlaka olabilir, o da Rv1 ayarlı direncimiz ile rahatlıkla ayarlanabilmektedir.

İlk defa enerji vereceğim zaman devrenin beslemeleri -/+24V lara birer adet
seri 4.7 ohm 10W direnç bağlıyorum.

Önceki şemaya göre akım regulatorü görevi yapan mosfet devresini,
RAS32 nin de kullandığı gibi kullanmayı tercih ettim.
Zira, devreyi kurduktan sonraki ilk deneme sırasında olası malzeme veya işçilik
problemi nedeni ile devrenin tahrip olmasını önlemek gerekiyordu.
Ben ilk denemeler için R30 akım reg. direncini 2.2 ohm 1/2W kullarak devrenin max. akımını
300mA ler civarında tutuyorum.
Böylelikle olası bir sorunda mosslarım patlamıyor. :)

Bias voltajı ve çıkış kontrolunda sorun olmadığını gördükten sonra kapatıp,
R30 2.2 ohm direnç yerine min.5W 0.22 ohm olanı taktıktan ve seri 4.7 ohm ları
iptal edip direkt bağladıktan sonra asıl testlere geçiyorum.
Bu durumda Bias akımı artık 3A dir.
Ölçümler ve audio testlerden sonra hoparlor bağlama ve dinleti.

Ben burada 24V SE sınırlarını zorladım,
amaç evde ses kalitesi ise, şebeke voltajının yükseldiği zamanlarda 35W ı bulan
güçlere pek ihtiyaç olmayacaktır sanıyorum.
Bu nedenle, SE lerde kaçınılmaz olan ısı sorununu aşmak için çok çok kaliteli
çok çok düşük ısıl dirençli soğutucuya ihtiyaç olacağı gerçeği ile,
kutulama aşamasında bias direnci 0.22ohm dirnci 0.27ohm ya da 0.33 kullanacağım.
Bu durumda elde edilecek 20-25W aynı spect. lerde olacaktır.


''ExpresPCB'' kullanan varsa dosyasını verebilirim.
Eklentiler
SE 16 04 a.pdf
(1001.38 KiB) 502 defa indirildi
987X6824 b.jpg
Kahvesiz zor yürür bu işler :)
34W JFet Mosfet SE.jpg
987X6837 b.jpg
987X6829 b.jpg
Mosfetlerin montaj şekli.
JFet SE Silkscreen.gif
En son hamist tarafından, 17 Nis 2012, 11:12 tarihinde değiştirildi, toplamda 1 değişiklik yapıldı.
Tüketimleri ile ünlü ülkelerin tarihlerini üreten ülkeler yazar.
hamist
DIY Audio Gurusu
 
İleti: 1401
Kayıt: 24 Mar 2011, 23:45
İl: istanbul
Meslek: endüstriel elektronik

Ynt: JFet Mosfet SE 30W+

Okunmamış iletigönderen the_cantan » 17 Nis 2012, 10:09

Hamist abi eline sağlık,
orada ki kahve ne oluyor abi? süt katmıyor musun?
Devrenin bayas akımı kaç? SE devre için 300mA max. az değil mi? AB sınıfı için 300mA NPN-PNP geçişi yumuşatması açısından iyi. kuplaj kon.rü için nasıl bir malzeme kullandık?

selam olsun.
Kullanıcı avatarı
the_cantan
DIY Audio Gurusu
 
İleti: 294
Kayıt: 04 May 2007, 11:04
Konum: ank.

Ynt: JFet Mosfet SE 30W+

Okunmamış iletigönderen hamist » 17 Nis 2012, 10:57

the_cantan yazdı:Hamist abi eline sağlık,
orada ki kahve ne oluyor abi? süt katmıyor musun?
Devrenin bayas akımı kaç? SE devre için 300mA max. az değil mi? AB sınıfı için 300mA NPN-PNP geçişi yumuşatması açısından iyi. kuplaj kon.rü için nasıl bir malzeme kullandık?

selam olsun.


Huyum kurusun kahveyi de sek içiyorum.
Gerçi artık midem nedeni ile su kattıklarım da az değil.
:)
Bir yanlış anlama var, devrenin ilk test bias akımı 300mA,
sonrasında 0.22 ohm takılarak 3A de testler tamamlanıp hoparlor bağlanıyor.
Burada ifade eksik kalmış düzeltiyorum.
:)

Devrenin tamamı A Class, R13 ve R28 metal film.
Elimde olsaydı en az bir kaç direnç daha metal film olmalıydı.
Audio hattındaki tüm kondasatorler multilayer Kemet, elektrolitikler
low ESR.
Girişteki 3.3u MKP Wima, daha yumuşak baslar için 2.2u, daha sert istenirse 4.7u-6.8u
olabilir.

Aslında devrede 24V kullanımda sınırları zorladım, şebeke voltajının yükseldiği
zamanlarda 35W rms gördüm.
Bu durumda transistorde oluşan ısıyı
soğutucuya hızla transfer için çok çok kaliteli soğutucu getirtmek gerekiyor.
Hatta sessiz(?) fan.
Ancak, burada amaç güçten çok ses kalitesi olacağı için 0.22 ohm yerine 0.27-0.33 gibi
değerler kullanılıp, 20-25W rms de kullanmak yeterli olacaktır, ki kutulama aşamasında
bu değerleri tercih edeceğim.

Selamlar dostum...
Tüketimleri ile ünlü ülkelerin tarihlerini üreten ülkeler yazar.
hamist
DIY Audio Gurusu
 
İleti: 1401
Kayıt: 24 Mar 2011, 23:45
İl: istanbul
Meslek: endüstriel elektronik

Reklamlar

Ynt: JFet Mosfet SE 30W+

Okunmamış iletigönderen caglarm » 17 Nis 2012, 21:01

Çok güzel çalışma,elinize sağlık..Yavaş yavaş class a ya geçme vaktim geldi sanırım..lambalı öncesi ısınma turu gibi :) sinsi sinsi suya sabuna dokunmadan takipcinizim ;) bir de yabancı diyaudio sitesinde gördüğüm SSA simle simetric amp. ilk kafamda olan..benim mantığıma göre iki çıkış transistoru yada feti ile bir sinüsü hatasız tamamlamanın en akılcı yolu gibi gördüm..ilginizi çeker ise ve reklam sayılmaz ise tam link verebilirim..
Kullanıcı avatarı
caglarm
DIY Audio Gurusu
 
İleti: 245
Kayıt: 17 Oca 2011, 00:46
İl: kocaeli
Meslek: Elektronik-Enstruman Tekn.

Ynt: JFet Mosfet SE 30W+

Okunmamış iletigönderen hamist » 17 Nis 2012, 21:54

caglarm yazdı:Çok güzel çalışma,elinize sağlık..Yavaş yavaş class a ya geçme vaktim geldi sanırım..lambalı öncesi ısınma turu gibi :) sinsi sinsi suya sabuna dokunmadan takipcinizim ;) bir de yabancı diyaudio sitesinde gördüğüm SSA simle simetric amp. ilk kafamda olan..benim mantığıma göre iki çıkış transistoru yada feti ile bir sinüsü hatasız tamamlamanın en akılcı yolu gibi gördüm..ilginizi çeker ise ve reklam sayılmaz ise tam link verebilirim..


Simetrik ampli.lerde JFet ya da BJT bire-bir eşleme hata kabul etmez.
Kalite anlamında da en üstelerde yer alır, ama diy için çok zor.
Linkini verirseniz bir incelemek isterim.

Burada kullandığım dif. ampl. devrelerinde dahi fet ya da bjt lere ayrı ayrı üfleseniz biasın
-oops... dediğini duyabilirsiniz, ki bu sadece bu devre için söz konusu değil,
benzer her dif.ampl. ler için böyle.
A Class SE ya da PP arasında SE in daha başarılı olacağını düşünüyorum.
Zira tek transistor dalga formunun tamamını taşıyor,
PP olanlarda 2 transistor paslaşıyor bir anlamda.
:)

Lambalı konusuna girdiğinizde büyük ihtimalle kulağınızın ayarı ile oynayacaksınız.
:)
Tüketimleri ile ünlü ülkelerin tarihlerini üreten ülkeler yazar.
hamist
DIY Audio Gurusu
 
İleti: 1401
Kayıt: 24 Mar 2011, 23:45
İl: istanbul
Meslek: endüstriel elektronik

Ynt: JFet Mosfet SE 30W+

Okunmamış iletigönderen caglarm » 17 Nis 2012, 22:06

zaten ben de elimde olan,israelli bir satıcıdan eşlenmiş olarak aldığım 8 adet 2sk170 lere güvenerek denemek istiyorum.
çıkış için de ras100 lerde yaptığım gibi küçük bir düzenek ve proses kalibratörünün mA source özelliklerini kullanarak eşleyebilirim sanırım...
sözünü ettiğim link:
http://www.diyaudio.com/forums/solid-st ... ifier.html

2-3 dakikada üye olup görsellere ulaçabilirsiniz..birkaç gecede konunun tamamını okudum..bilgi ve tecrübesine saygı duyduğum sn. Nico Ras bile ''İşde budur'' diye övüyor.

aşağıdaki versiyon denenmiş ve test sonuçları bulunan,mükemmel bir nico ras modlaması
http://www.diyaudio.com/forums/solid-st ... ost2672109
Kullanıcı avatarı
caglarm
DIY Audio Gurusu
 
İleti: 245
Kayıt: 17 Oca 2011, 00:46
İl: kocaeli
Meslek: Elektronik-Enstruman Tekn.

Ynt: JFet Mosfet SE 30W+

Okunmamış iletigönderen hamist » 17 Nis 2012, 22:24

caglarm yazdı:zaten ben de elimde olan,israelli bir satıcıdan eşlenmiş olarak aldığım 8 adet 2sk170 lere güvenerek denemek istiyorum.
çıkış için de ras100 lerde yaptığım gibi küçük bir düzenek ve proses kalibratörünün mA source özelliklerini kullanarak eşleyebilirim sanırım...
sözünü ettiğim link:
http://www.diyaudio.com/forums/solid-st ... ifier.html

2-3 dakikada üye olup görsellere ulaçabilirsiniz..birkaç gecede konunun tamamını okudum..bilgi ve tecrübesine saygı duyduğum sn. Nico Ras bile ''İşde budur'' diye övüyor.


Daha önce bir yerde yazmıştım, devrelerin iyi olması kadar kolay yapılabilir olması önemlidir
bizler için, ülkemde bu daha da zor olur.
Devrenin tasarımı gerçekten çok güzel, ama deneyip, bizim buralarda ne yapar görmek gerek.
:)
Tüketimleri ile ünlü ülkelerin tarihlerini üreten ülkeler yazar.
hamist
DIY Audio Gurusu
 
İleti: 1401
Kayıt: 24 Mar 2011, 23:45
İl: istanbul
Meslek: endüstriel elektronik

ÖncekiSonraki

Transistör/MOSFET Güç Yükselteçleri


 


  • Bu konular da ilginizi çekebilir:
    Cevaplar
    Gösterim
    Son ileti
  • Hi-End JFet Buffer
    Eklenti(ler) gönderen hamist » 20 Eyl 2012, 10:17
    9 Cevaplar
    2017 Gösterim
    Son ileti gönderen hamist Son iletiyi göster
    12 Ekm 2012, 10:41
  • BJT mi MOSFET mi ?
    gönderen Kapibara » 06 Nis 2007, 02:49
    5 Cevaplar
    7132 Gösterim
    Son ileti gönderen armoni Son iletiyi göster
    10 Eyl 2007, 21:58
  • WCF Mosfet SE Low dissipation
    Eklenti(ler) gönderen hamist » 30 Tem 2012, 23:28
    7 Cevaplar
    1899 Gösterim
    Son ileti gönderen hamist Son iletiyi göster
    03 Ağu 2012, 10:06
  • BJT Mosfet PP A Class
    1 ... 10, 11, 12Eklenti(ler) gönderen hamist » 25 Şub 2013, 00:36
    113 Cevaplar
    11715 Gösterim
    Son ileti gönderen hamist Son iletiyi göster
    24 Haz 2013, 23:46
  • MOSFET SEÇİMİ
    gönderen ekrem3457 » 21 Ekm 2014, 10:55
    1 Cevaplar
    1902 Gösterim
    Son ileti gönderen birgitay Son iletiyi göster
    21 Ekm 2014, 20:08

Kimler çevrimiçi

Bu forumu görüntüleyenler: Google [Bot] ve 0 misafir