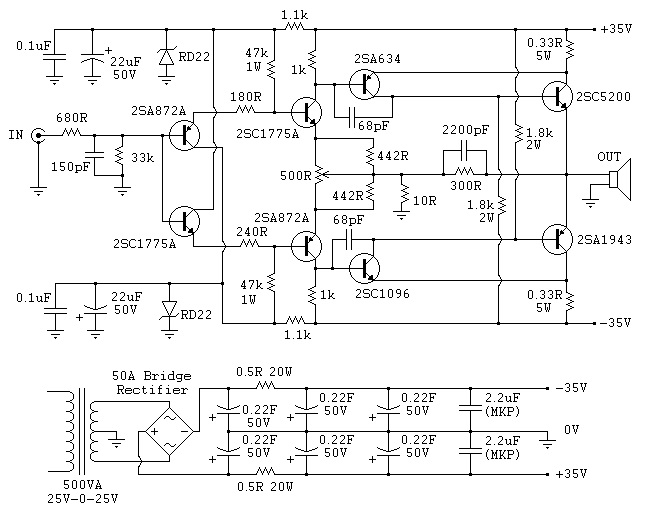
Bayram tatilini fırsat bilip yurtdışı kargolarınında yetişmesi epey bir süredir bekleyen amfimi tamamlama fırsatını yakaladım.İlk izlenimim oldukça olumlu fakat bias ayarı ve sıcaklık konusunda kafama takılan bir kaç olay var öncelikle tüm transistörler eşlendi %2 farkla.
2sc1096 ve 2sa1943 ve emitöründeki 1.8k 3watt direnç diger tarafa ( 2sa634 ve 2sc5200) nazaran daha sıcak bu iki kart içinde aynı. hatta 2sa1943'ün emitörüne baglı 1.8k el degmicek şekilde yanıyor
-Bias ayarı sadece 0.33 direnç'in bir ayagı sökülerek araya ampermetre konarak 1.5A bazılarına göre 1.2A ayarlamak yeterli mi.?
-Driver transistörlerinide 0.8 yada 1mA ayarlama yapmadım bu ayarı yapmak sadece çıkış gücünü mü etkiler bias için şart mı.?
-1.8K direnç standart şemada 2watt kullanılmış ben 3watt kullandım yinede ateş topu 5watt taş direnç mi taksam yoksa soba olarak görevine devam etmesi doğru mu
Saygılar.
Keyifli forumlar.




