Merhaba Diyaudio Sakinleri,
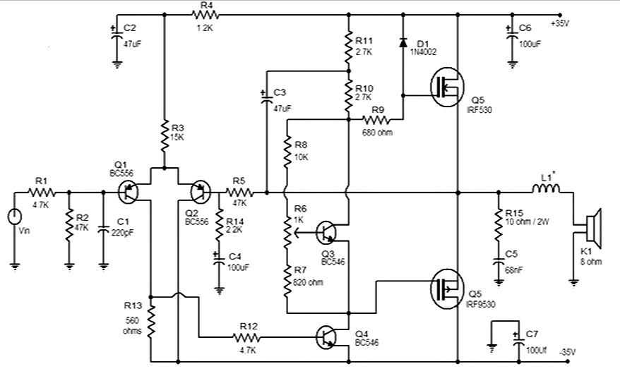
Eskiden beri bilgisayarımda amfi kalsöründe bulunan iki eski hi-fi şeması var aklımı kurcalayan bu iki devre A Class bir tasarım mı acaba ?
iki devrede 50Watt veriyor her kanal.
Keyifli forumlar.

chf yazdı:Şöyle anlatalım A sınıfı amfide tam dalga; tek parçadan oluşurken ; B ve AB sınıfında iki yarım dalga birleştirilerek tam dalga oluşturulur(bakınız geçiş distorsiyonu)... A sınıfında mesela tek transistörün DC akım polarması(Bias) ; mevcut güç transistörü değerlerinin orta konumunda ayarlanarak tam dalga bütün olarak alınır.Ve de geçiş birleştirme distorsiyonu yoktur... ( alınan verim de düşüktür)(tabi bu tam simetrik dalga; ses sinyalinde karışıkçadır(harmonikler).. ama gene simetriktir).....Ancak çıkış transistöri; girişte sinyal yok iken ;orta polarma konumunda fazlaca ısınır.(A sınıfının özelliğidir bu)B ve AB Sınıfında ise aşırı ısınma ;sinyal geldikçe oluşur..AB sınıfında Hem A hem de B sınıfı polarma yapılır..Resimde AB yarım dalgasında alttaki fazlalık bu A sınıfı polarmasından kaynaklanır....Doğru diyenler parmak kaldırsın; yanlış diyenler yine parmak kaldırsın..
Transistör/MOSFET Güç Yükselteçleri
Bu forumu görüntüleyenler: Google [Bot] ve 0 misafir