citation 12

Transistör/MOSFET Güç Yükselteçleri » Transistörlü ve MOSFET'li (solid state) ses yükselteçleri ile alakalı soru(n)lar

citation 12

Okunmamış iletigönderen scarab » 12 Haz 2011, 21:31

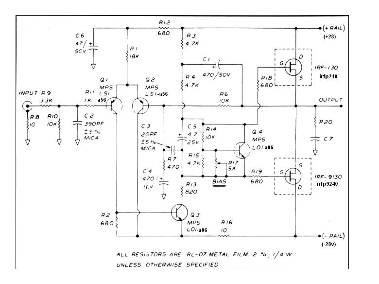
harman-kardon'un klasiklerinden citaton12'nin modifye edilmiş şeması,şema hakkında ne düşünüyorsunuz devreyi +-30volt ile beslemeyi düşünüyorum
hk-c12.JPG
fatih karali
scarab
DIY Audio Gurusu
 
İleti: 270
Kayıt: 18 Tem 2009, 12:01
İl: ist
Meslek: eski marangoz :)


Ynt: citation 12

Okunmamış iletigönderen hamist » 12 Haz 2011, 22:12

scarab yazdı:harman-kardon'un klasiklerinden citaton12'nin modifye edilmiş şeması,şema hakkında ne düşünüyorsunuz devreyi +-30volt ile beslemeyi düşünüyorum
hk-c12.JPG


Yıllardır alışkın olduğumuz sade ve kalitesinden kuşku etmeyeceğim bir amlifikatör.

Ancak benim takıntım, çıkış mosfetlerinin source uçlarına birer adet 0.1-0.2 ohm seri direnç bağlardım.

Kolay gelsin...
Tüketimleri ile ünlü ülkelerin tarihlerini üreten ülkeler yazar.
hamist
DIY Audio Gurusu
 
İleti: 1401
Kayıt: 24 Mar 2011, 23:45
İl: istanbul
Meslek: endüstriel elektronik

Ynt: citation 12

Okunmamış iletigönderen gevv » 12 Haz 2011, 23:09

neden modifiye edildi

yanlış anlaşılma olmasım harman zaten çok kalite diye biliyorum
Umarım gelmez ilham perilerimin sonu. Modifiye uzmanı web üzerinde 320volt ile yaktı mumu.....
Kullanıcı avatarı
gevv
DIY Audio Takipçisi
 
İleti: 67
Kayıt: 27 Ekm 2009, 01:04
İl: ist

Ynt: citation 12

Okunmamış iletigönderen scarab » 13 Haz 2011, 00:30

modifye derken sanırım güncel parçalar ile değiştirilmiş malüm 40 senelik şema orjinalleri bulmak çok zor
şöyle bir devre çizdim iş görürmü?
1.JPG
1.JPG (61.05 KiB) 1233 defa görüntülendi
fatih karali
scarab
DIY Audio Gurusu
 
İleti: 270
Kayıt: 18 Tem 2009, 12:01
İl: ist
Meslek: eski marangoz :)

Ynt: citation 12

Okunmamış iletigönderen hoparlör » 13 Haz 2011, 10:05

Harman Kardon pahalı ancak kalite konusunda farklı hedeflerı olan bir marka.
Ancak bu eski semalar güncel modellerden çok daha kaliteli, ancak malzemeler bulunamıyor. Güncel malzeme ile denenebilir, sesini doğrusu ben de merak ediyorum.

Kolay gelsin.
hoparlör
DIY Audio Gurusu
 
İleti: 1844
Kayıt: 02 Eyl 2007, 19:30
İl: İstanbul

Ynt: citation 12

Okunmamış iletigönderen hoparlör » 13 Haz 2011, 10:12

hamist yazdı:Ancak benim takıntım, çıkış mosfetlerinin source uçlarına birer adet 0.1-0.2 ohm seri direnç bağlardım.

Kesinlikle katiliyorum, 0,22R 2-5W :)
hoparlör
DIY Audio Gurusu
 
İleti: 1844
Kayıt: 02 Eyl 2007, 19:30
İl: İstanbul

Reklamlar

Ynt: citation 12

Okunmamış iletigönderen scarab » 13 Haz 2011, 14:24

malzemeleri bluemaviden sipariş ettim pcb'ye eklemeleri yapıp tekrar buraya eklerim , lazer yazıcıda aldım artık baskı devre beni korkutmuyor :D
fatih karali
scarab
DIY Audio Gurusu
 
İleti: 270
Kayıt: 18 Tem 2009, 12:01
İl: ist
Meslek: eski marangoz :)

Ynt: citation 12

Okunmamış iletigönderen siftery » 13 Haz 2011, 14:28

kolay gelsin :D sonuçları umarım çok çok güzel olu
yapacak bi şey yok
siftery
DIY Audio Gurusu
 
İleti: 258
Kayıt: 11 Şub 2011, 17:34
Konum: rize
İl: rize
Meslek: plastik enjeksiyon

Ynt: citation 12

Okunmamış iletigönderen hamist » 13 Haz 2011, 18:20

hoparlör yazdı:
hamist yazdı:Ancak benim takıntım, çıkış mosfetlerinin source uçlarına birer adet 0.1-0.2 ohm seri direnç bağlardım.

Kesinlikle katiliyorum, 0,22R 2-5W :)


Hocam imzanızla çelişki doğmuş bu defa.
:)

Söylediklerinizin hiç birine katılmıyor olduğunuz düşülürse...

Selamlar...
Tüketimleri ile ünlü ülkelerin tarihlerini üreten ülkeler yazar.
hamist
DIY Audio Gurusu
 
İleti: 1401
Kayıt: 24 Mar 2011, 23:45
İl: istanbul
Meslek: endüstriel elektronik

Ynt: citation 12

Okunmamış iletigönderen hoparlör » 13 Haz 2011, 22:01

Evet ama imza sadece sineksavar moduna geçtiğimizde geçerli, yoksa dostlar ne söylerse katılırım, yani gülmekten katılırım :D
hoparlör
DIY Audio Gurusu
 
İleti: 1844
Kayıt: 02 Eyl 2007, 19:30
İl: İstanbul

Sonraki

Transistör/MOSFET Güç Yükselteçleri


Kimler çevrimiçi

Bu forumu görüntüleyenler: Google [Bot] ve 1 misafir