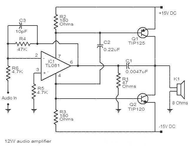
Genel performans değerleri gayet başarılı diyebileceğimiz ,çıkış gücü muhtelif transistör seçimi ile 80 W a kadar çıkabilen modüler yapıda tanımlanan bu netten bulduğum şemaya göre kendim bir PCB oluşturup devreyi tamamladım.
Ancak gerilim uyguladığımda çıkışta yüksek seviyede DC ve hoparlörlerde güç verildiği anda ani kon fırlaması gözlemledim.
Transistör değişikliği v.s sorunu çözemedim.
Şemaya göre PCB de bir hata olabilirmi? hatayı baka, baka görmez mi oldum. Daha kötüsü bu şemada bir hatamı var?
Bu amfi hakkında daha önce deneyimi olan bir arkadaşımız varmı ?
Çalışmaması konusunda değerli yorumlarınızı bekliyorum.
Selamlar
Transformer seconder voltage ( ± 20 % )
20 + 20 V
Music power 40 W
8 Ω
Frequency band (-3 dB)
0 – 100.000 Hz
THD at ½ P
0,04 %
THD at Psin
max 0,18 %
Loudness
93 dB


